







为大家能够减少整理的时间,小编特汇总众多报告,结合权威数据,根据《产业结构调整指导目录2024版》为分类原则,汇总了本报告共计56页精华,从产业链、趋势与技术方向方面编写,方便大家查阅。
?报告内容:
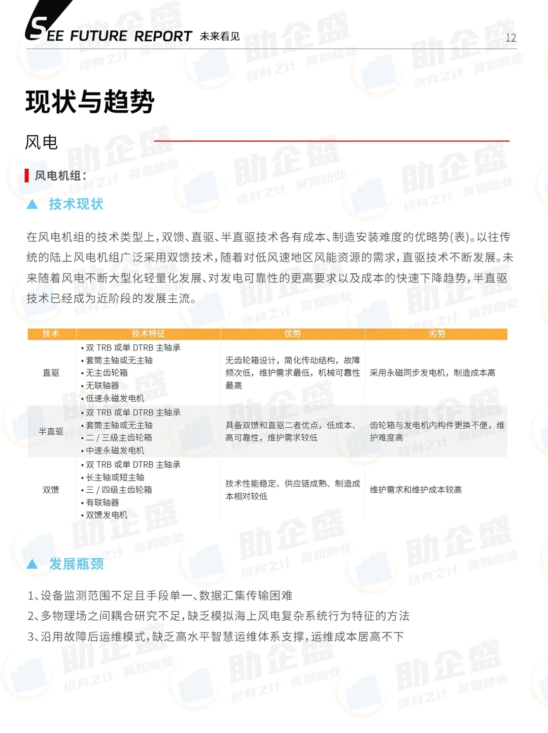
①风电:分布式电场与海上风电成为行业新增长点
②太阳能:发热成本仍旧居高不下
③海洋能:资源蕴量丰富,但利用难度较大
④地热能:国内中低温地热直接利用技术居世界首位
⑤生物质能:“零碳”能源的新发展
⑥氢能:关键技术尚未突破,产业堵点仍需打通
⑦光伏:技术持续迭代推动行业降本增效
⑧动力电池:固态电池将是未来发展方向
⑨数字新能源:推动能源行业的全面转型升级
本报告为有偿报告,有需要的小伙伴详情?联系小编。
#新能源 #行业报告 #行业分析 #上市 #财经知识 #行业 #新闻 #经济 #科技 #新能源汽车 #风电 #太阳能 #海洋能 #地热能 #生物质能 #氢能 #光伏 #金融 #新能源发展趋势 #金融小白 #学习 #现状 #分析
?报告内容:
①风电:分布式电场与海上风电成为行业新增长点
②太阳能:发热成本仍旧居高不下
③海洋能:资源蕴量丰富,但利用难度较大
④地热能:国内中低温地热直接利用技术居世界首位
⑤生物质能:“零碳”能源的新发展
⑥氢能:关键技术尚未突破,产业堵点仍需打通
⑦光伏:技术持续迭代推动行业降本增效
⑧动力电池:固态电池将是未来发展方向
⑨数字新能源:推动能源行业的全面转型升级
本报告为有偿报告,有需要的小伙伴详情?联系小编。
#新能源 #行业报告 #行业分析 #上市 #财经知识 #行业 #新闻 #经济 #科技 #新能源汽车 #风电 #太阳能 #海洋能 #地热能 #生物质能 #氢能 #光伏 #金融 #新能源发展趋势 #金融小白 #学习 #现状 #分析


