手机版
二维码
购物车
(
0
)
供应
求购
公司
团购
展会
资讯
招商
品牌
人才
知道
专题
图库
视频
下载
商圈
推广
热搜:
采购方式
甲带
滤芯
气动隔膜泵
减速机
履带
带式称重给煤机
减速机型号
链式给煤机
无级变速机
首页
供应
求购
公司
团购
展会
资讯
招商
品牌
人才
知道
专题
图库
视频
下载
商圈
首页
>
资讯
>
社会热点
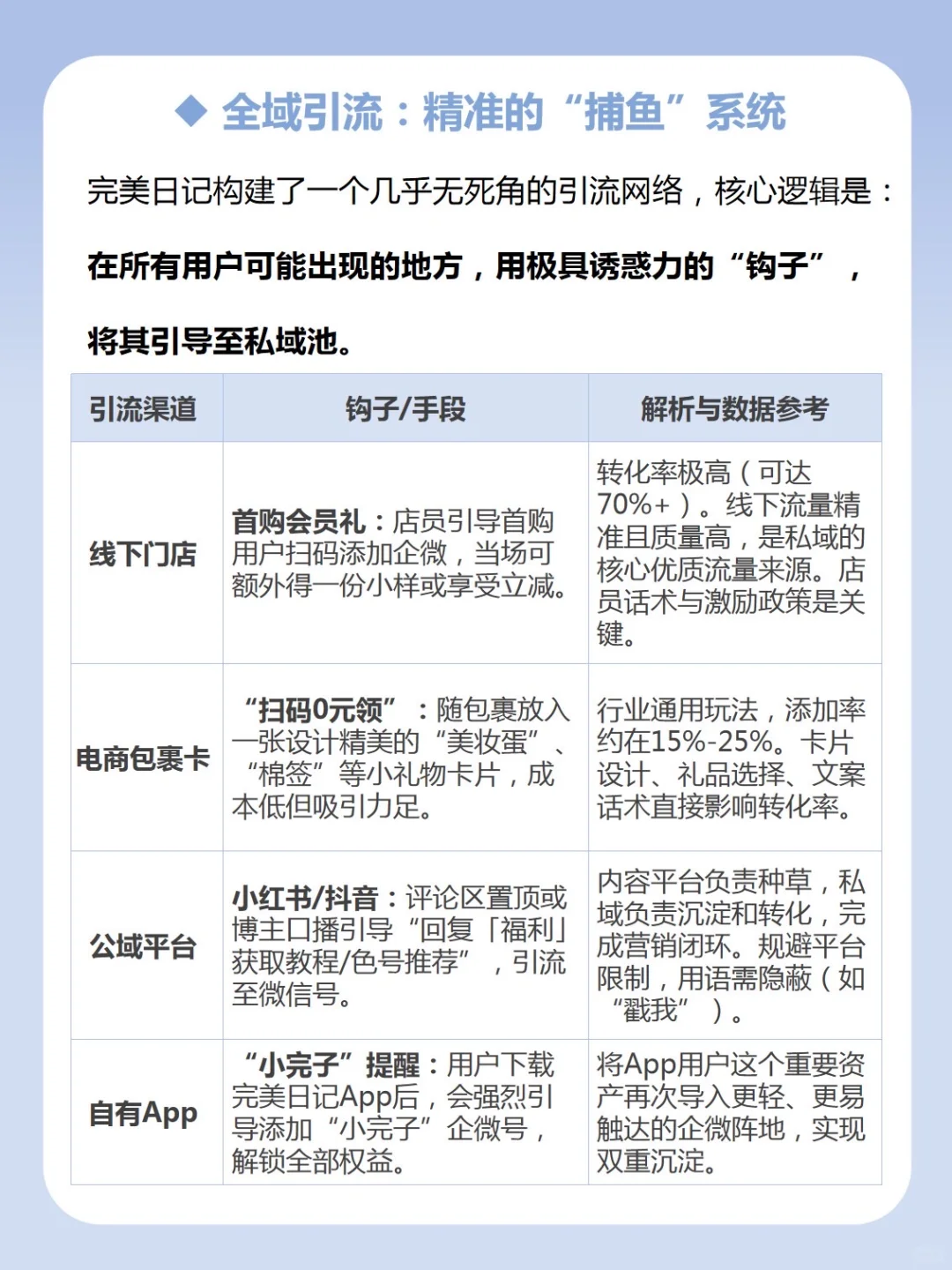
私域运营拆解-完美日记
日期:2025-11-24 11:25:26 来源:网络整理 作者:本站编辑
评论:0
私域运营拆解-完美日记
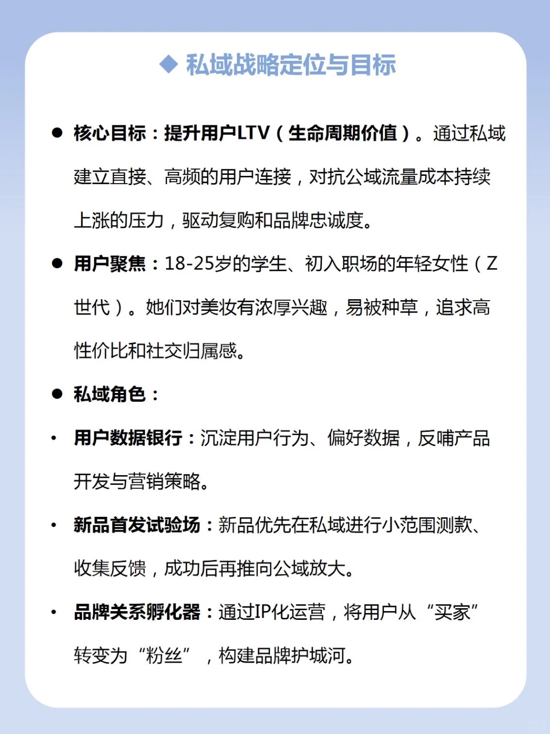
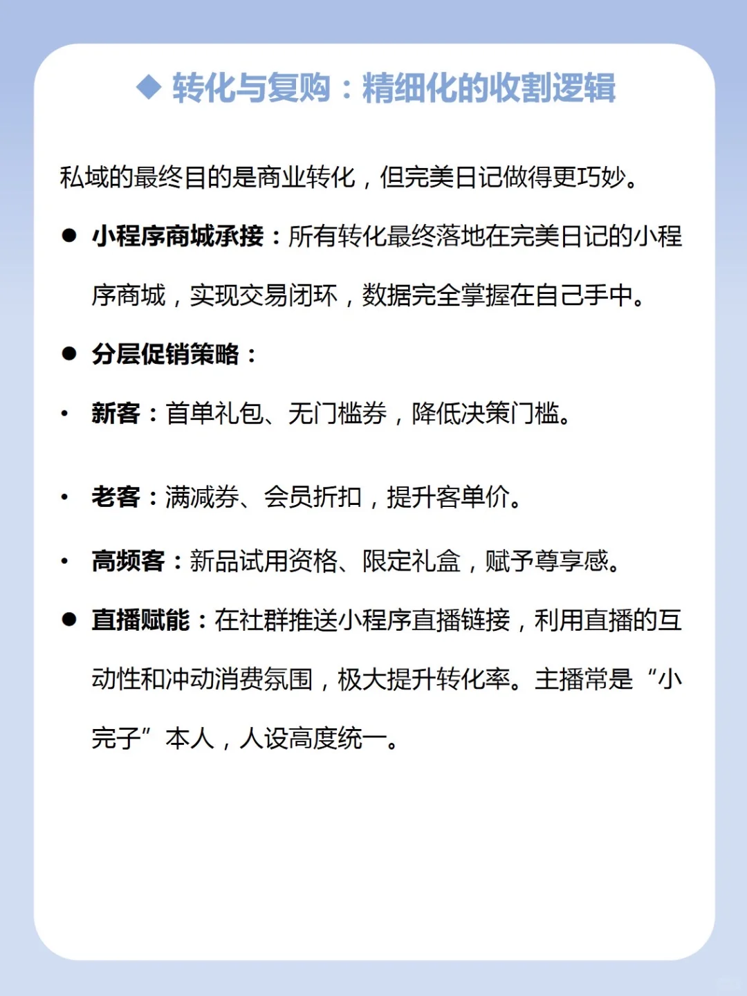
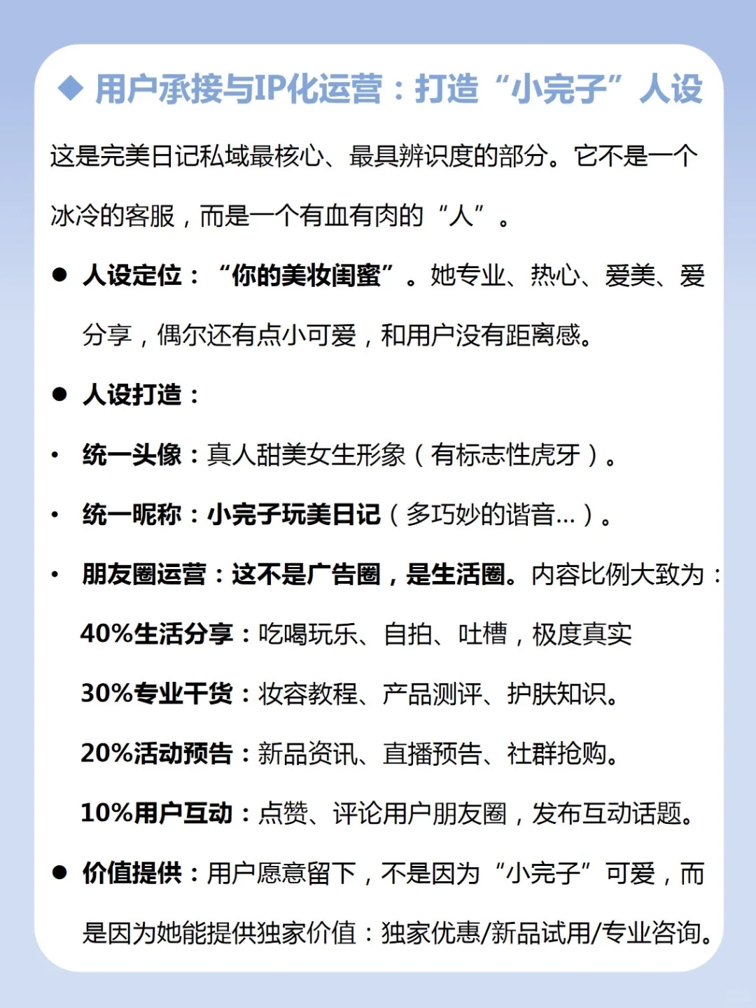
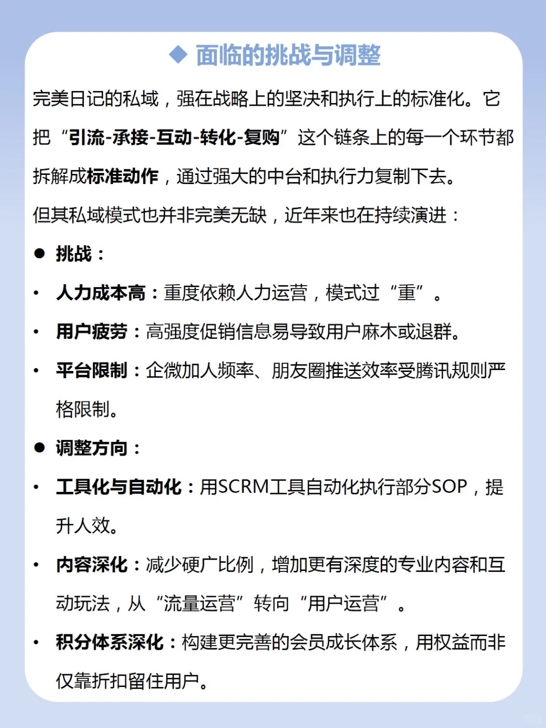
作为曾经中国美妆品牌私域运营的“教科书”,完美日记曾是众多品牌学习和模仿的对象。而随着早期的私域模式红利在减弱,昔日的“标杆”如今遇到了增长瓶颈和挑战。但其在私域运营的先锋性、“小完子”IP的成功塑造及数据驱动的增长模型等方面具有标杆性意义,它的成功让市场看到了DTC(Direct-To-Consumer)模式和私域运营的巨大潜力,推动了整个美妆行业甚至消费品行业在私域运营上的投入和变革。
今天来拆解下完美日记私域运营全链路实战经验。
#精细化运营
#私域运营
#用户运营
#私域增长裂变
#运营学习
#完美日记
#美妆私域
打赏
更多
>
同类资讯
• 瞄准这几类人群,创业更容易成
0
条
相关评论
推荐图文
推荐资讯
点击排行
0
1
私域社群运营如何做汇报?这些模板可以参考
0
2
私域运营全新打法
0
3
私域到底是什么?
0
4
大学生创业第一天|普通人的逆袭序章
0
5
?新媒体私域运营干货整理合集?
0
6
吃惊,原来私域流量真心不难
0
7
女朋友做私域原来这么萌
0
8
私域运营拆解-完美日记
0
9
消费品企业数字化营销及运营新策略
网站首页
|
关于我们
|
联系方式
|
使用协议
|
版权隐私
|
网站地图
|
排名推广
|
广告服务
|
积分换礼
|
网站留言
|
RSS订阅
|
违规举报
|
皖ICP备20008326号-18
(c)2008-2022 免费发布网 All Rights Reserved