





近些年做电商,在环境、技术以及经营一直都有较大的变化,这对电商商家的适应性,前瞻性都提出了要求。
对商家自身而言,应该怎么优化调整自己的市场打法跟经营思路才可以跟的上环境和市场的变化。
其中必不可少的是足够及时透彻的了解平台的政策方向,以及在开年的关键时期,需要了解足够多的扶持政策以为2025年的经营奠定一个良好的基调。
而阿里妈妈于2.13日召开的以“AI赢新·高质增长”为主题的开年&38政策发布会,恰好为商家们提供了极具价值的指引与方向。
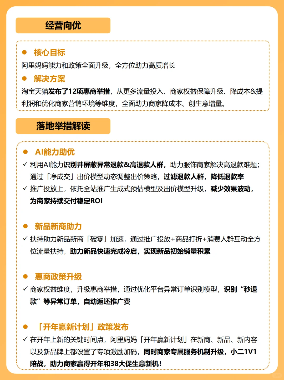
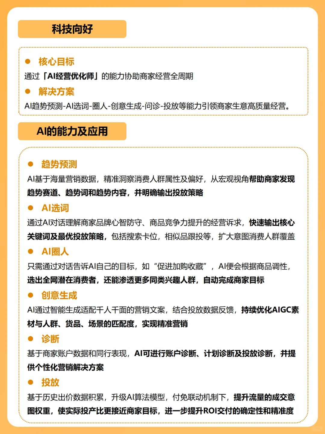
为应对2025年的电商经营变化及趋势,今年阿里妈妈发布「科技向好」、「品牌向新」、「经营向优」三大战略及为38节日的扶持激励政策。
三大战略的含义是什么?
落地路径都有哪些?
商家有哪些可以抓住的扶持激励政策。
本文一并做出呈现和解读。
希望各位电商Boss新年旗开得胜。
#电商 #阿里妈妈 #电商经营 #电商趋势 #AI电商 #行业分析 #商业财经 #营销 #商业思维
对商家自身而言,应该怎么优化调整自己的市场打法跟经营思路才可以跟的上环境和市场的变化。
其中必不可少的是足够及时透彻的了解平台的政策方向,以及在开年的关键时期,需要了解足够多的扶持政策以为2025年的经营奠定一个良好的基调。
而阿里妈妈于2.13日召开的以“AI赢新·高质增长”为主题的开年&38政策发布会,恰好为商家们提供了极具价值的指引与方向。
为应对2025年的电商经营变化及趋势,今年阿里妈妈发布「科技向好」、「品牌向新」、「经营向优」三大战略及为38节日的扶持激励政策。
三大战略的含义是什么?
落地路径都有哪些?
商家有哪些可以抓住的扶持激励政策。
本文一并做出呈现和解读。
希望各位电商Boss新年旗开得胜。
#电商 #阿里妈妈 #电商经营 #电商趋势 #AI电商 #行业分析 #商业财经 #营销 #商业思维


