










? 量子科技迎来产业化拐点! 全球量子计算市场预计从2024年的50亿美元跃升至2030年的2200亿美元,年复合增长率超80%。
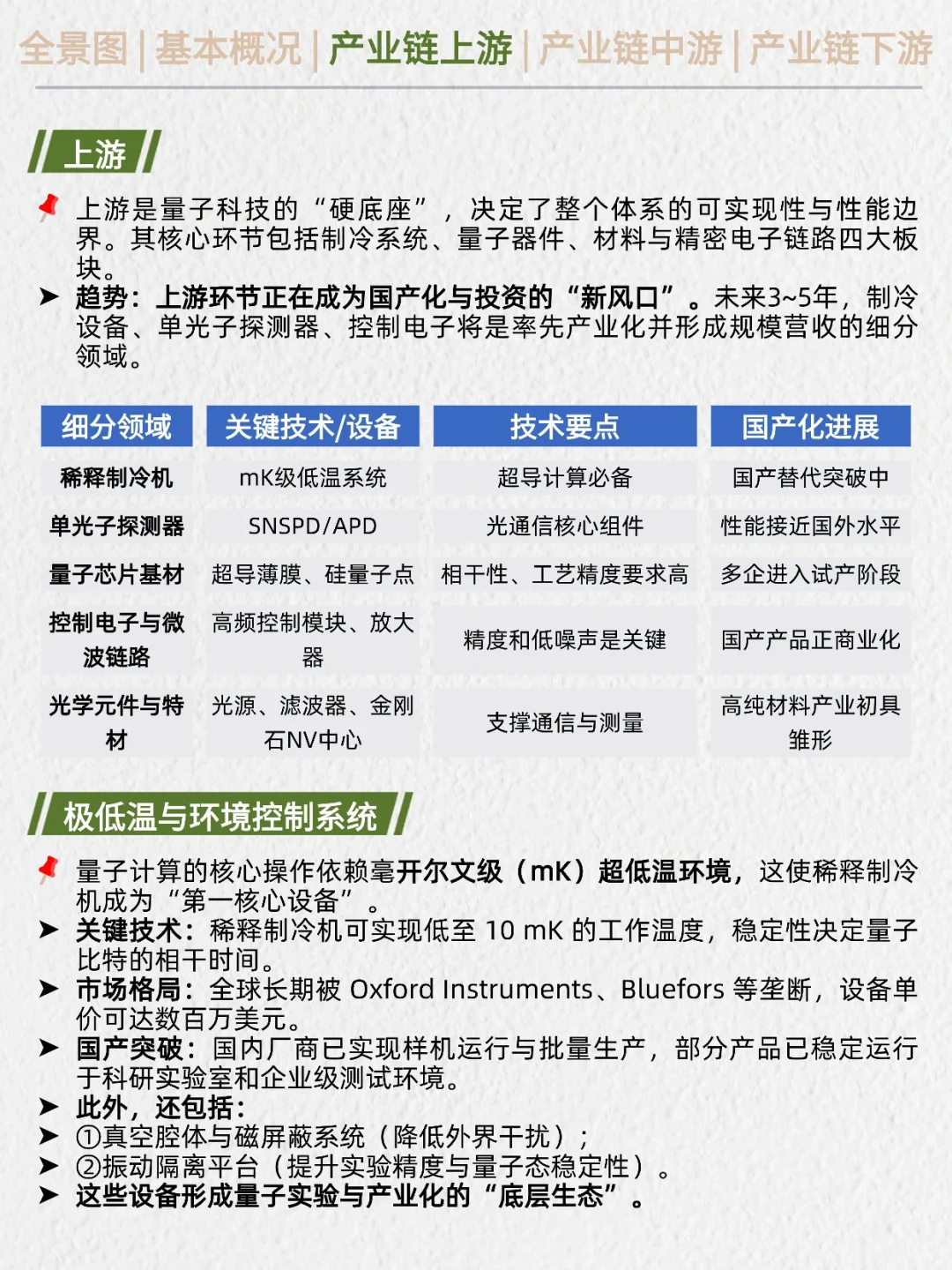
? 上游国产突破频出:禾信仪器实现10mK稀释制冷机量产,国产设备替代率持续攀升,单光子探测器效率突破85%。
⚙️ 中游芯片与整机加速落地:国盾量子推出72比特超导芯片,本源量子发布“悟空”整机,阿里云开放QaaS云平台,产业闭环初现。
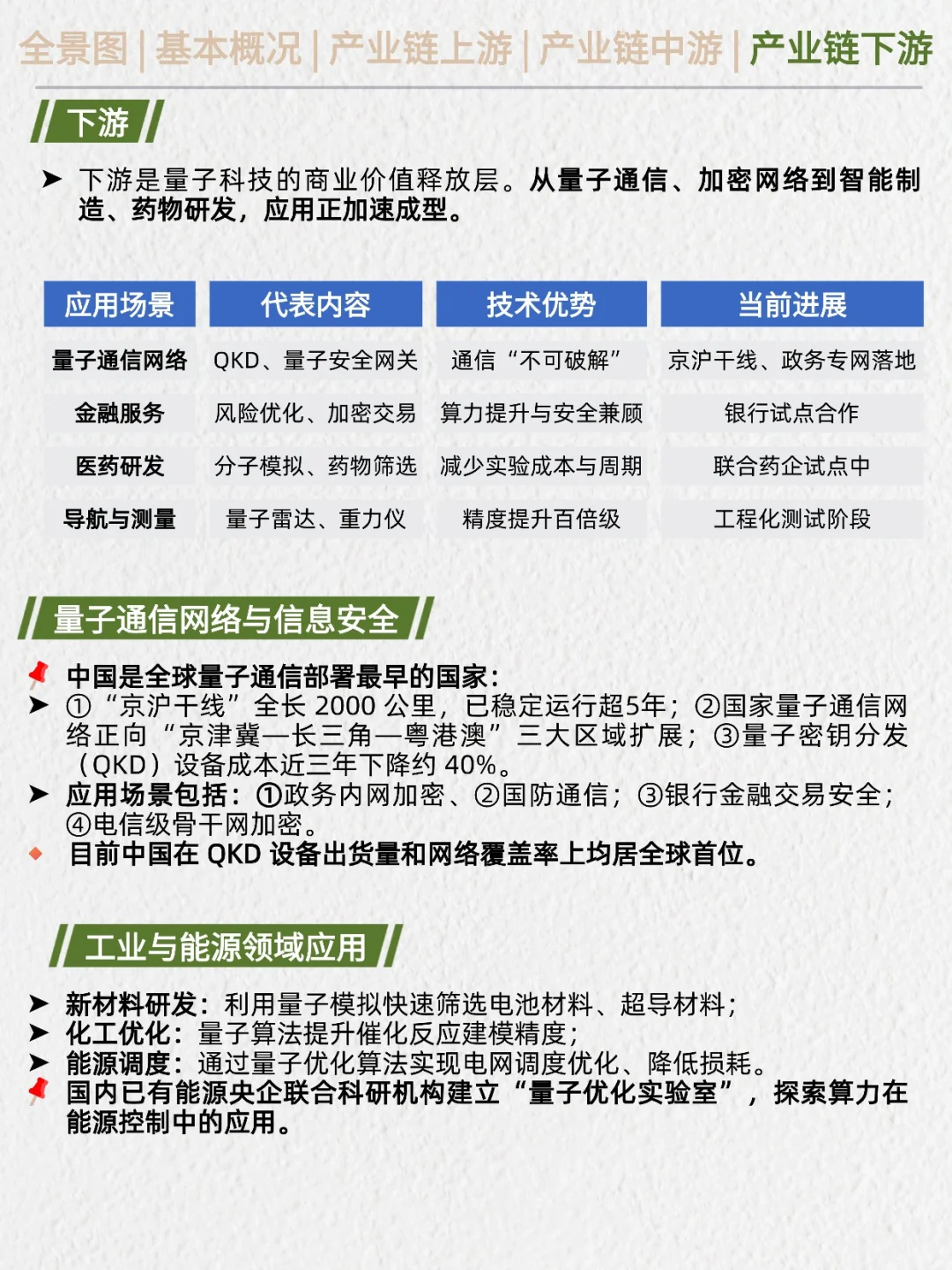
? 下游应用率先开花:京沪量子干线稳定运行5年,量子通信安全方案已进入金融、政务、电力等关键场景。
? 未来十年,中国量子产业链将从“科研主导”迈向“商业共振”,预计2027年前后迎来全球化竞争窗口期。
#产业链 #行业研究 #中国制造 #A股 #花60天学理财 #理财知识 #股市 #量子#十五五规划 #未来产业
? 上游国产突破频出:禾信仪器实现10mK稀释制冷机量产,国产设备替代率持续攀升,单光子探测器效率突破85%。
⚙️ 中游芯片与整机加速落地:国盾量子推出72比特超导芯片,本源量子发布“悟空”整机,阿里云开放QaaS云平台,产业闭环初现。
? 下游应用率先开花:京沪量子干线稳定运行5年,量子通信安全方案已进入金融、政务、电力等关键场景。
? 未来十年,中国量子产业链将从“科研主导”迈向“商业共振”,预计2027年前后迎来全球化竞争窗口期。
#产业链 #行业研究 #中国制造 #A股 #花60天学理财 #理财知识 #股市 #量子#十五五规划 #未来产业


