




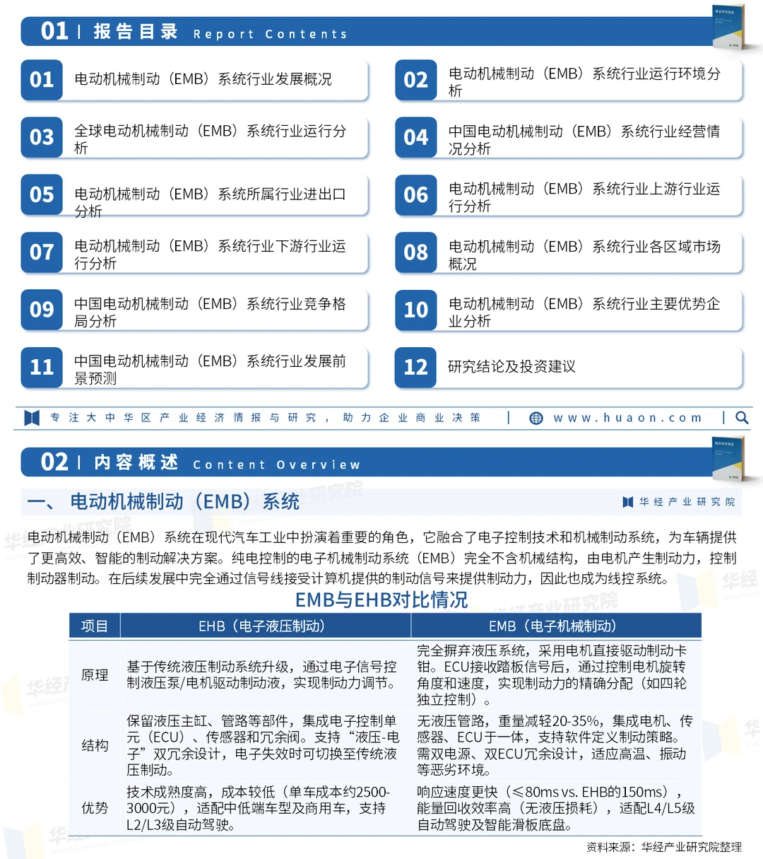
电动机械制动(EMB)系统在现代汽车工业中扮演着重要的角色,它融合了电子控制技术和机械制动系统,为车辆提供了更高效、智能的制动解决方案。纯电控制的电子机械制动系统(EMB)完全不含机械结构,由电机产生制动力,控制制动器制动。在后续发展中完全通过信号线接受计算机提供的制动信号来提供制动力,因此也成为线控系统。
电动机械制动(EMB)系统产业链上游涵盖关键零部件供应,包括电子控制单元、电机、传感器、减速机、制动器及金属材料、电子元件等。中游为系统制造与集成环节,涉及设计、测试与认证。下游对接整车制造(乘用车/商用车)、汽车维修及配件市场,并渗透新能源与自动驾驶场景。
我国电动机械制动(EMB)系统市场占据全球约48%的市场份额,为全球最主要的消费市场。2026年预计市场规模为12.61百万美元。随着国内企业产品开发速度加快,随着新技术和产业政策的双轮驱动,未来中国电动机械制动(EMB)系统市场将迎来发展机遇,预计到2031年中国电动机械制动(EMB)系统市场将增长至193.98百万美元,2026-2031年年复合增长率约为72.75%。
全球范围内,电动机械制动(EMB)系统核心厂商主要包括Brembo、苏州坐标系智能科技、恒创智行、精工汽车、ZF(采埃孚)、伯特利、京西智行、炯熠电子科技、万都等。目前有望在2026年率先实现量产的企业有Brembo,苏州坐标系智能科技,伯特利,炯熠电子科技。
华经产业研究院研究团队使用桌面研究与定量调查、定性分析相结合的方式,全面客观的剖析电动机械制动(EMB)系统行业发展的总体市场容量、产业链、经营特性、盈利能力和商业模式等。科学使用SCP模型、SWOT、PEST、回归分析、SPACE矩阵等研究模型与方法综合分析电动机械制动(EMB)系统行业市场环境、产业政策、竞争格局、技术革新、市场风险、行业壁垒、机遇以及挑战等相关因素。根据电动机械制动(EMB)系统行业的发展轨迹及实践经验,精心研究编制《2026-2032年中国电动机械制动(EMB)系统行业发展动态监测及投资机会洞察报告》,为企业、科研、投资机构等单位投资决策、战略规划、产业研究提供重要参考。
#EMB #电动机械制动系统 #行业分析报告 #咨询 #市场分析报告 #投资
电动机械制动(EMB)系统产业链上游涵盖关键零部件供应,包括电子控制单元、电机、传感器、减速机、制动器及金属材料、电子元件等。中游为系统制造与集成环节,涉及设计、测试与认证。下游对接整车制造(乘用车/商用车)、汽车维修及配件市场,并渗透新能源与自动驾驶场景。
我国电动机械制动(EMB)系统市场占据全球约48%的市场份额,为全球最主要的消费市场。2026年预计市场规模为12.61百万美元。随着国内企业产品开发速度加快,随着新技术和产业政策的双轮驱动,未来中国电动机械制动(EMB)系统市场将迎来发展机遇,预计到2031年中国电动机械制动(EMB)系统市场将增长至193.98百万美元,2026-2031年年复合增长率约为72.75%。
全球范围内,电动机械制动(EMB)系统核心厂商主要包括Brembo、苏州坐标系智能科技、恒创智行、精工汽车、ZF(采埃孚)、伯特利、京西智行、炯熠电子科技、万都等。目前有望在2026年率先实现量产的企业有Brembo,苏州坐标系智能科技,伯特利,炯熠电子科技。
华经产业研究院研究团队使用桌面研究与定量调查、定性分析相结合的方式,全面客观的剖析电动机械制动(EMB)系统行业发展的总体市场容量、产业链、经营特性、盈利能力和商业模式等。科学使用SCP模型、SWOT、PEST、回归分析、SPACE矩阵等研究模型与方法综合分析电动机械制动(EMB)系统行业市场环境、产业政策、竞争格局、技术革新、市场风险、行业壁垒、机遇以及挑战等相关因素。根据电动机械制动(EMB)系统行业的发展轨迹及实践经验,精心研究编制《2026-2032年中国电动机械制动(EMB)系统行业发展动态监测及投资机会洞察报告》,为企业、科研、投资机构等单位投资决策、战略规划、产业研究提供重要参考。
#EMB #电动机械制动系统 #行业分析报告 #咨询 #市场分析报告 #投资


