















《一天一篇报告吃透一个行业》纯净美妆趋势报告
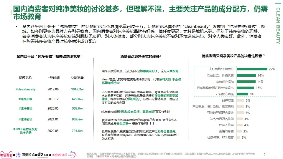
市场概况上,天猫纯净美妆市场增长迅猛,超全球及中国整体增速,消费观念促使其从基础护肤向全流程美妆渗透,护肤市场国产品牌占优,彩妆市场头部集中。 消费者洞察显示,高线年轻敏肌女性是主力,不同美妆心智人群偏好各异,消费者关注产品成分,对纯净美妆理解尚浅但品牌与单品心智渐强,护肤重功效感受,彩妆重妆效养肤。 趋势赛道包括天然植萃、精简配方、可持续原料替代与环保包材,敏感肌、婴童、孕妇是重要机会人群。未来,天猫纯净美妆赛道热度将持续,2024 年规模预计超 40 亿元,阿里妈妈也将助力品牌科学经营,推动行业发展。
#行业报告 #研究报告 #行业研究 #行业分析 #行业研究报告 #行业分析报告 #行业趋势 #数据分析 #市场分析 #美妆
市场概况上,天猫纯净美妆市场增长迅猛,超全球及中国整体增速,消费观念促使其从基础护肤向全流程美妆渗透,护肤市场国产品牌占优,彩妆市场头部集中。 消费者洞察显示,高线年轻敏肌女性是主力,不同美妆心智人群偏好各异,消费者关注产品成分,对纯净美妆理解尚浅但品牌与单品心智渐强,护肤重功效感受,彩妆重妆效养肤。 趋势赛道包括天然植萃、精简配方、可持续原料替代与环保包材,敏感肌、婴童、孕妇是重要机会人群。未来,天猫纯净美妆赛道热度将持续,2024 年规模预计超 40 亿元,阿里妈妈也将助力品牌科学经营,推动行业发展。
#行业报告 #研究报告 #行业研究 #行业分析 #行业研究报告 #行业分析报告 #行业趋势 #数据分析 #市场分析 #美妆


