




为了让更多的内贸商家去海外寻找生意增长的确定性,1688正在公测推出一款跨境AI工具-遨虾,电商战争第一时间上手测评了一下。
一个最直接的感受是,遨虾并非只针对1688商家,而是所有跨境商家以及从业者都可以用起来。
进入遨虾网页,页面简洁且功能直观。选品;找商;素材;询盘;咨询。一看就知道对应着买家和卖家的需求点。
从个人角度来看,选品和素材会更多地被商家群体来使用,过往商家们更多地凭借运营人员的能量去对市场、商品进行判断,现在这款AI Agent就可以给到一些基于数字的参考,素材这个功能也很容易理解了,一键生成你想要的商品场景图。
找商和询盘,是给买家提供的,不管你是海外买家还是国内想从1688批发货盘的商家,都可以用到。咨询功能则是,所有关于跨境的问题,无论大小、细节都可以让遨虾给到答案。
个人假装一位商家上手测评了一下,有一些功能是令人比较惊艳的。
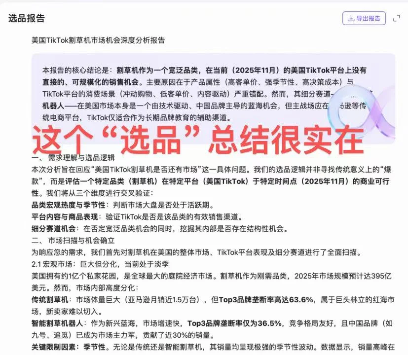
在「选品」中,问到我是一名经营美国TikTok的商家,让输出一份割草机市场的分析报道,遨虾立马生成了一份报告,核心结论如下:
割草机作为一个宽泛品类,在当前(2025年11月)的美国TikTok平台上没有直接的、可规模化的销售机会。主要原因在于产品属性(高客单价、强季节性、高决策成本)与TikTok平台的消费场景(冲动购物、低客单价、内容驱动)严重错配。然而,其细分赛道——智能割草机器人—在美国市场本身是一个由技术驱动、中国品牌主导的蓝海机会,但主战场应在亚马逊等传统电商平台,TikTok仅适合作为长期品牌教育的辅助渠道。
接着我用「素材」功能遨虾生成5张割草机的场景使用图,老实说效果挺惊艳,如上附图。
接着我作为买家,先是上传了一张割草机的图片,利用「询盘」功能,遨虾就立马生成了一众在1688生产割草机的商家们,后续也可以一键询盘这些供应商们。
综合来看,遨虾的确是一款专为跨境创业者打造的一站式智能解决方案,商家朋友们可以多用起来。#遨虾 #跨境用遨虾一键通天下 #跨境电商 #跨境AI #1688 #1688AI
一个最直接的感受是,遨虾并非只针对1688商家,而是所有跨境商家以及从业者都可以用起来。
进入遨虾网页,页面简洁且功能直观。选品;找商;素材;询盘;咨询。一看就知道对应着买家和卖家的需求点。
从个人角度来看,选品和素材会更多地被商家群体来使用,过往商家们更多地凭借运营人员的能量去对市场、商品进行判断,现在这款AI Agent就可以给到一些基于数字的参考,素材这个功能也很容易理解了,一键生成你想要的商品场景图。
找商和询盘,是给买家提供的,不管你是海外买家还是国内想从1688批发货盘的商家,都可以用到。咨询功能则是,所有关于跨境的问题,无论大小、细节都可以让遨虾给到答案。
个人假装一位商家上手测评了一下,有一些功能是令人比较惊艳的。
在「选品」中,问到我是一名经营美国TikTok的商家,让输出一份割草机市场的分析报道,遨虾立马生成了一份报告,核心结论如下:
割草机作为一个宽泛品类,在当前(2025年11月)的美国TikTok平台上没有直接的、可规模化的销售机会。主要原因在于产品属性(高客单价、强季节性、高决策成本)与TikTok平台的消费场景(冲动购物、低客单价、内容驱动)严重错配。然而,其细分赛道——智能割草机器人—在美国市场本身是一个由技术驱动、中国品牌主导的蓝海机会,但主战场应在亚马逊等传统电商平台,TikTok仅适合作为长期品牌教育的辅助渠道。
接着我用「素材」功能遨虾生成5张割草机的场景使用图,老实说效果挺惊艳,如上附图。
接着我作为买家,先是上传了一张割草机的图片,利用「询盘」功能,遨虾就立马生成了一众在1688生产割草机的商家们,后续也可以一键询盘这些供应商们。
综合来看,遨虾的确是一款专为跨境创业者打造的一站式智能解决方案,商家朋友们可以多用起来。#遨虾 #跨境用遨虾一键通天下 #跨境电商 #跨境AI #1688 #1688AI


