








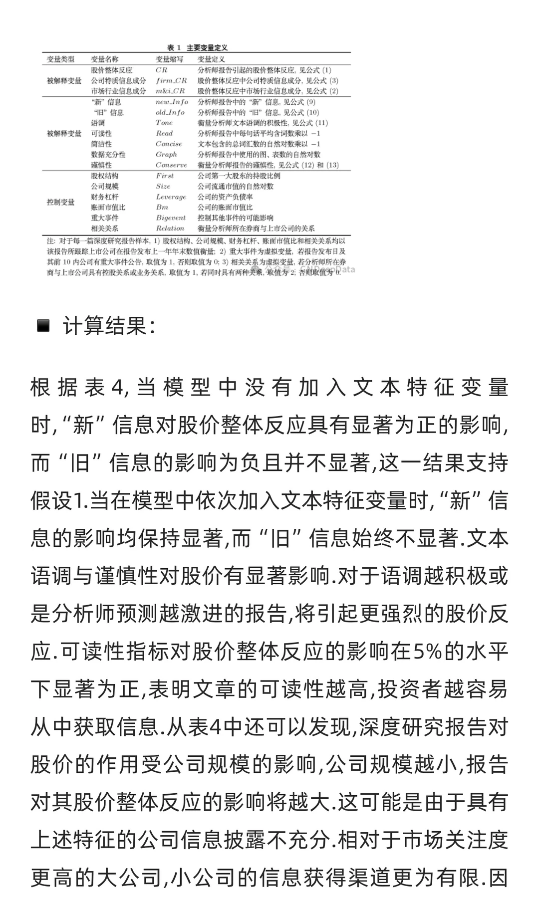
CNDD-0285 上市公司董事长致辞简洁性信息文本指标及学术论文应用
01 数据介绍
▪ 数据名称: 董事长致辞、简洁性信息文本
▪ 数据编号:0285
▪ 数据层级:A股上市公司层面
▪ 数据范围:2016-2024年
▪ 样本数量:1,538条
▪ 数据来源:根据上市公司每年董事长致辞文本爬取
▪ 数据说明: CNDD上市公司董事长致辞简洁性信息文本数据统计了上市公司董事长致辞文本中基于整句的简洁性指标和基于句顿的简洁性指标。数据提供.xlsx和.dta两种格式,可用stata或excel打开。
▪ 数据维度:年度数据
▪ 数据介绍:文本简洁性能够显著影响投资者吸收和处理不同类型信息的效率与深度。简明扼要的文本有助于投资者快速从中获取关键的市场和行业信息,从而迅速做出决策;而叙述详细的报告则能够促使投资者对市场动态和趋势有更加深入和全面的理解,为长期投资决策提供坚实的基础。#CNDeepData #董事长致辞 #文本简洁性 #文本分析 #信息披露 #面板数据 #Stata #管理层讨论 #信息可读性 #沟通效率
01 数据介绍
▪ 数据名称: 董事长致辞、简洁性信息文本
▪ 数据编号:0285
▪ 数据层级:A股上市公司层面
▪ 数据范围:2016-2024年
▪ 样本数量:1,538条
▪ 数据来源:根据上市公司每年董事长致辞文本爬取
▪ 数据说明: CNDD上市公司董事长致辞简洁性信息文本数据统计了上市公司董事长致辞文本中基于整句的简洁性指标和基于句顿的简洁性指标。数据提供.xlsx和.dta两种格式,可用stata或excel打开。
▪ 数据维度:年度数据
▪ 数据介绍:文本简洁性能够显著影响投资者吸收和处理不同类型信息的效率与深度。简明扼要的文本有助于投资者快速从中获取关键的市场和行业信息,从而迅速做出决策;而叙述详细的报告则能够促使投资者对市场动态和趋势有更加深入和全面的理解,为长期投资决策提供坚实的基础。#CNDeepData #董事长致辞 #文本简洁性 #文本分析 #信息披露 #面板数据 #Stata #管理层讨论 #信息可读性 #沟通效率


