推广 热搜: 采购方式  甲带  滤芯  气动隔膜泵  减速机  带式称重给煤机  减速机型号  履带  链式给煤机  无级变速机 

工商管理高分论文——竞争战略分析?

   日期:2025-11-22 18:48:09     来源:网络整理    作者:本站编辑    评论:0    
工商管理高分论文——竞争战略分析?

工商管理高分论文——竞争战略分析?

工商管理高分论文——竞争战略分析?

工商管理高分论文——竞争战略分析?

工商管理高分论文——竞争战略分析?

工商管理高分论文——竞争战略分析?

工商管理高分论文——竞争战略分析?

工商管理高分论文——竞争战略分析?

工商管理高分论文——竞争战略分析?

工商管理高分论文——竞争战略分析?

工商管理高分论文——竞争战略分析?

工商管理高分论文——竞争战略分析?

工商管理高分论文——竞争战略分析?

工商管理高分论文——竞争战略分析?

工商管理高分论文——竞争战略分析?

工商管理高分论文——竞争战略分析?

工商管理高分论文——竞争战略分析?

工商管理高分论文——竞争战略分析?

工商管理高分论文——竞争战略分析?

市场营销专业的同学也可以借鉴一下这篇论文的写作思路哦

1️⃣绪论

2️⃣相关理论与方法

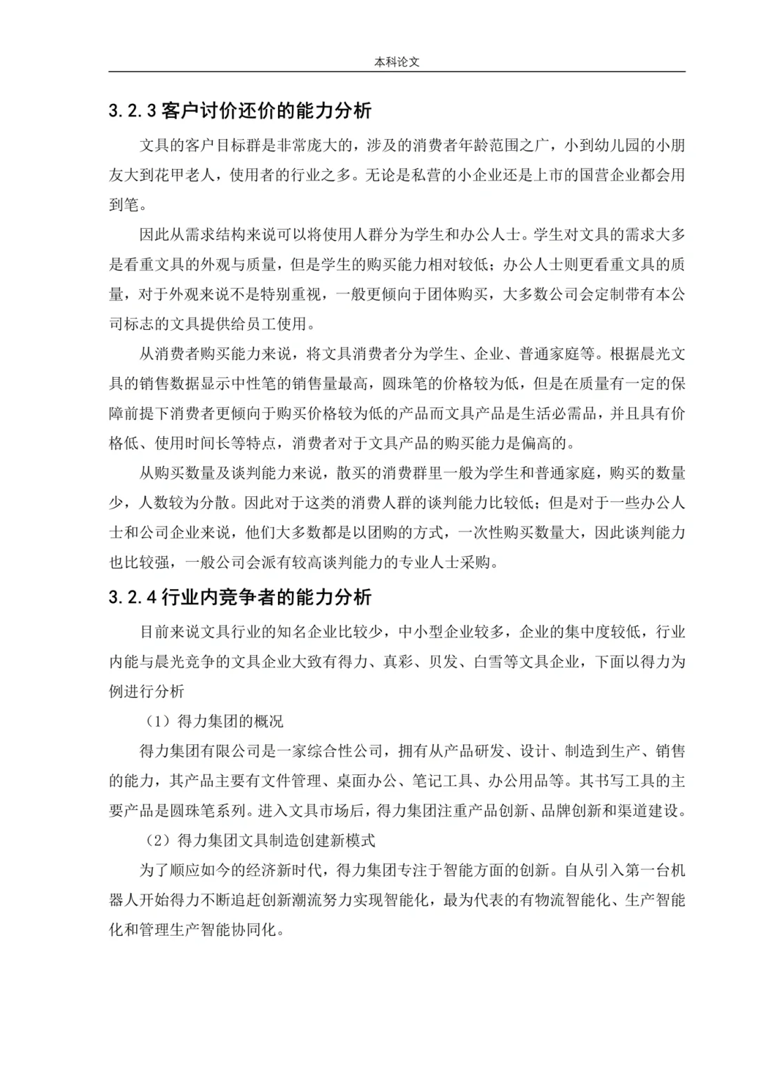
3️⃣晨光文具环境分析

4️⃣晨光文具简介及发展趋势

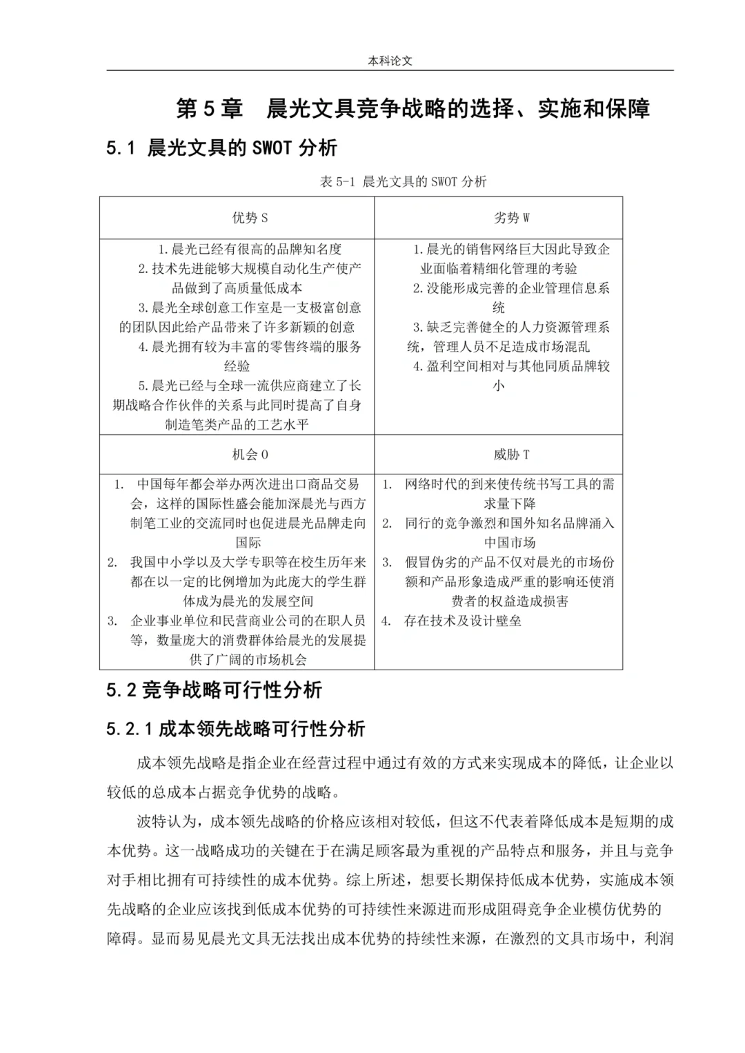
5️⃣晨光文具竞争战略的选择、实施和保障

6️⃣结论与展望

#毕业论文 #论文 #论文写作 #论文选题 #本科毕业论文 #工商管理专业 #市场营销专业 #SWOT分析 #PEST分析 #论文怎么写 #今天写论文了吗 #毕业季 #予之教育服务 #论文辅导 #论文修改润色
 
打赏
 
更多>同类资讯
0相关评论

推荐图文
推荐资讯
点击排行
网站首页  |  关于我们  |  联系方式  |  使用协议  |  版权隐私  |  网站地图  |  排名推广  |  广告服务  |  积分换礼  |  网站留言  |  RSS订阅  |  违规举报  |  皖ICP备20008326号-18
Powered By DESTOON