





毫无疑问,赛道选择是每个初创品牌最惊险的第一关❗️太多新品牌其实从一开始就可能选错了赛道,那注定后面所有的努力都白费
??今天和大家分享品牌赛道选择三维分析法✔️
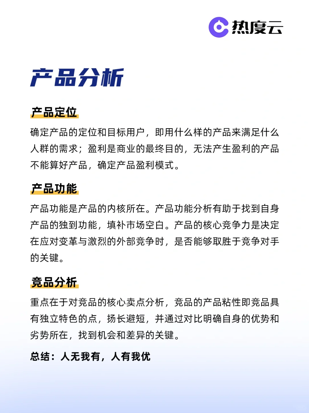
1️⃣产品分析
确定产品的定位、目标用户和盈利模式,用什么样的产品来满足什么人群的需求。
你的对手决定了你会成为谁。找到竞标对象做好竞品分析,做到“人无我有,人有我优”?
2️⃣用户需求量级分析
通过数据抓取获取用户需求端更为真实的信息,通过互动量分析用户对此类内容的关注程度,了解不同赛道的泛人群及潜在人群量级,分别从社媒的评论及搜索,电商的回答、搜索、评论中获取舆情量级,了解直接需求量级?
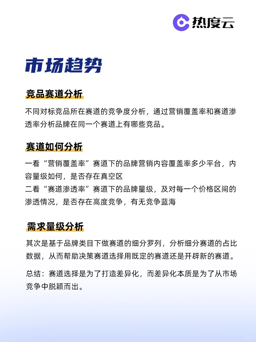
3️⃣市场趋势
一看“营销覆盖率”赛道下的品牌营销内容覆盖率多少平台,内容量级如何,是否存在真空区
二看“赛道渗透率”赛道下的品牌量级,及对每一个价格区间的渗透情况,是否存在高度竞争,有无竞争蓝海?
ps.想知道2024的六大热门风口赛道直接看图??
定位定天下。在激烈的品牌商业战场中,选准赛道再出发,对于品牌长远来说,是最可持续的竞争力,方向永远会比方法更重要
#赛道选择 #创业赛道如何选择 #品牌营销 #品牌定位
??今天和大家分享品牌赛道选择三维分析法✔️
1️⃣产品分析
确定产品的定位、目标用户和盈利模式,用什么样的产品来满足什么人群的需求。
你的对手决定了你会成为谁。找到竞标对象做好竞品分析,做到“人无我有,人有我优”?
2️⃣用户需求量级分析
通过数据抓取获取用户需求端更为真实的信息,通过互动量分析用户对此类内容的关注程度,了解不同赛道的泛人群及潜在人群量级,分别从社媒的评论及搜索,电商的回答、搜索、评论中获取舆情量级,了解直接需求量级?
3️⃣市场趋势
一看“营销覆盖率”赛道下的品牌营销内容覆盖率多少平台,内容量级如何,是否存在真空区
二看“赛道渗透率”赛道下的品牌量级,及对每一个价格区间的渗透情况,是否存在高度竞争,有无竞争蓝海?
ps.想知道2024的六大热门风口赛道直接看图??
定位定天下。在激烈的品牌商业战场中,选准赛道再出发,对于品牌长远来说,是最可持续的竞争力,方向永远会比方法更重要
#赛道选择 #创业赛道如何选择 #品牌营销 #品牌定位


