手机版
二维码
购物车
(
0
)
供应
求购
公司
团购
展会
资讯
招商
品牌
人才
知道
专题
图库
视频
下载
商圈
推广
热搜:
采购方式
甲带
滤芯
气动隔膜泵
减速机
带式称重给煤机
减速机型号
履带
链式给煤机
无级变速机
首页
供应
求购
公司
团购
展会
资讯
招商
品牌
人才
知道
专题
图库
视频
下载
商圈
首页
>
资讯
>
社会热点
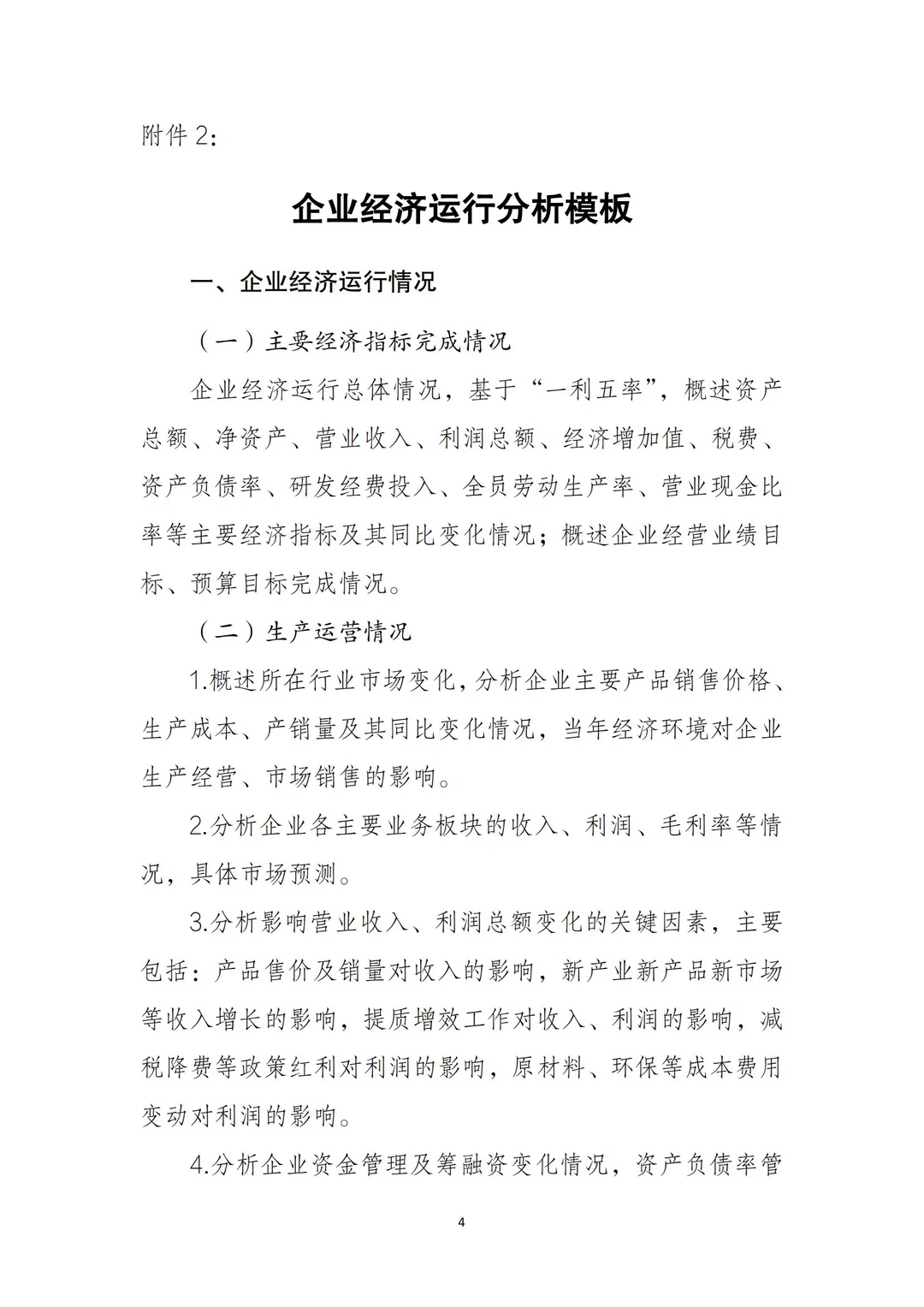
国企合规|经济运行分析会资料模板‼️
日期:2025-11-22 14:35:28 来源:网络整理 作者:本站编辑
评论:0
国企合规|经济运行分析会资料模板‼️
?感谢大家,关注避坑不迷路???
?置顶帖帮同学们查询应聘的意向企业‼️
?应粉丝要求,准备了一份经济运行报告的模板,附会议通知,感兴趣的……
?资料有需求,内容感兴趣,可以进群或者评论区交流,相关内容可以点合集,或者首页可以进主页,右上角用关键字搜索?
———————————
?不打水印|真诚分享
?不搞套路|友好沟通
?不做节选|全文共享
———————————
#国企
#国有企业
#合规
#合规管理
#经济运行分析会
#经济运行分析报告
打赏
更多
>
同类资讯
• 从现在开始,你要频繁开单了!
0
条
相关评论
推荐图文
推荐资讯
点击排行
0
1
储能PACK解析
0
2
dsffsdfds
0
3
fdsfdsdfsdfsdfs
0
4
综艺虽然很多,爆笑下饭的全在这桌
0
5
超好看的6部综艺|你喜欢哪部❓❓❓
0
6
喜人奇妙夜评分,虎扑比现场观众靠谱多了
0
7
2024是什么喜剧元年吗
0
8
喜人奇妙夜2 阵容直接过年啦!
0
9
喜人奇妙夜2第一期,哪个作品更好笑?
网站首页
|
关于我们
|
联系方式
|
使用协议
|
版权隐私
|
网站地图
|
排名推广
|
广告服务
|
积分换礼
|
网站留言
|
RSS订阅
|
违规举报
|
皖ICP备20008326号-18
(c)2008-2022 免费发布网 All Rights Reserved