推广 热搜: 采购方式  甲带  滤芯  气动隔膜泵  减速机  带式称重给煤机  减速机型号  履带  链式给煤机  无级变速机 

预测市场:平台、方法和未来

   日期:2025-11-21 05:33:42     来源:网络整理    作者:本站编辑    评论:0    
预测市场:平台、方法和未来

预测市场:平台、方法和未来

预测市场:平台、方法和未来

预测市场:平台、方法和未来

预测市场:平台、方法和未来

预测市场:平台、方法和未来

预测市场:平台、方法和未来

预测市场:平台、方法和未来

预测市场:平台、方法和未来

预测市场:平台、方法和未来

预测市场:平台、方法和未来

预测市场:平台、方法和未来

预测市场:平台、方法和未来

预测市场:平台、方法和未来

预测市场:平台、方法和未来

预测市场:平台、方法和未来

预测市场:平台、方法和未来

预测市场:平台、方法和未来

预测市场:平台、方法和未来

预测市场:平台、方法和未来

预测市场:平台、方法和未来

预测市场:平台、方法和未来

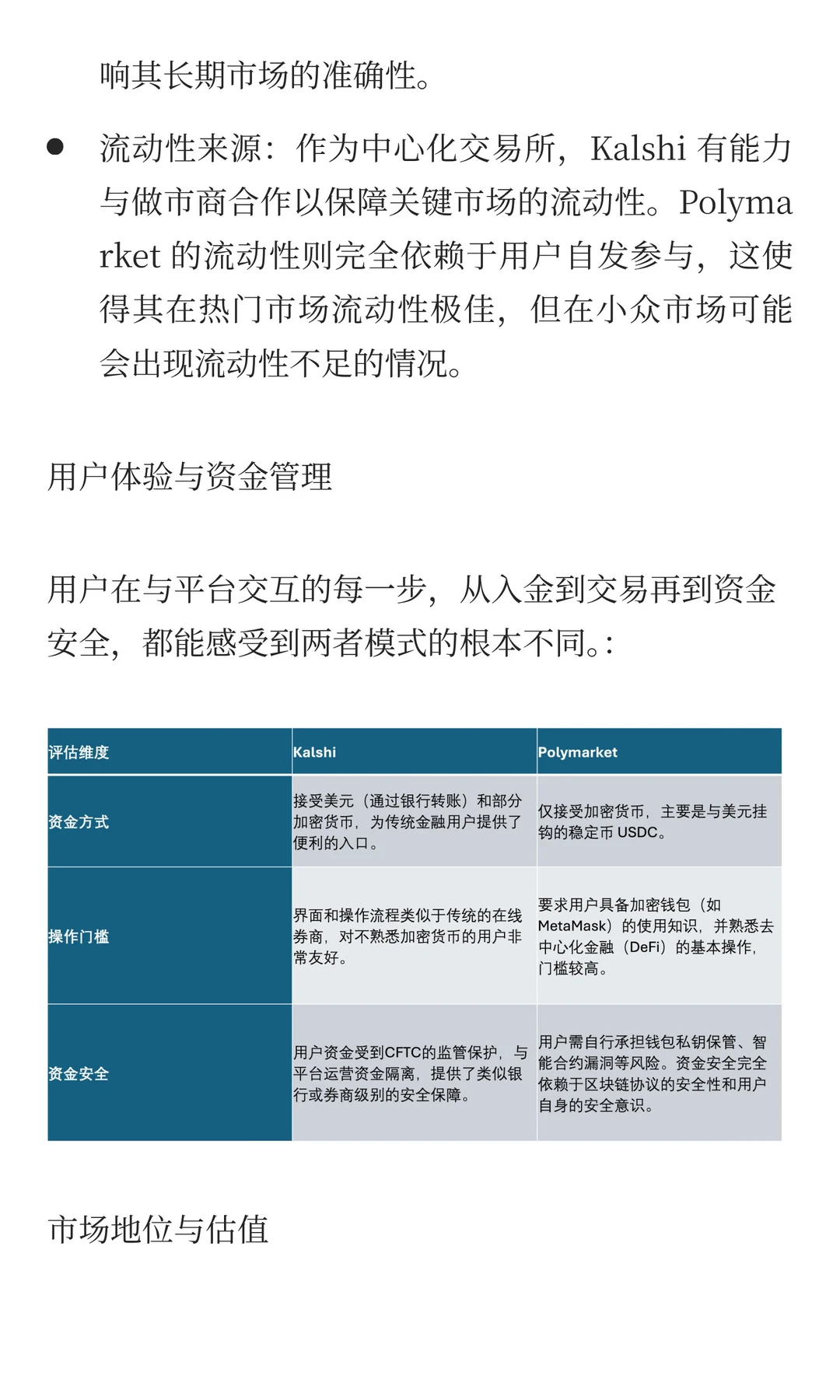
过去的这个周末,除了川普的社交媒体搅动市场意外,Kalshi的50亿的估值也是引人瞩目的事件之一。继Polymarket之后,Kalshi成文预测市场领域的又一匹黑马。预测市场+web 3似乎成为目前众多叙事之一。
#商业分析 #区块链 #web3 #polymarket #kalshi #a16z
 
打赏
 
更多>同类资讯
0相关评论

推荐图文
推荐资讯
点击排行
网站首页  |  关于我们  |  联系方式  |  使用协议  |  版权隐私  |  网站地图  |  排名推广  |  广告服务  |  积分换礼  |  网站留言  |  RSS订阅  |  违规举报  |  皖ICP备20008326号-18
Powered By DESTOON