









? 市场规模与增长
⦁ 2023年市场规模为3,115亿元,预计到2030年将达13,000亿元,复合年增长率高达22.6%。
⦁ 中国整形外科医生人数全球排名第三,但市场渗透率仍低于韩国、美国等成熟市场。
⦁ 手术类项目目前占主导,但非手术类“轻医美”正快速增长。
? 核心消费驱动力
⦁ Z世代成主力:占医美消费需求50%以上,将医美视为日常自我投资。
⦁ 男性市场崛起:越来越多的男性消费者开始接受注射、光电类等轻医美项目。
⦁ 收入提升:人均可支配收入稳步增长,超4亿城镇中等收入群体构成消费基石。
⦁ 老龄化需求:老年群体对肉毒素、热玛吉等抗衰项目需求日益旺盛。
? 主流趋势与偏好
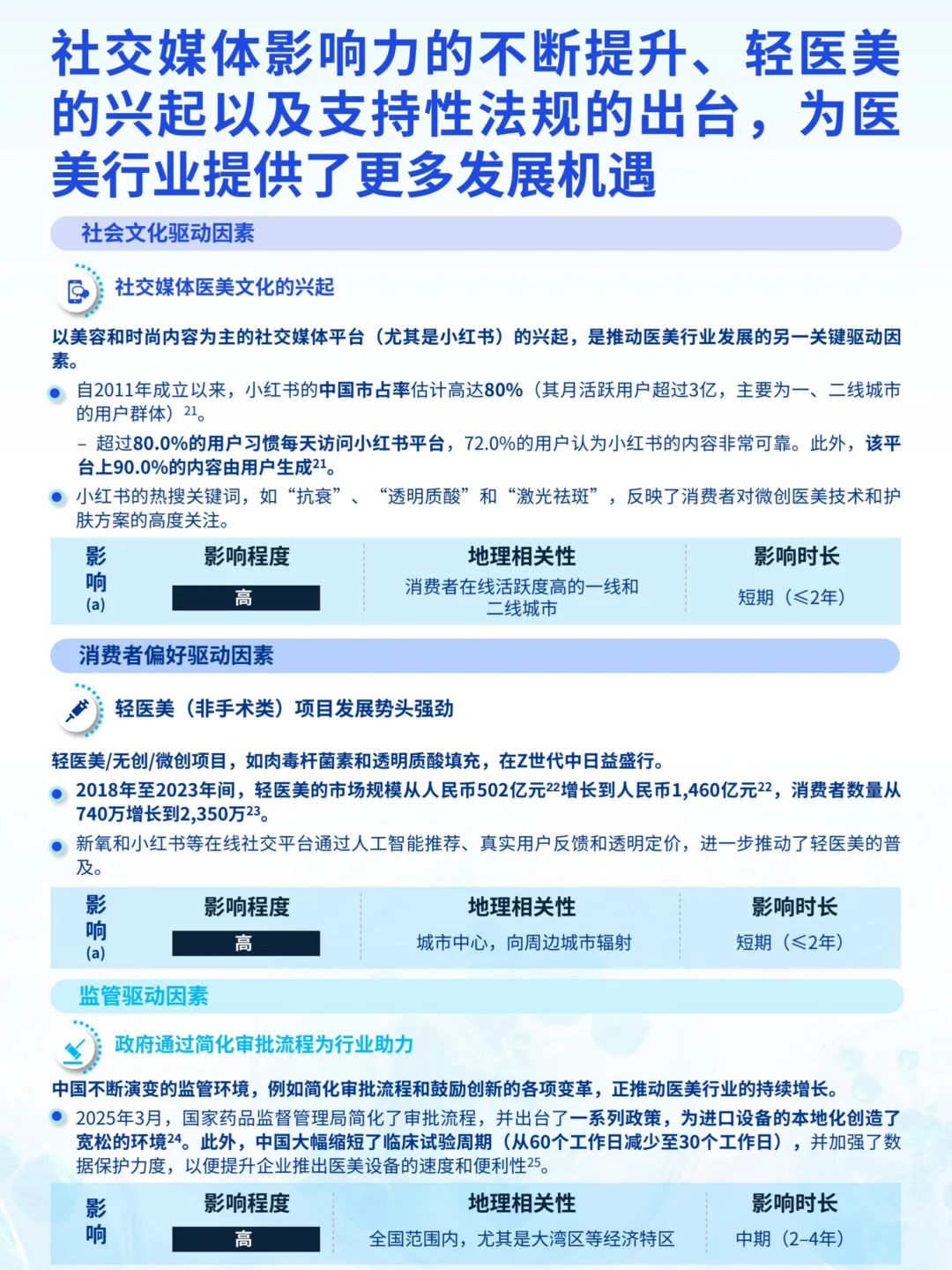
⦁ 轻医美热潮:因风险低、恢复快、价格亲民,非手术项目备受青睐。
⦁ 个性化服务:AI皮肤诊断等技术助力,提供量身定制的医美方案。
⦁ 科学护肤与健康文化:消费者青睐有临床依据的护肤品,医美与整体健康管理结合。
⦁ 清洁标签:成分安全、环保的“清洁美容”产品日益受到推崇。
? 技术赋能行业
⦁ 人工智能:应用于皮肤诊断、效果模拟及个性化方案设计,提升服务精准度。
⦁ 智能设备:如AI植发机器人已获批上市,推动行业向科技化发展。
⚠️ 风险与挑战
⦁ 人才短缺:具备资质的医师缺口约2万名,制约行业发展。
⦁ 市场乱象:非法诊所、无证器械及虚假广告屡禁不止,影响行业信誉。
⦁ 消费者外流:部分消费者因价格、技术等原因,选择赴韩国等地进行医美消费。
? 未来展望
⦁ 再生医美:干细胞、外泌体等新技术将成为新增长点。
⦁ 模式创新:订阅制服务、远程医疗及跨境业务将塑造行业新格局。
⦁ 政策支持:政府持续简化审批、鼓励创新,为行业健康发展提供保障。
《重塑医美格局:驾驭中国医美新潮流》毕马威
完整报告共39页PDF,已收录至报告库~
#行业报告 #医美 #轻医美 #医疗美容 #行业分析 #美业
⦁ 2023年市场规模为3,115亿元,预计到2030年将达13,000亿元,复合年增长率高达22.6%。
⦁ 中国整形外科医生人数全球排名第三,但市场渗透率仍低于韩国、美国等成熟市场。
⦁ 手术类项目目前占主导,但非手术类“轻医美”正快速增长。
? 核心消费驱动力
⦁ Z世代成主力:占医美消费需求50%以上,将医美视为日常自我投资。
⦁ 男性市场崛起:越来越多的男性消费者开始接受注射、光电类等轻医美项目。
⦁ 收入提升:人均可支配收入稳步增长,超4亿城镇中等收入群体构成消费基石。
⦁ 老龄化需求:老年群体对肉毒素、热玛吉等抗衰项目需求日益旺盛。
? 主流趋势与偏好
⦁ 轻医美热潮:因风险低、恢复快、价格亲民,非手术项目备受青睐。
⦁ 个性化服务:AI皮肤诊断等技术助力,提供量身定制的医美方案。
⦁ 科学护肤与健康文化:消费者青睐有临床依据的护肤品,医美与整体健康管理结合。
⦁ 清洁标签:成分安全、环保的“清洁美容”产品日益受到推崇。
? 技术赋能行业
⦁ 人工智能:应用于皮肤诊断、效果模拟及个性化方案设计,提升服务精准度。
⦁ 智能设备:如AI植发机器人已获批上市,推动行业向科技化发展。
⚠️ 风险与挑战
⦁ 人才短缺:具备资质的医师缺口约2万名,制约行业发展。
⦁ 市场乱象:非法诊所、无证器械及虚假广告屡禁不止,影响行业信誉。
⦁ 消费者外流:部分消费者因价格、技术等原因,选择赴韩国等地进行医美消费。
? 未来展望
⦁ 再生医美:干细胞、外泌体等新技术将成为新增长点。
⦁ 模式创新:订阅制服务、远程医疗及跨境业务将塑造行业新格局。
⦁ 政策支持:政府持续简化审批、鼓励创新,为行业健康发展提供保障。
《重塑医美格局:驾驭中国医美新潮流》毕马威
完整报告共39页PDF,已收录至报告库~
#行业报告 #医美 #轻医美 #医疗美容 #行业分析 #美业


