

市场规模测算
1. 什么是市场规模:一定时间内某一产品或服务在某个范围内的市场销售额(也可用其他替代)
2. 作用:行业前景;确定企业战略发展目标
3.具体方法
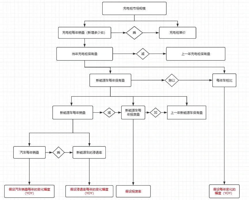
3.1 底层逻辑:市场规模=销售数量*销售价格
3.2 预测方法:
a.直接引用咨询报告的数据
b.自上而下法(由大到小)
历史市场规模*(1+未来增速)的n次方
对标成熟市场当前发展阶段市场规模
大市场规模*当前市场份额占比(预测未来的话注意这个份额是可能变化的)
c.自下而上法(由小到大)
若干个细分市场的加总
需求人数*渗透率*目标市场产品单价
供给产能*产能利用率*目标市场产品单价
样本市场规模类比(由样本推算总体市场)
#金融实习 #行业研究 #打工日常 #大学生 #金融知识
1. 什么是市场规模:一定时间内某一产品或服务在某个范围内的市场销售额(也可用其他替代)
2. 作用:行业前景;确定企业战略发展目标
3.具体方法
3.1 底层逻辑:市场规模=销售数量*销售价格
3.2 预测方法:
a.直接引用咨询报告的数据
b.自上而下法(由大到小)
历史市场规模*(1+未来增速)的n次方
对标成熟市场当前发展阶段市场规模
大市场规模*当前市场份额占比(预测未来的话注意这个份额是可能变化的)
c.自下而上法(由小到大)
若干个细分市场的加总
需求人数*渗透率*目标市场产品单价
供给产能*产能利用率*目标市场产品单价
样本市场规模类比(由样本推算总体市场)
#金融实习 #行业研究 #打工日常 #大学生 #金融知识


