









?不论是面咨询 (PreTalk/R1) 还是互联网 (数据分析/商业分析/战略分析/产品经理), 估算MKT Sizing/费米问题都是常见case。
?Mkt Sizing问题可分三类:
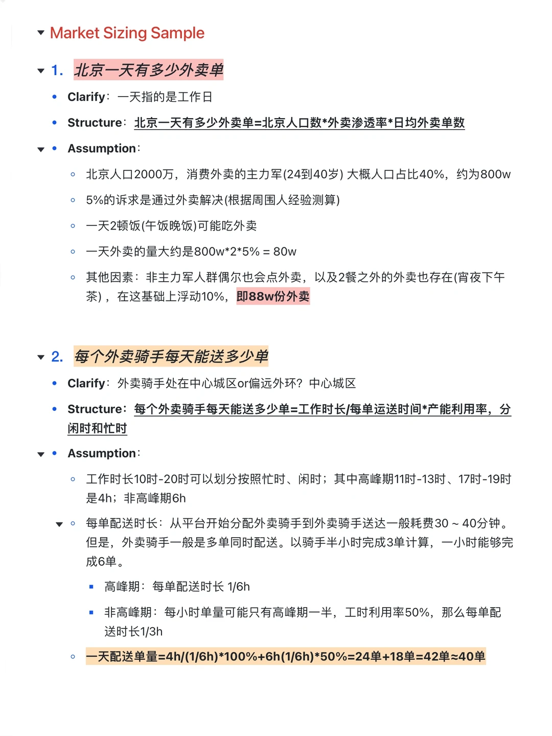
整体市场规模:比如【北京一天有多少外卖单】,就需要从需求端入手测算。
✍️核心公式:市场规模=人口/家庭数*渗透率*消费频次*单次使用量/单均价(渗透率、消费频次可基于不同维度拆分)
?耐用品(如空调汽车)市场规模=当年新增市场+存量市场的替换需求
1)当年新增市场规模=存量市场规模/当前渗透率*当年渗透率增加量
2)存量市场的替换需求=存量市场规模/平均替换年限
有些行业既2C又2B,比如牙刷(2B卖给酒店)、酱油(2B卖给饭店),这时需求量=2C+2B总需求
市场集中度较高时,市场规模可用“行业龙头企业市场规模/市占率”测算
单体供给能力(单体营收规模/客流量):比如【一个外卖骑手每天能送多少单】,从供给方测算。
✍️核心公式:市场规模=单位时间产能*工作时长*产能利用率*(单均价),产能利用率通常会进一步拆分为高峰期、非高峰期
供给方的数量:比如【北京有多少外卖骑手】,要需求供给相结合测算。
✍️核心公式:供给方的数量=整体市场规模/单店供给能力
Tips
1. 在面试官给出case后别着急,先定义要估算的对象
2. 确认要估算的具体对象后可以先向面试官要1-2分钟搭建框架,正式回答时一定要先给出估算的总体方法论,再有逻辑地阐述拆分/假设的细节
3. 市场规模细分可适当使用二八法则
4. 常见数据比如人口基数、家庭基数(人口基数/3)、北上广深人口数要牢记
5. 要主动交叉检验,比如从需求方推算出的数据如果与公开资料找到的数据差距较大,需要给出可能导致gap的原因
Case本质是考察你解决商业问题的能力,PEVC、咨询互联网、快消都需要做case的能力。汤包团队结合过往实体企业、互联网、金融机构的面试经验,基于经典分析框架和业务逻辑手敲了10w+Case习题册。大家也可以试试~
#咨询 #商业分析 #市场规模 #marketsizing #case #CaseInterview #商科实习 #商科求职 @知识薯 @校园薯 #校招找工作实录
?Mkt Sizing问题可分三类:
整体市场规模:比如【北京一天有多少外卖单】,就需要从需求端入手测算。
✍️核心公式:市场规模=人口/家庭数*渗透率*消费频次*单次使用量/单均价(渗透率、消费频次可基于不同维度拆分)
?耐用品(如空调汽车)市场规模=当年新增市场+存量市场的替换需求
1)当年新增市场规模=存量市场规模/当前渗透率*当年渗透率增加量
2)存量市场的替换需求=存量市场规模/平均替换年限
有些行业既2C又2B,比如牙刷(2B卖给酒店)、酱油(2B卖给饭店),这时需求量=2C+2B总需求
市场集中度较高时,市场规模可用“行业龙头企业市场规模/市占率”测算
单体供给能力(单体营收规模/客流量):比如【一个外卖骑手每天能送多少单】,从供给方测算。
✍️核心公式:市场规模=单位时间产能*工作时长*产能利用率*(单均价),产能利用率通常会进一步拆分为高峰期、非高峰期
供给方的数量:比如【北京有多少外卖骑手】,要需求供给相结合测算。
✍️核心公式:供给方的数量=整体市场规模/单店供给能力
Tips
1. 在面试官给出case后别着急,先定义要估算的对象
2. 确认要估算的具体对象后可以先向面试官要1-2分钟搭建框架,正式回答时一定要先给出估算的总体方法论,再有逻辑地阐述拆分/假设的细节
3. 市场规模细分可适当使用二八法则
4. 常见数据比如人口基数、家庭基数(人口基数/3)、北上广深人口数要牢记
5. 要主动交叉检验,比如从需求方推算出的数据如果与公开资料找到的数据差距较大,需要给出可能导致gap的原因
Case本质是考察你解决商业问题的能力,PEVC、咨询互联网、快消都需要做case的能力。汤包团队结合过往实体企业、互联网、金融机构的面试经验,基于经典分析框架和业务逻辑手敲了10w+Case习题册。大家也可以试试~
#咨询 #商业分析 #市场规模 #marketsizing #case #CaseInterview #商科实习 #商科求职 @知识薯 @校园薯 #校招找工作实录


