



期刊介绍:
《重庆大学学报(社会科学版)》作为核心期刊,在社会科学领域具有显著影响力。它集结了前沿研究与深刻洞见,凭借严格的审稿制度与高质量的内容筛选,成为学者们发表研究成果的首选平台。阅读此刊,不仅能够洞悉社会科学领域的最新动态,更能激发创新思维,是每位研究者不可或缺的精神食粮。
提纲概括:
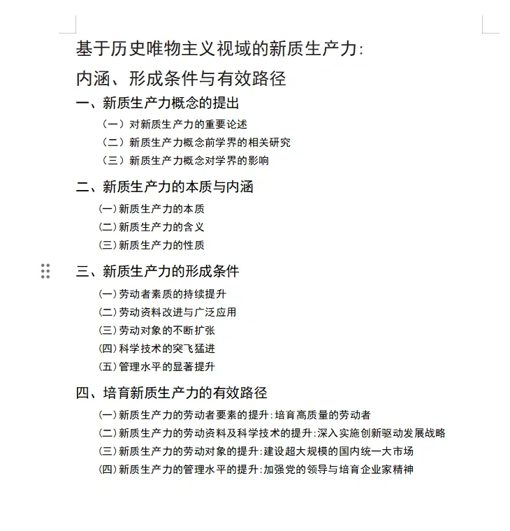
新质生产力,作为讲话中提出的重要概念,具有四个层次的核心意义。
首先,新质生产力代表着生产力构成要素质的不断跃升,是更为先进的生产力形式,深刻体现了马克思主义生产力理论的时代内涵。它强调实践性,全面性和发展性,是推动社会进步的关键力量。
其次,新质生产力的形成条件包括劳动者素质的持续提升、劳动资料的改进与广泛应用、劳动对象的不断扩张、科学技术的突飞猛进以及管理水平的显著提升。这些要素共同构成新质生产力的基石,为其发展提供了坚实的基础。
再次,新质生产力的培育路径多样。通过提升教育质量、培育世界一流企业、促进产业发展,可以培养高质量的劳动者。深入实施创新驱动发展战略,可以提升劳动资料和科学技术的质量。建设超大规模的国内统一大市场,有助于实现劳动对象的扩展。加强党的领导与培育企业家精神,则是实现企业管理变革的关键。
最后,新质生产力对于东北全面振兴、我国经济高质量发展和中国式现代化具有重大战略意义。它不仅是推动区域经济发展的重要引擎,也是实现国家整体经济实力提升的关键所在。通过深入理解和把握新质生产力的内涵和形成路径,我们可以更好地推动经济社会的发展,为实现中华民族伟大复兴的中国梦贡献力量。
#考公#时政#带你一起读论文#论文打卡 #思政 #文献阅读 #新质生产力#高质量发展 #论文 #论文写作 #期刊发表 #毕业论文
《重庆大学学报(社会科学版)》作为核心期刊,在社会科学领域具有显著影响力。它集结了前沿研究与深刻洞见,凭借严格的审稿制度与高质量的内容筛选,成为学者们发表研究成果的首选平台。阅读此刊,不仅能够洞悉社会科学领域的最新动态,更能激发创新思维,是每位研究者不可或缺的精神食粮。
提纲概括:
新质生产力,作为讲话中提出的重要概念,具有四个层次的核心意义。
首先,新质生产力代表着生产力构成要素质的不断跃升,是更为先进的生产力形式,深刻体现了马克思主义生产力理论的时代内涵。它强调实践性,全面性和发展性,是推动社会进步的关键力量。
其次,新质生产力的形成条件包括劳动者素质的持续提升、劳动资料的改进与广泛应用、劳动对象的不断扩张、科学技术的突飞猛进以及管理水平的显著提升。这些要素共同构成新质生产力的基石,为其发展提供了坚实的基础。
再次,新质生产力的培育路径多样。通过提升教育质量、培育世界一流企业、促进产业发展,可以培养高质量的劳动者。深入实施创新驱动发展战略,可以提升劳动资料和科学技术的质量。建设超大规模的国内统一大市场,有助于实现劳动对象的扩展。加强党的领导与培育企业家精神,则是实现企业管理变革的关键。
最后,新质生产力对于东北全面振兴、我国经济高质量发展和中国式现代化具有重大战略意义。它不仅是推动区域经济发展的重要引擎,也是实现国家整体经济实力提升的关键所在。通过深入理解和把握新质生产力的内涵和形成路径,我们可以更好地推动经济社会的发展,为实现中华民族伟大复兴的中国梦贡献力量。
#考公#时政#带你一起读论文#论文打卡 #思政 #文献阅读 #新质生产力#高质量发展 #论文 #论文写作 #期刊发表 #毕业论文


