











题目:数字普惠金融对河北省居民消费的影响研究
.
摘 要
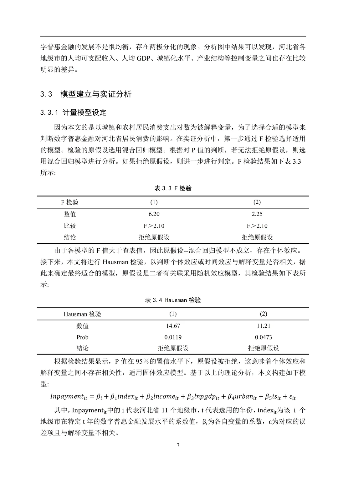
数字普惠金融是以数字技术为基础,通过科技手段将金融服务向更广泛的人群和地域延伸的金融形式。中国经济快速发展,消费升级对科技发展和金融服务提出了新的要求。数字普惠金融对于产业转型升级和经济建设具有重要的推动力。通过数字普惠金融平台,居民可以提高可获得金融服务的数量和质量,降低金融服务成本,是促进消费增长的重要驱动力。首先,本文基于以往学者的研究成果,发现数字普惠金融主要通过三方面的传导机制影响居民消费。其次,分析河北省数字普惠金融发展情况。然后本文结合近十年间河北省相关经济数据以及数字普惠金融指数,选取固定效应模型来进行实证研究,并对相关的指标进行了数据分析。最后对网络基础设施不完善,居民金融素质水平不高及数字普惠金融监管制度不完善等问题提出了建议。我们需要依靠政府加大对于落后地区的帮扶力度,完善数字普惠金融基础设施的建设,再加大金融机构或者县区委会对于数字普惠金融的普及力度,使居民对数字普惠金融形成初步的认识,并随着数字普惠金融的发展逐渐提升自身金融文化素养。政府通过加大对中小微企业的支持力度,使它们能够循序渐进的创新优化相关的数字金融服务,提升居民的数字普惠金融服务体验感。同时政府应保障居民的合法权益,用完善的法律法规来约束不法分子,促进金融市场平稳发展。
.
关键词:数字普惠金融;居民消费;河北省;固定效应模型#毕业论文 #论文写作 #论文初稿 #经济学 #论文 #计量经济学
.
摘 要
数字普惠金融是以数字技术为基础,通过科技手段将金融服务向更广泛的人群和地域延伸的金融形式。中国经济快速发展,消费升级对科技发展和金融服务提出了新的要求。数字普惠金融对于产业转型升级和经济建设具有重要的推动力。通过数字普惠金融平台,居民可以提高可获得金融服务的数量和质量,降低金融服务成本,是促进消费增长的重要驱动力。首先,本文基于以往学者的研究成果,发现数字普惠金融主要通过三方面的传导机制影响居民消费。其次,分析河北省数字普惠金融发展情况。然后本文结合近十年间河北省相关经济数据以及数字普惠金融指数,选取固定效应模型来进行实证研究,并对相关的指标进行了数据分析。最后对网络基础设施不完善,居民金融素质水平不高及数字普惠金融监管制度不完善等问题提出了建议。我们需要依靠政府加大对于落后地区的帮扶力度,完善数字普惠金融基础设施的建设,再加大金融机构或者县区委会对于数字普惠金融的普及力度,使居民对数字普惠金融形成初步的认识,并随着数字普惠金融的发展逐渐提升自身金融文化素养。政府通过加大对中小微企业的支持力度,使它们能够循序渐进的创新优化相关的数字金融服务,提升居民的数字普惠金融服务体验感。同时政府应保障居民的合法权益,用完善的法律法规来约束不法分子,促进金融市场平稳发展。
.
关键词:数字普惠金融;居民消费;河北省;固定效应模型#毕业论文 #论文写作 #论文初稿 #经济学 #论文 #计量经济学


