


在当今竞争激烈的市场环境中,企业要想保持稳健发展,就必须注重降本增效。今天,我们就来聊聊企业降本增效的三大秘籍:“五降”、“四增”、“四精”策略。
? 五降策略
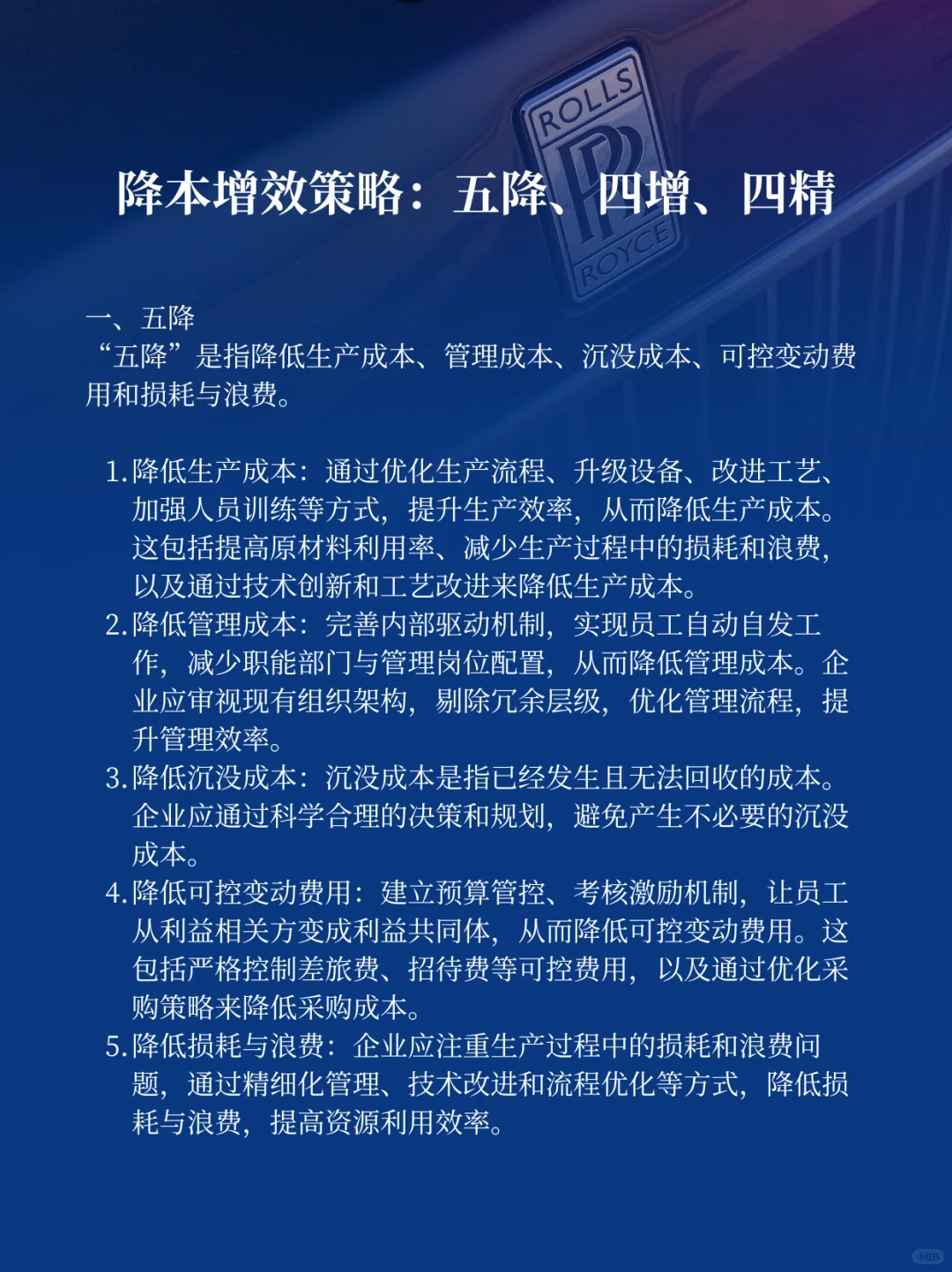
降成本:优化生产流程,提升生产效率,降低原材料损耗,严格控制生产成本。
降管理:精简组织架构,优化管理流程,提升管理效率,降低管理成本。
降沉没:科学决策,合理规划,避免不必要的沉没成本。
降变动:建立预算管控机制,严格控制可控变动费用,如差旅费、招待费等。
降损耗:注重生产过程中的损耗问题,通过精细化管理降低损耗与浪费。
? 四增策略
增收入:通过激励员工、提高产量、拓展市场等方式增加员工收入和企业销量。
增产量:量化工作结果,激发团队活力,提高生产效率,增加产量。
增销量:优化销售策略,提升产品质量和服务水平,增加销量。
增满意:深入了解客户需求,提供个性化服务,增加客户满意度和忠诚度。
? 四精策略
精兵简政:优化人员配置,提高人效,避免冗员。
精打细算:严格控制成本,实现每一分钱都产生价值。
精益求精:不断追求内部增值,提升核心竞争力。
精细数据:以数据为依据,实现精准决策,确保企业稳健发展。
这三大秘籍相互关联、相互促进,共同构成了企业降本增效的完整体系。企业应根据自身实际情况,灵活运用这些策略,不断优化资源配置,提升运营效率,增强市场竞争力。只有这样,才能在激烈的市场竞争中立于不败之地,实现可持续发展。
#职场干货 #职场 #企业管理#团队管理#企业思维#薪酬绩效
? 五降策略
降成本:优化生产流程,提升生产效率,降低原材料损耗,严格控制生产成本。
降管理:精简组织架构,优化管理流程,提升管理效率,降低管理成本。
降沉没:科学决策,合理规划,避免不必要的沉没成本。
降变动:建立预算管控机制,严格控制可控变动费用,如差旅费、招待费等。
降损耗:注重生产过程中的损耗问题,通过精细化管理降低损耗与浪费。
? 四增策略
增收入:通过激励员工、提高产量、拓展市场等方式增加员工收入和企业销量。
增产量:量化工作结果,激发团队活力,提高生产效率,增加产量。
增销量:优化销售策略,提升产品质量和服务水平,增加销量。
增满意:深入了解客户需求,提供个性化服务,增加客户满意度和忠诚度。
? 四精策略
精兵简政:优化人员配置,提高人效,避免冗员。
精打细算:严格控制成本,实现每一分钱都产生价值。
精益求精:不断追求内部增值,提升核心竞争力。
精细数据:以数据为依据,实现精准决策,确保企业稳健发展。
这三大秘籍相互关联、相互促进,共同构成了企业降本增效的完整体系。企业应根据自身实际情况,灵活运用这些策略,不断优化资源配置,提升运营效率,增强市场竞争力。只有这样,才能在激烈的市场竞争中立于不败之地,实现可持续发展。
#职场干货 #职场 #企业管理#团队管理#企业思维#薪酬绩效


