推广 热搜: 采购方式  甲带  滤芯  气动隔膜泵  减速机  带式称重给煤机  减速机型号  履带  链式给煤机  无级变速机 

一位人事HRD降本增效措施细化

   日期:2025-11-20 21:42:38     来源:网络整理    作者:本站编辑    评论:0    
一位人事HRD降本增效措施细化

一位人事HRD降本增效措施细化

一位人事HRD降本增效措施细化

一位人事HRD降本增效措施细化

一位人事HRD降本增效措施细化

一位人事HRD降本增效措施细化

一位人事HRD降本增效措施细化

一位人事HRD降本增效措施细化

一位人事HRD降本增效措施细化

一位人事HRD降本增效措施细化

一位人事HRD降本增效措施细化

一位人事HRD降本增效措施细化

一位人事HRD降本增效措施细化

一位人事HRD降本增效措施细化

一位人事HRD降本增效措施细化

一位人事HRD降本增效措施细化

一位人事HRD降本增效措施细化

一位人事HRD降本增效措施细化

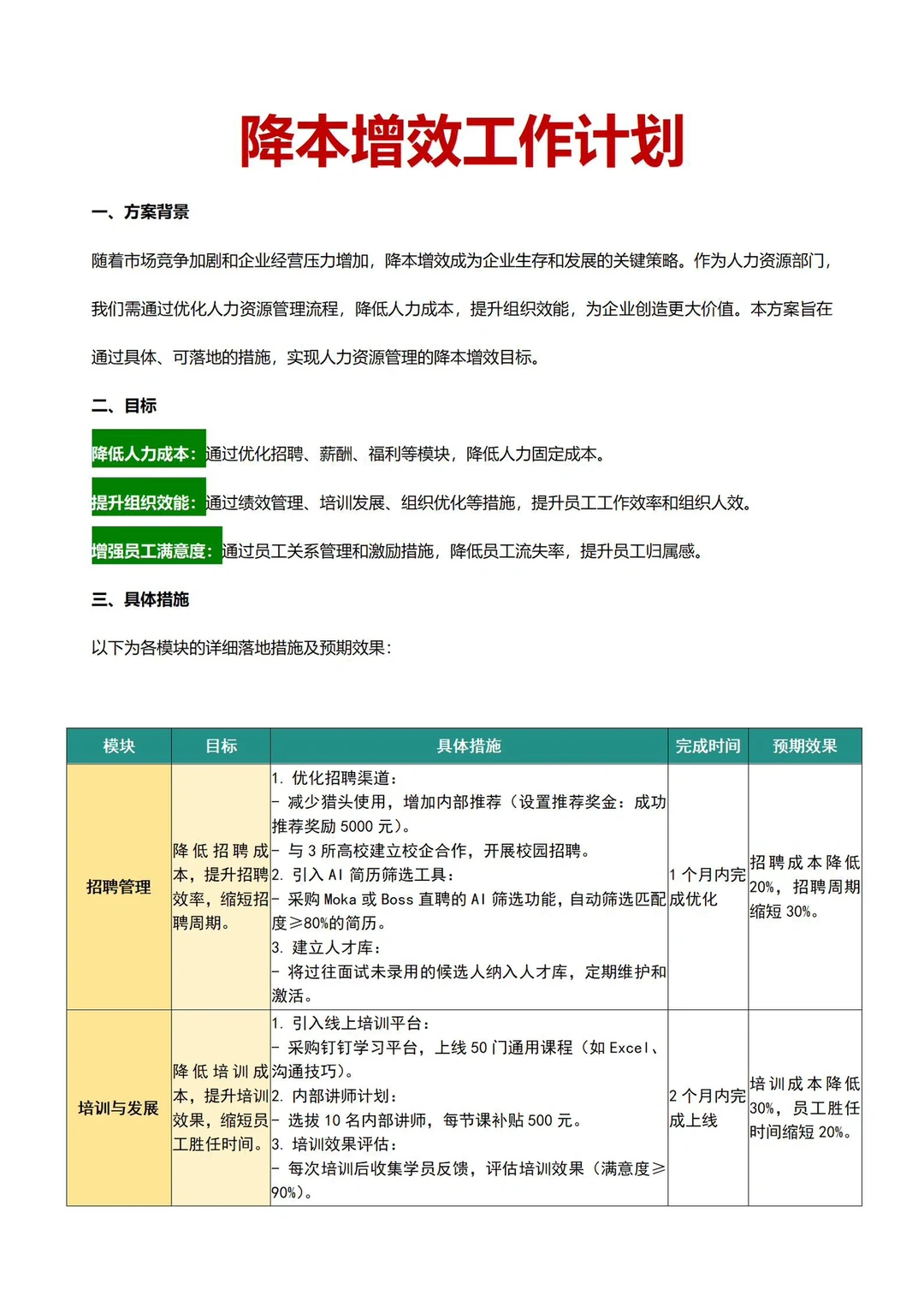
降本增效措施落地细化

#人事 #人事资料#人事行政 #HR人力资源 #HR的日常 #HRBP #hr #人事管理 #人事部日常 #HRD
 
打赏
 
更多>同类资讯
0相关评论

推荐图文
推荐资讯
点击排行
网站首页  |  关于我们  |  联系方式  |  使用协议  |  版权隐私  |  网站地图  |  排名推广  |  广告服务  |  积分换礼  |  网站留言  |  RSS订阅  |  违规举报  |  皖ICP备20008326号-18
Powered By DESTOON