日前,生态环境部网站发布了2022年绿色低碳典型案例入选名单,其中园区类案例8个,企业类案例8个,社区类案例10个,个人类案例10个,基地类案例10个,共计46个。
关于2022年绿色低碳典型案例征集结果的通告
为深入贯彻习近平生态文明思想,进一步促进全社会提升绿色低碳意识,生态环境部在2022年“全国低碳日”主场活动上启动了系列典型案例征集活动。经过各地组织推荐、专家审议、公示等环节,现已产生2022年绿色低碳典型案例入选名单。
感谢社会各界对本次活动及生态环境保护工作的大力支持!
特此通告。
附件:2022年绿色低碳系列典型征集活动入选名单
生态环境部应对气候变化司
2023年8月1日
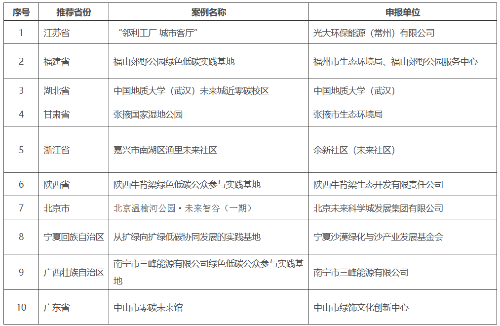
2022年绿色低碳系列典型征集活动入选名单
类别一:园区

类别二:企业

类别三:社区

类别四:个人

类别五:基地



