



家人们!济南2025年居家适老化改造补贴细则出炉啦!家里有60岁以上老人的赶紧看?
?谁能领?
✅济南市60岁及以上老年人
✅收货地址在济南
?补啥东西?
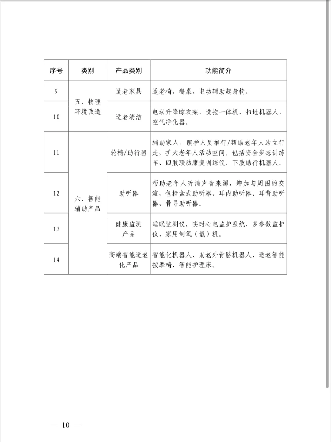
6大类适老化产品!包括:
?地面门改造 | ?卧室升级 | ?如厕洗浴设备
?厨房改造 | ?物理环境 | ?智能辅助产品
(补贴品类看P2、P3)
?补贴多少?
✨单件补30%,最高3000元(智能产品最高15000元)
✨每类限1件(助听器可买2件),最多6件
✨全家总补贴封顶21000元!
⚠️注意:装修费、人工费不补,但能叠加商家优惠!
⏰截止时间
2025年12月31日(钱发完可能提前结束)
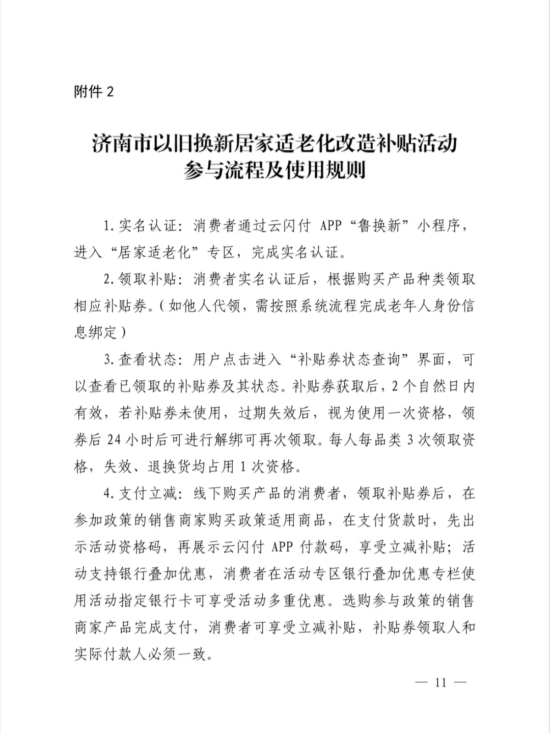
?怎么申请?
1️⃣选好补贴清单里的产品
2️⃣按流程申报(看P4)
快给爸妈安排上!安全又舒适,还能省下一大笔~
#济南福利 #适老化改造 #养老补贴 #省钱攻略 #济南养老适老化补贴
?谁能领?
✅济南市60岁及以上老年人
✅收货地址在济南
?补啥东西?
6大类适老化产品!包括:
?地面门改造 | ?卧室升级 | ?如厕洗浴设备
?厨房改造 | ?物理环境 | ?智能辅助产品
(补贴品类看P2、P3)
?补贴多少?
✨单件补30%,最高3000元(智能产品最高15000元)
✨每类限1件(助听器可买2件),最多6件
✨全家总补贴封顶21000元!
⚠️注意:装修费、人工费不补,但能叠加商家优惠!
⏰截止时间
2025年12月31日(钱发完可能提前结束)
?怎么申请?
1️⃣选好补贴清单里的产品
2️⃣按流程申报(看P4)
快给爸妈安排上!安全又舒适,还能省下一大笔~
#济南福利 #适老化改造 #养老补贴 #省钱攻略 #济南养老适老化补贴


