


一、空间优化:消除通行障碍通道与动线设计无高差处理:拆除门槛石,卫生间、阳台与室内地面平齐(误差≤3mm),避免绊倒。通道加宽:主要通行路径宽度≥90cm,轮椅可双向通行;家具摆放留出1.2m以上回转空间。地面防滑处理防滑地砖:湿态摩擦系数≥0.6,避免使用抛光砖、大理石。地面平整度:用2米靠尺检查,缝隙≤5mm,避免轮椅颠簸或老人踩空。照明系统升级基础照明:通道、卧室照度≥300lx,采用3000K暖光,减少眩光(UGR≤19)。夜间照明:床边、卫生间、走廊安装感应夜灯(亮度≤10lx)。应急照明:楼梯、卫生间设置备用电源,断电后自动亮起,持续≥90分钟。
二、设施升级:强化支撑与防护扶手与抓杆安装马桶旁:L型扶手,水平杆距地85cm,垂直杆距地65cm,长度≥60cm。淋浴区:竖向扶手距地1.2m,横向扶手距地75cm,长度≥80cm。浴缸边:可折叠扶手,展开后距地65-85cm,承重≥150kg。卫生间扶手:走廊扶手:单侧安装,距地85cm,间距≤15cm,材质为防滑尼龙或医用级硅胶。楼梯扶手:双侧安装,高度85-90cm,直径3.5-4cm,末端向下延伸≥30cm。卫浴安全改造淋浴椅:选择带靠背、防滑脚垫的淋浴椅,高度可调(40-50cm),承重≥120kg。防滑地垫:硅胶材质,表面有排水孔,底部吸盘固定,避免滑动。恒温花洒:水温锁定在38-40℃,避免老人调节时烫伤或受凉。门锁优化:卫生间门改为外开式或双向推拉门,紧急情况下可快速破拆。厨房安全设计橱柜高度:操作台高度=老人身高÷2+5cm(如身高160cm,操作台高度85cm),避免弯腰或踮脚。抽屉防滑:使用带阻尼的抽屉滑轨,避免快速拉开导致物品掉落。燃气报警:安装燃气泄漏报警器,联动电磁阀自动关闭气源。
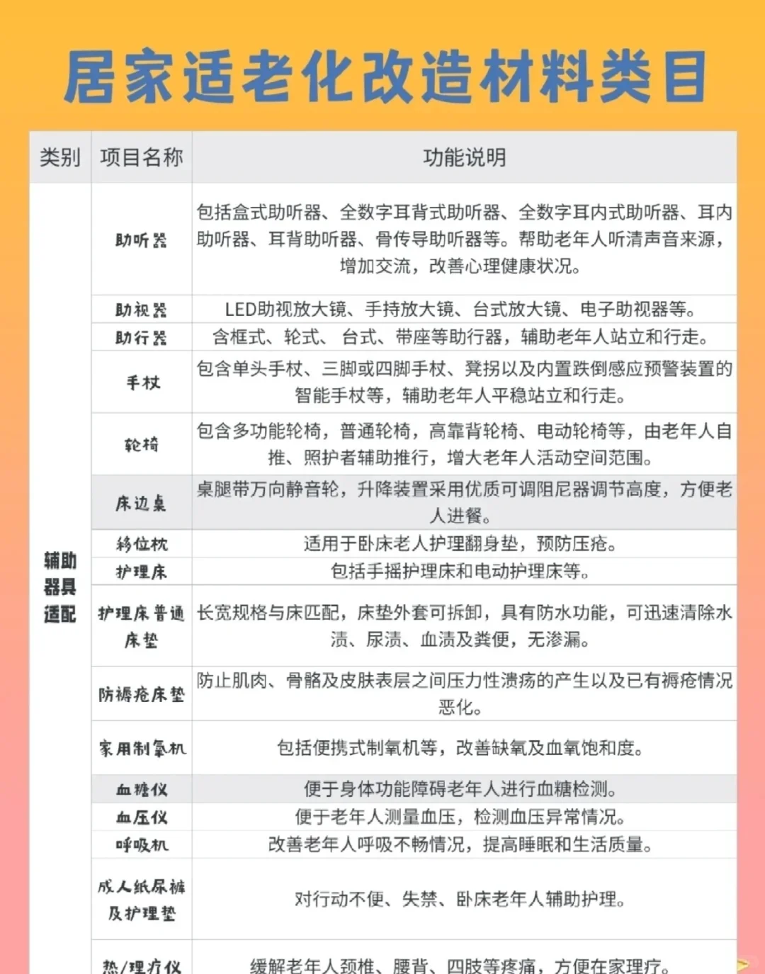
三、辅助工具:提升行动便利性助行器具四脚拐杖:选择带防滑橡胶头、可调节高度的拐杖,手柄符合人体工学(握距10-12cm)。助行器:带座椅、刹车功能的助行器,适合体力较弱老人,宽度≤60cm(通过标准门框)。轮椅:选择轻便可折叠轮椅,座宽=老人臀宽+5cm,靠背高度≥45cm。智能防护设备紧急呼叫系统:床头、卫生间、客厅安装一键呼叫按钮,支持本地报警+云端通知家属。毫米波雷达:非接触式跌倒监测,隐私保护性强,误报率≤5%。改造前建议咨询专业适老化设计师,结合老人身体状况、生活习惯定制方案,避免“一刀切”式改造。#适老化改造 #居家养老 #关注老人健康 #老年人安全 #养老护理员 #适老化产品 #适老化设计 #智慧养老
二、设施升级:强化支撑与防护扶手与抓杆安装马桶旁:L型扶手,水平杆距地85cm,垂直杆距地65cm,长度≥60cm。淋浴区:竖向扶手距地1.2m,横向扶手距地75cm,长度≥80cm。浴缸边:可折叠扶手,展开后距地65-85cm,承重≥150kg。卫生间扶手:走廊扶手:单侧安装,距地85cm,间距≤15cm,材质为防滑尼龙或医用级硅胶。楼梯扶手:双侧安装,高度85-90cm,直径3.5-4cm,末端向下延伸≥30cm。卫浴安全改造淋浴椅:选择带靠背、防滑脚垫的淋浴椅,高度可调(40-50cm),承重≥120kg。防滑地垫:硅胶材质,表面有排水孔,底部吸盘固定,避免滑动。恒温花洒:水温锁定在38-40℃,避免老人调节时烫伤或受凉。门锁优化:卫生间门改为外开式或双向推拉门,紧急情况下可快速破拆。厨房安全设计橱柜高度:操作台高度=老人身高÷2+5cm(如身高160cm,操作台高度85cm),避免弯腰或踮脚。抽屉防滑:使用带阻尼的抽屉滑轨,避免快速拉开导致物品掉落。燃气报警:安装燃气泄漏报警器,联动电磁阀自动关闭气源。
三、辅助工具:提升行动便利性助行器具四脚拐杖:选择带防滑橡胶头、可调节高度的拐杖,手柄符合人体工学(握距10-12cm)。助行器:带座椅、刹车功能的助行器,适合体力较弱老人,宽度≤60cm(通过标准门框)。轮椅:选择轻便可折叠轮椅,座宽=老人臀宽+5cm,靠背高度≥45cm。智能防护设备紧急呼叫系统:床头、卫生间、客厅安装一键呼叫按钮,支持本地报警+云端通知家属。毫米波雷达:非接触式跌倒监测,隐私保护性强,误报率≤5%。改造前建议咨询专业适老化设计师,结合老人身体状况、生活习惯定制方案,避免“一刀切”式改造。#适老化改造 #居家养老 #关注老人健康 #老年人安全 #养老护理员 #适老化产品 #适老化设计 #智慧养老


