手机版
二维码
购物车
(
0
)
供应
求购
公司
团购
展会
资讯
招商
品牌
人才
知道
专题
图库
视频
下载
商圈
推广
热搜:
采购方式
甲带
滤芯
气动隔膜泵
带式称重给煤机
减速机型号
减速机
链式给煤机
履带
无级变速机
首页
供应
求购
公司
团购
展会
资讯
招商
品牌
人才
知道
专题
图库
视频
下载
商圈
首页
>
资讯
>
印刷包装
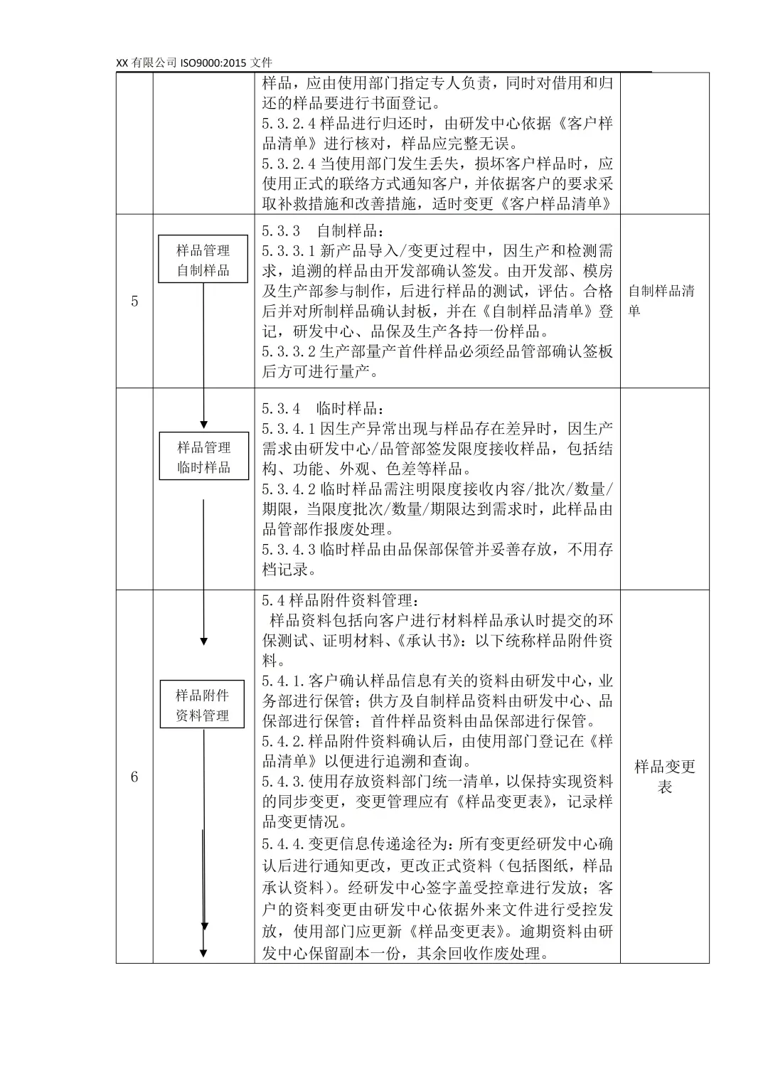
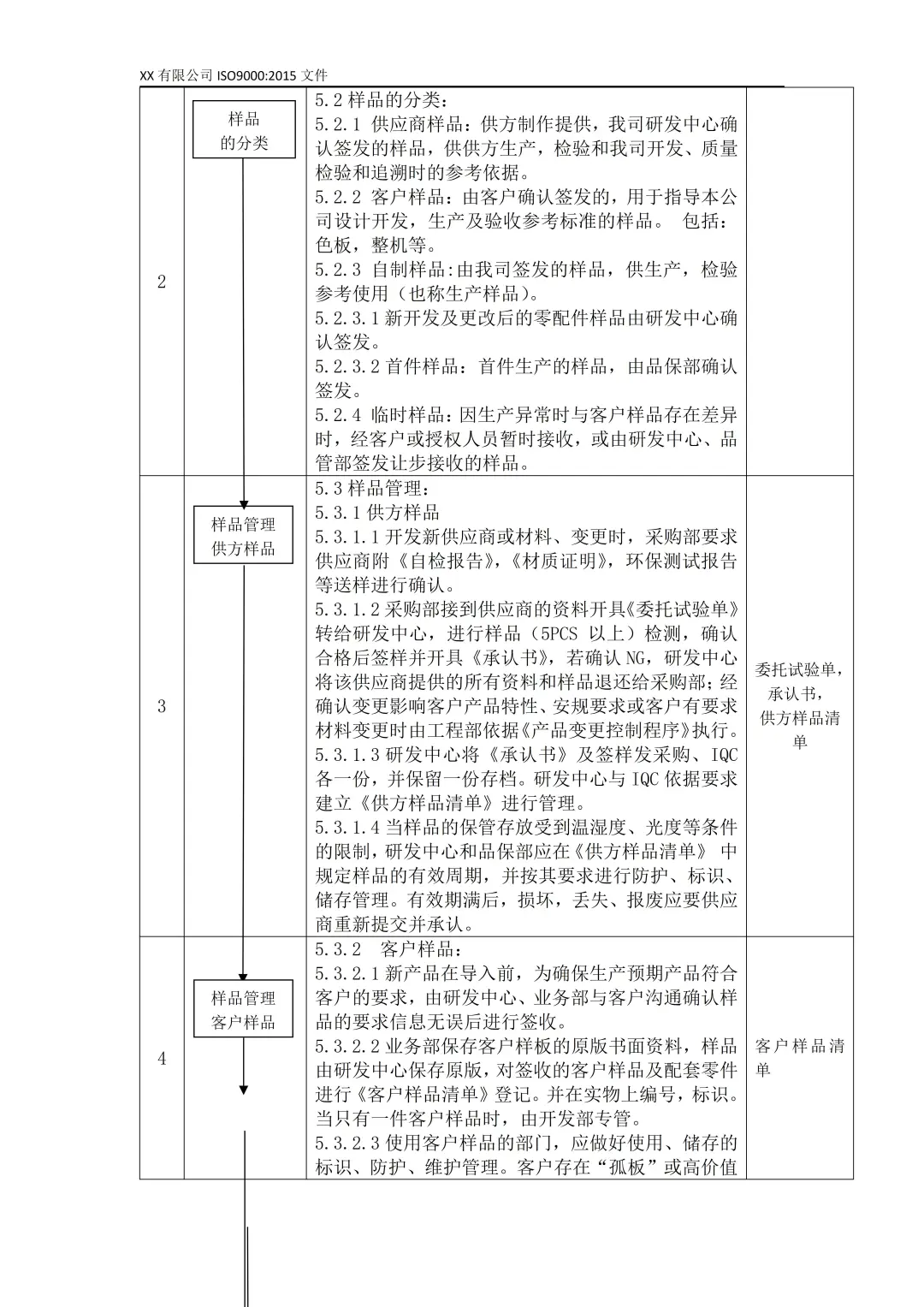
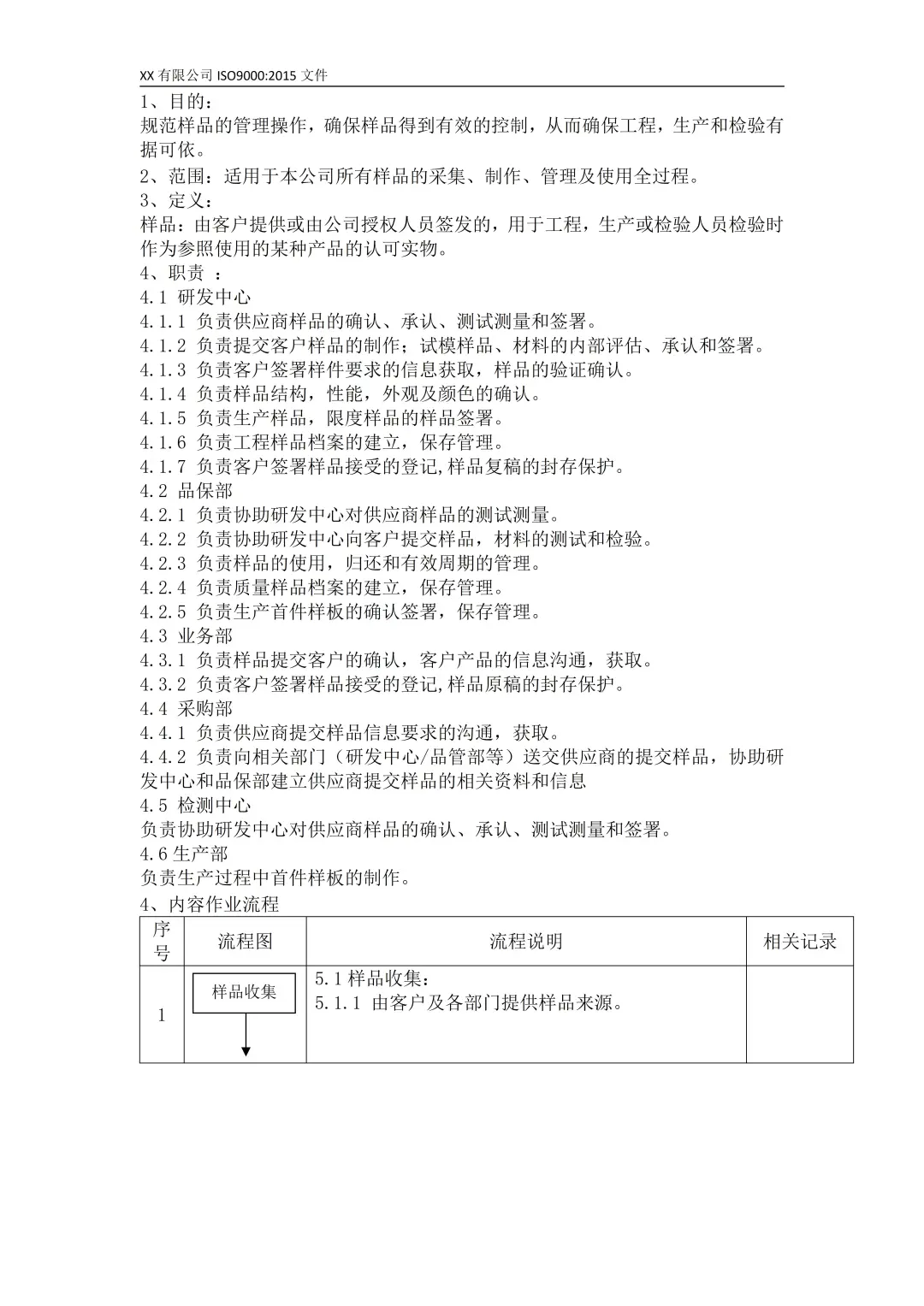
样品管理控制程序,5色管理一眼锁定
日期:2025-11-03 11:44:11 来源:网络整理 作者:本站编辑
评论:0
样品管理控制程序,5色管理一眼锁定
客户样品、供方样品、首件样板混成一锅粥?把《样品管理控制程序》贴在实验室门口,十分钟教会新人:
颜色即身份:蓝色客户、绿色供方、粉色自制、黄色临时,一眼识别不拿错;
“XXXXX-AAAA-B-CCCC-D”编码+《样品清单》,扫码就能追来源;
借还登记+有效期管理,超期自动报废,丢失秒触发补签流程。
实测:研发中心 300+ 样品,找板时间从 15 分钟缩到 30 秒,客户审厂直接五星好评!
留言:你们最怕样品出啥状况?我先来:色板被晒褪色?
#样品管理
#实验室日常
#颜色编码
#客户审厂
#升职加薪
打赏
更多
>
同类资讯
• 12种常见印刷工艺,帮您定制专属
0
条
相关评论
推荐图文
推荐资讯
点击排行
网站首页
|
关于我们
|
联系方式
|
使用协议
|
版权隐私
|
网站地图
|
排名推广
|
广告服务
|
积分换礼
|
网站留言
|
RSS订阅
|
违规举报
|
皖ICP备20008326号-18
(c)2008-2022 免费发布网 All Rights Reserved