手机版
二维码
购物车
(
0
)
供应
求购
公司
团购
展会
资讯
招商
品牌
人才
知道
专题
图库
视频
下载
商圈
推广
热搜:
采购方式
甲带
滤芯
气动隔膜泵
减速机
履带
减速机型号
带式称重给煤机
链式给煤机
无级变速机
首页
供应
求购
公司
团购
展会
资讯
招商
品牌
人才
知道
专题
图库
视频
下载
商圈
首页
>
资讯
>
家居用品
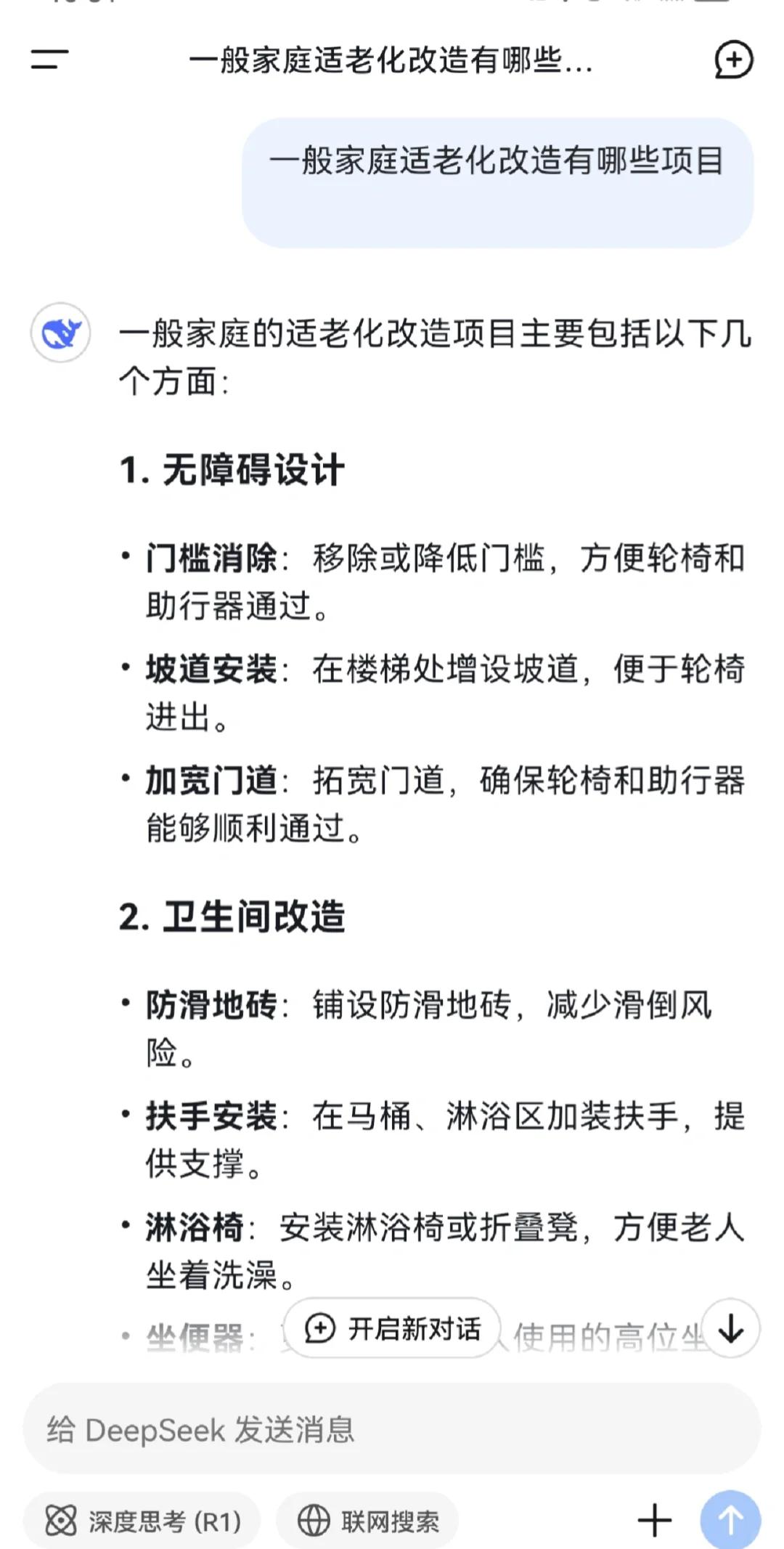
关于适老化改造,看看DeepSeek的回答
日期:2025-11-03 09:55:16 来源:网络整理 作者:本站编辑
评论:0
关于适老化改造,看看DeepSeek的回答
在deepseek上问关于适老化改造的项目,回答得很齐全。以后还有小?什么事
直接在ds上面搜又齐全又没有广告
#轻改造爸妈家
#适老化改造
#适老化
#deepSeek
#装修干货
#家庭装修
#居家养老
打赏
更多
>
同类资讯
• 香港私楼装修|全屋定制完终于不
0
条
相关评论
推荐图文
推荐资讯
点击排行
网站首页
|
关于我们
|
联系方式
|
使用协议
|
版权隐私
|
网站地图
|
排名推广
|
广告服务
|
积分换礼
|
网站留言
|
RSS订阅
|
违规举报
|
皖ICP备20008326号-18
(c)2008-2022 免费发布网 All Rights Reserved