












预警:这篇文章会很长!!!但看这一篇完全够你搭建小米的全屋智能家居了!!!
这篇文章会从装修注意事项,网络搭建,具体场景和应对方案,如何闭坑等整个详细写清楚。 中间会穿插所有需要知识和注意事项。
这篇文章的目标是: 想做小米全屋智能的人,一篇学会。
说人话,能看懂,能实践。
文章目录:
一、智能家居智能在哪里?
二、智能家居常用的使用场景有那些?
三、做智能家居的注意事项
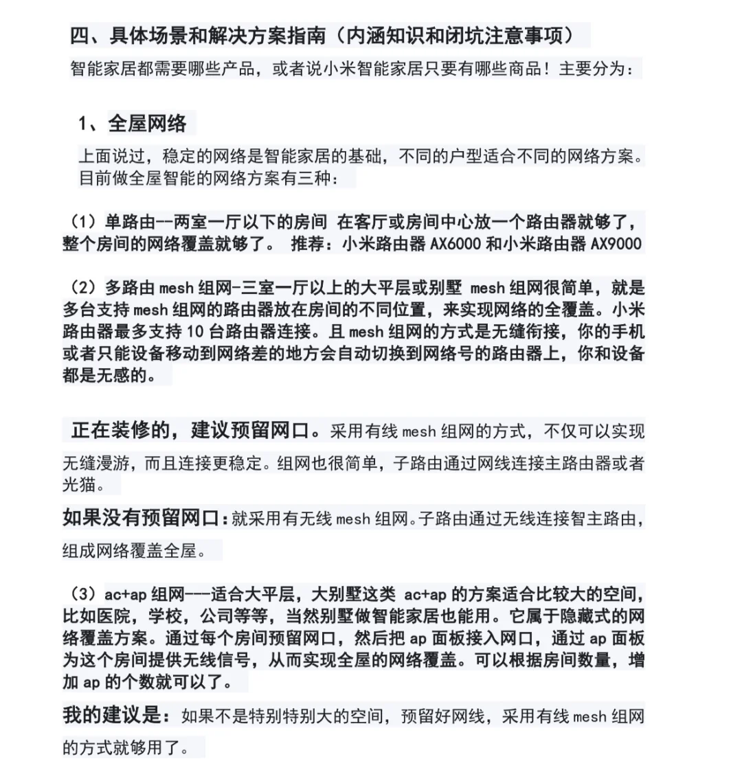
四、具体场景和应对方案指南(内涵知识和闭坑注意事项)
1、全屋网络
2、家居核心(网关和通信协议知识)
3、音箱选购
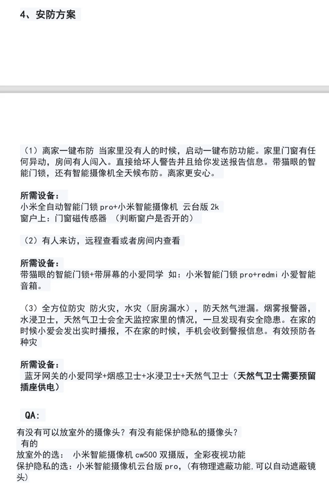
4、智能安防
5、智能照明
6、智能窗帘
7、影音系统
8、传感系统
9、厨卫清洁
10、健康生活(各种家电设备的智能方案)
#长沙智能家居 #长沙装修 #装修 #装修新手村 #装修干货 #装修避坑 #自装全屋智能 #小米全屋智能自装攻略 #长沙装修 #智能家居
这篇文章会从装修注意事项,网络搭建,具体场景和应对方案,如何闭坑等整个详细写清楚。 中间会穿插所有需要知识和注意事项。
这篇文章的目标是: 想做小米全屋智能的人,一篇学会。
说人话,能看懂,能实践。
文章目录:
一、智能家居智能在哪里?
二、智能家居常用的使用场景有那些?
三、做智能家居的注意事项
四、具体场景和应对方案指南(内涵知识和闭坑注意事项)
1、全屋网络
2、家居核心(网关和通信协议知识)
3、音箱选购
4、智能安防
5、智能照明
6、智能窗帘
7、影音系统
8、传感系统
9、厨卫清洁
10、健康生活(各种家电设备的智能方案)
#长沙智能家居 #长沙装修 #装修 #装修新手村 #装修干货 #装修避坑 #自装全屋智能 #小米全屋智能自装攻略 #长沙装修 #智能家居


