手机版
二维码
购物车
(
0
)
供应
求购
公司
团购
展会
资讯
招商
品牌
人才
知道
专题
图库
视频
下载
商圈
推广
热搜:
采购方式
滤芯
甲带
气动隔膜泵
减速机
减速机型号
带式称重给煤机
履带
无级变速机
链式给煤机
首页
供应
求购
公司
团购
展会
资讯
招商
品牌
人才
知道
专题
图库
视频
下载
商圈
首页
>
资讯
>
仪器仪表
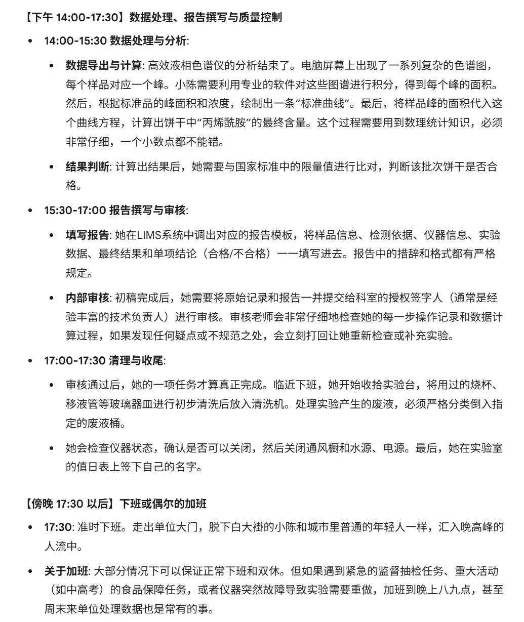
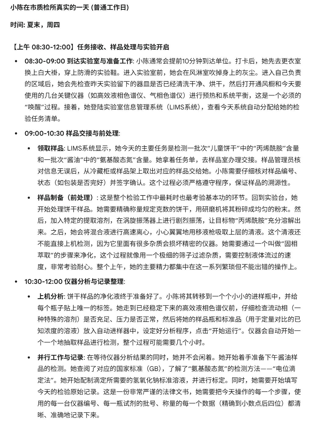
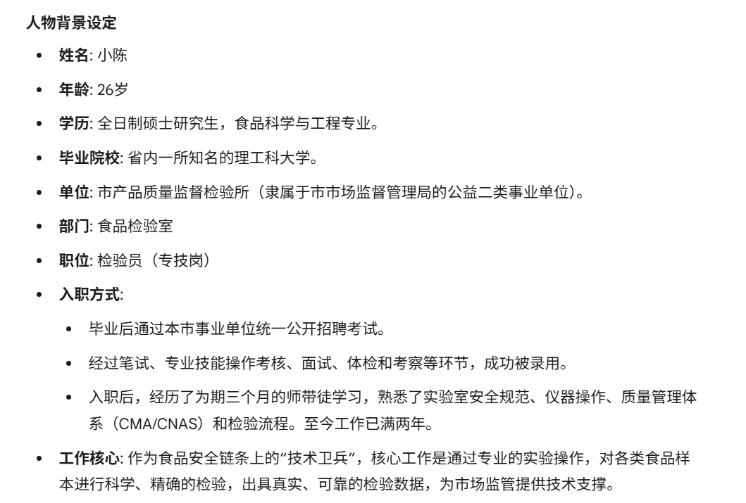
市质检所工程师事业编,一天都干什么?
日期:2025-10-30 14:07:04 来源:网络整理 作者:本站编辑
评论:0
市质检所工程师事业编,一天都干什么?
打赏
更多
>
同类资讯
• 智能医学工程⚠️
0
条
相关评论
推荐图文
推荐资讯
点击排行
0
1
温度仪表故障处理
0
2
电动车仪表盘怎么就不能加个温度显示?
0
3
仪表篇:仪表工的四个常用公式,请收藏备用
0
4
温控仪表说明书都给你搬来了
0
5
温度仪表
0
6
避坑!这些流量计性能不可不知!
0
7
情绪温度计:为什么你情绪一激动就崩塌?
0
8
发现一个好东西,方便监测室内温度和湿度
0
9
文科女友也能看懂的仪表自动化入门知识❗️
网站首页
|
关于我们
|
联系方式
|
使用协议
|
版权隐私
|
网站地图
|
排名推广
|
广告服务
|
积分换礼
|
网站留言
|
RSS订阅
|
违规举报
|
皖ICP备20008326号-18
(c)2008-2022 免费发布网 All Rights Reserved