
药食同源物质是人类在长期生产和生活实践中逐渐发现的一些既能果腹,又能调节机体状态、预防疾病的物品。这些物质兼具有药食两用的特点,《黄帝内经太素》一书中写道:“空腹食之为食物,患者食之为药物”,即反映出“药食同源”的思想。药食同源行业发展至今,已有数千年历史,目前已形成了一个既传统又现代、颇具有中国特色的行业。
本文从药食同源行业发展政策、产品形态及对应的流通渠道两个方面做一浅析。
★
一
★
药食同源行业发展支持政策
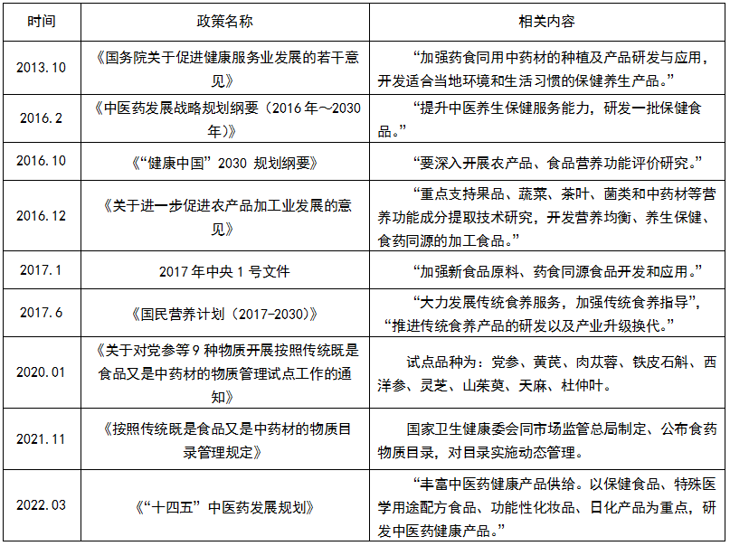
因药食同源产品一方面既具有食品产业属性,原料多来源于农业初级产品,另一方面药食同源类中药饮片、保健食品、健康食品又具有调理居民身体健康作用,可服务于我国健康服务业发展,因此产业贯通了一、二、三产全产业链,经济带动性强、社会效益较高,加快发展的意义重大。近十年来,国家发布了多项政策规划支持药食同源行业发展,如表1。
表1:中国近十年药食同源行业支持政策简要列表

资料来源:元立方整理
从以上政策文件可以看出,国家对药食同源行业发展非常重视,几乎在所有重要的涉及农业与食品、营养与健康、中医药产业发展等政策文件中都能找到支持内容。药食同源产品根植于民间,为我国老百姓所喜闻乐见,发展药食同源行业具有巨大的经济和社会效益。
★
二
★
产品形态及对应的流通渠道
药食同源产品形态包括药食同源类的中药饮片、初加工农产品、保健食品和健康食品,分别具有相应的流通管理规定,有着相适应的流通渠道,可非常方便地触达广大消费者。
1.药食同源定型包装中药饮片
近年来,各地药监部门加大支持力度,出台相关政策放宽药品零售企业经营“药食同源”定型包装中药饮片准入条件。如江西、甘肃、湖北、北京、苏州、常州、福州等全国多个省市已出台政策并实施,放宽中药饮片经营,允许开架销售药食同源饮片,无需处方,如只销售“药食同源”定型包装中药饮片而不销售其它中药饮片的,也无需配备中药饮片药柜药斗,但经营过程中不准对定型包装的药食同源类中药饮片进行处方调配、拆零销售,这切实解决了企业经营过程中的难点问题,规范了经营,方便了群众,形成多方共赢的良好局面。
有数据显示,2021年中国城市实体药店终端中药饮片的销售规模同比增长3.8%,已超过250亿元,在药食同源目录扩容预期下,未来此类饮片销售额增长有望进一步提速。
2.药食同源的初加工农产品
现有政策允许药食同源药材和部分保健类药材经采收后,进行清洁、干燥或者产地切片等初加工后,经定型包装、注明加工企业等信息后就可以以初加工农产品(或初级农产品)等形式在实体店铺或网络平台销售,产品标准可以是对应药材地理标志产品的标准或者企业标准。消费者在网上购买到的保持原形态的三七、冬虫夏草等商品多属于这一类产品。
这种产品形态和流通渠道一方面为消费者提供了消费便捷,另一方面促进了众多消费者订单向产地企业汇聚,促进了初加工企业发展壮大。据了解,已有数家企业通过这种模式,达到单品种年销售上亿元水平。初步估计药食同源初加工农产品市场规模约100亿元。
3.药食同源类中药保健食品
根据观研天下数据(图1),2013年我国中药保健食品市场规模为521.3亿元,此后稳步增长,2019年市场规模达974.5亿元。中药保健食品使用得最多的原料是灵芝孢子粉、灵芝、铁皮石斛、人参、西洋参、鹿茸、黄芪、当归、党参、天麻、肉苁蓉等十余种。其中,灵芝孢子粉保健食品已实行备案制管理,党参、灵芝、铁皮石斛、天麻、肉苁蓉、黄芪、西洋参等保健食品常用原料正在进行药食同源试点。乐观估计,2019年药食同源类保健食品占中药保健食品市场份额的比例达1/3,即药食同源类保健食品市场规模超过300亿元。
图1:2013~2019年中药保健食品市场规模

数据来源:观研天下,元立方整理
药食同源类中药保健食品,主要通过药店、网店销售,近年来网店销售增长迅速。
4.药食同源健康食品
药食同源与食品工业结合,还演化出了系列药食同源食材作为主要原料的特色食品及滋补食品,特别是即食类产品解决了传统药食同源药材食用繁琐以及部分产品价格高的问题,即食零食(如黑芝麻丸、阿胶糕、枣夹核桃)、膏滋(如人参黄精膏、秋梨膏、甘草枇杷膏)、炖品(如即食燕窝、即食银耳、即食海参、即食花胶)等,极大方便消费者食用。目前,药食同源健康食品主要销售渠道是网店,其次是超市,年轻人已崛起成新消费力量。
药食同源健康食品市场规模呈现快速上升趋势,公开数据显示,淘宝天猫药食同源市场在2021年9月-2022年8月期间的销售额近234亿元,市场规模同比增长22.3%。
通过对国家支持药食同源行业发展政策的梳理、药食同源不同类别产品形态及对应的流通渠道的简要分析,可以看出我国近年来大力支持药食同源行业发展,支持政策覆盖了农业与食品、营养与健康、中医药产业发展多个领域和多个层面,药食同源产品的4种产品类别,可以通过药店、网店、超市等渠道充分触达消费者,服务群众养生保健健康需求。
往期推荐
| ||
| ||
| ||
|




