推广 热搜: 采购方式  甲带  滤芯  气动隔膜泵  带式称重给煤机  减速机型号  链式给煤机  减速机  无级变速机  履带 

锂电池厂岗位揭秘!选对少走10年弯路!

   日期:2025-10-28 11:13:54     来源:网络整理    作者:本站编辑    评论:0    
锂电池厂岗位揭秘!选对少走10年弯路!

锂电池厂岗位揭秘!选对少走10年弯路!

锂电池厂岗位揭秘!选对少走10年弯路!

锂电池厂岗位揭秘!选对少走10年弯路!

锂电池厂岗位揭秘!选对少走10年弯路!

锂电池厂岗位揭秘!选对少走10年弯路!

锂电池厂岗位揭秘!选对少走10年弯路!

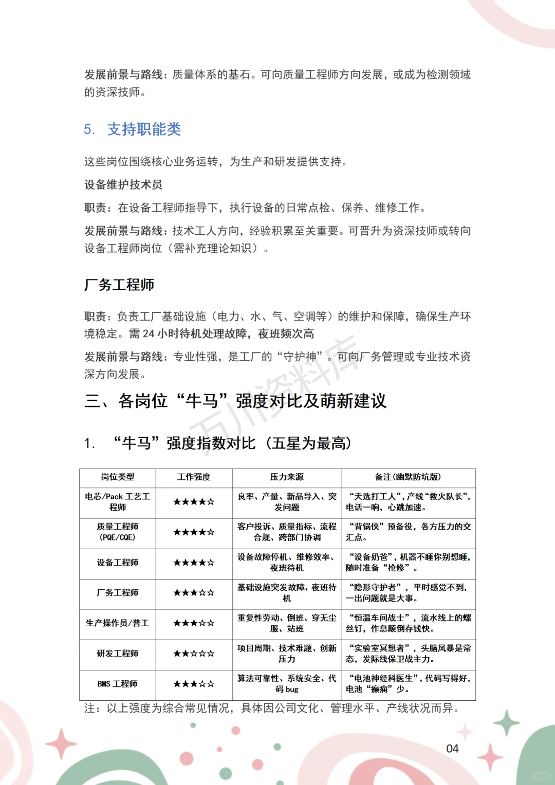
新能源小白必看!爆肝整理锂电厂全岗位干货?工艺/质量/设备工程师到底多“牛马”?研发岗真那么香?应届生选啥钱途最好?附血泪强度排名+脱坑指南!关?我蹲更多求职干货?#新能源求职 #锂电池 #职场干货 #get职场新知识
 
打赏
 
更多>同类资讯
0相关评论

推荐图文
推荐资讯
点击排行
网站首页  |  关于我们  |  联系方式  |  使用协议  |  版权隐私  |  网站地图  |  排名推广  |  广告服务  |  积分换礼  |  网站留言  |  RSS订阅  |  违规举报  |  皖ICP备20008326号-18
Powered By DESTOON