手机版
二维码
购物车
(
0
)
供应
求购
公司
团购
展会
资讯
招商
品牌
人才
知道
专题
图库
视频
下载
商圈
推广
热搜:
采购方式
滤芯
甲带
气动隔膜泵
减速机
减速机型号
带式称重给煤机
履带
无级变速机
链式给煤机
首页
供应
求购
公司
团购
展会
资讯
招商
品牌
人才
知道
专题
图库
视频
下载
商圈
首页
>
资讯
>
展会资讯
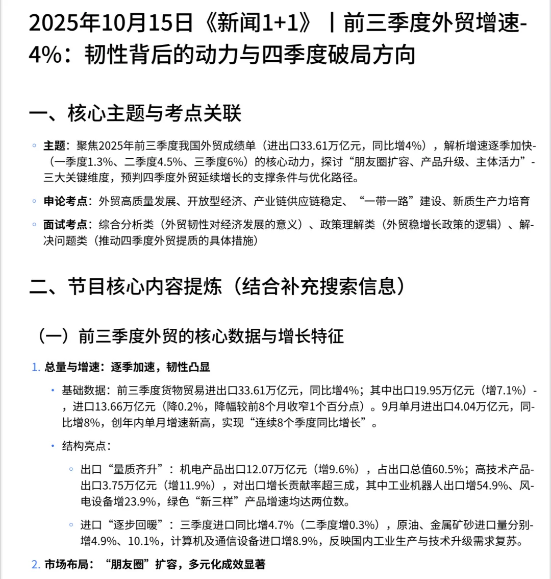
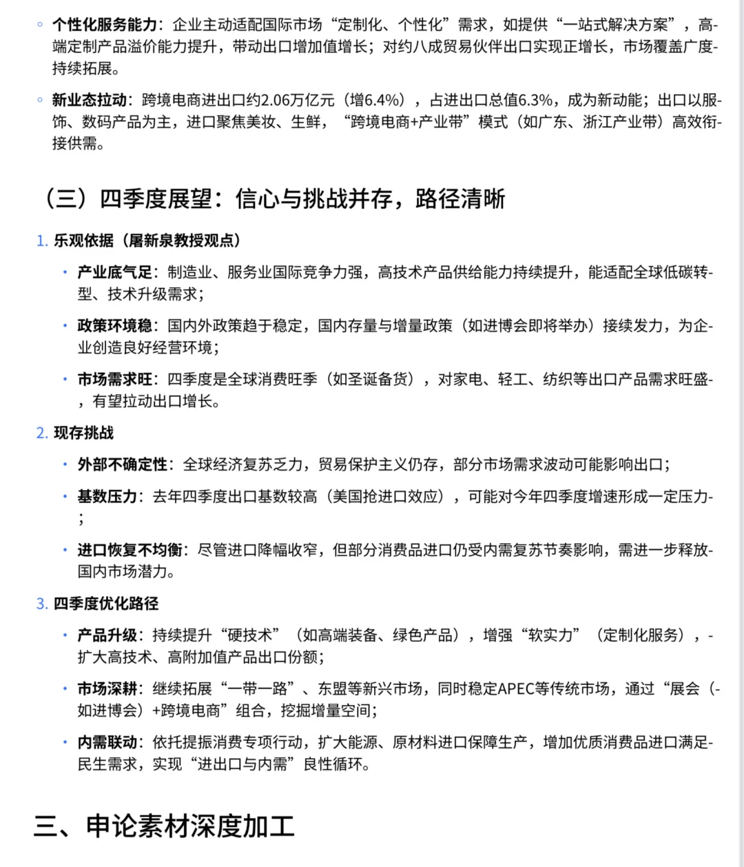
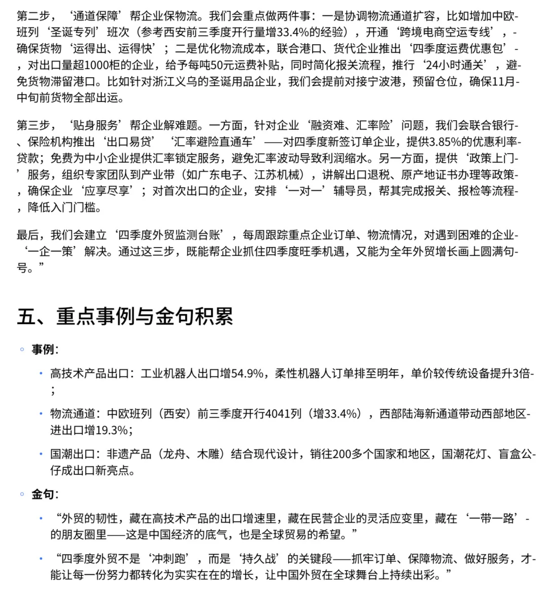
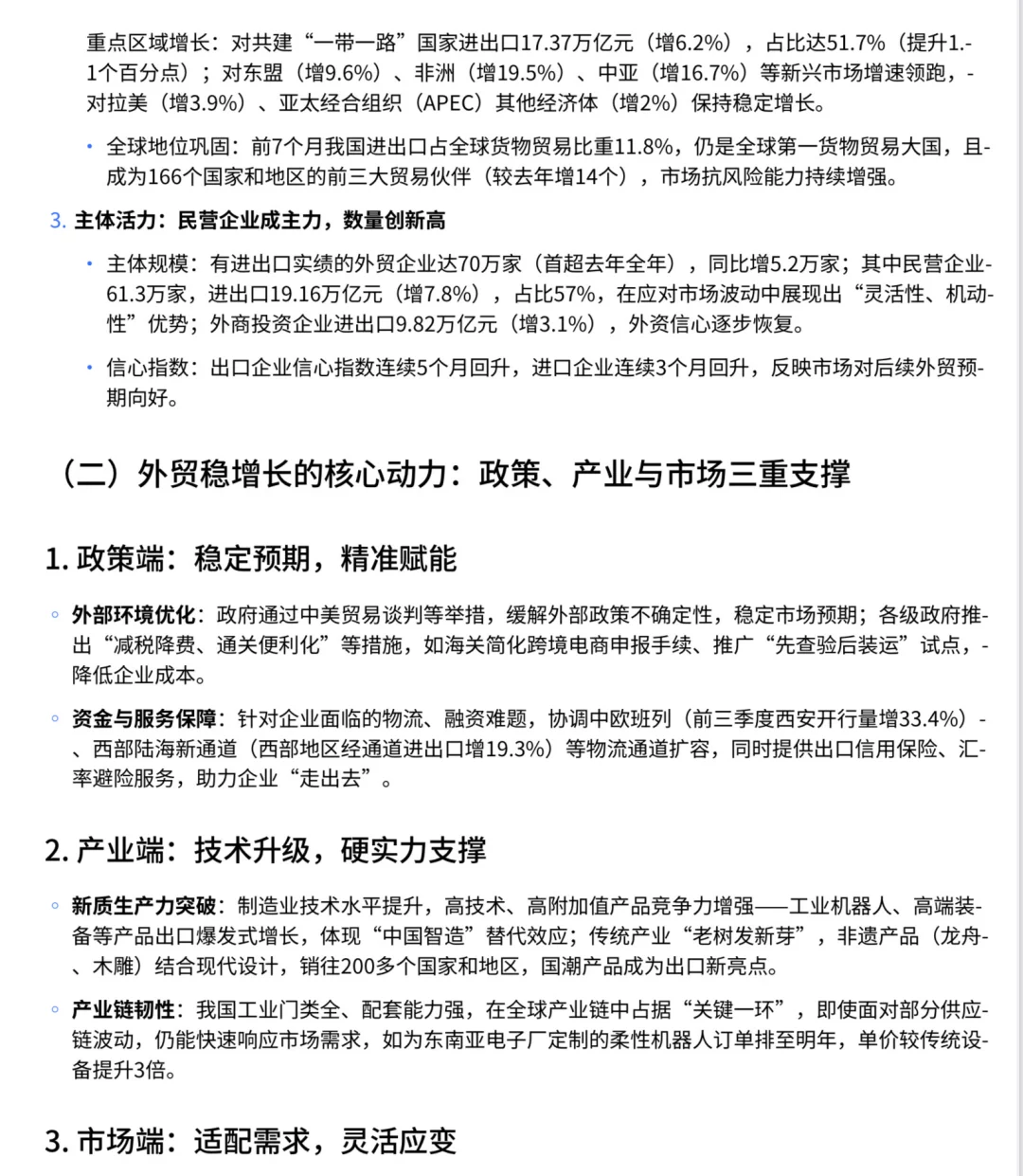
2025年10月15日《新闻1+1》丨外贸成绩单
日期:2025-10-27 06:38:03 来源:网络整理 作者:本站编辑 浏览:
0
评论:0
2025年10月15日《新闻1+1》丨外贸成绩单
#公务员考试
#事业单位面试
#模考
#面试备考
#广东省考
#结构化面试
#每天打卡
#国考面试
#省考面试
#面试素材积累
#公考备考
#喜欢的点个关注吧
打赏
更多
>
同类资讯
• Plog|138届广交会一期的独家记忆
• 新人soho第一次独闯广交会,感觉
• 萌系保温杯合集,让你爱上喝水
• 一个字:绝!这瓷砖颜值也太顶
• 广交会二期当展位翻译赚了2400
• 印度尼西亚五金展来咯!整装出
• PURECOOK又来广交会啦?现场打卡送纪
• 2025迪拜五大行业五金建材展 BIG 5
• 永康2025国际博览会
• 永康市道路救援电话是多少?
0
条
相关评论
推荐图文
推荐资讯
点击排行
131
1
2025第138届广交会(第一期)展区平面图
118
2
无人机展会一站式资料
112
3
美睫人年度狂欢!青岛平度这场展会直接封神
111
4
10/26王鹤棣长春特步见面会。
110
5
2025年10月辽宁工业展览馆展会排期
106
6
2025年山西(太原)能源产业博览会我们来咯
101
7
重新睡。
100
8
倒计时5天!北京珠宝展源头价开抢,放心冲
99
9
郑州 面包节!!金融岛郑州美好的面包面包
网站首页
|
关于我们
|
联系方式
|
使用协议
|
版权隐私
|
网站地图
|
排名推广
|
广告服务
|
积分换礼
|
网站留言
|
RSS订阅
|
违规举报
|
皖ICP备20008326号-18
(c)2008-2022 免费发布网 All Rights Reserved