手机版
二维码
购物车
(
0
)
供应
求购
公司
团购
展会
资讯
招商
品牌
人才
知道
专题
图库
视频
下载
商圈
推广
热搜:
采购方式
甲带
滤芯
气动隔膜泵
减速机型号
减速机
履带
链式给煤机
带式称重给煤机
无级变速机
首页
供应
求购
公司
团购
展会
资讯
招商
品牌
人才
知道
专题
图库
视频
下载
商圈
首页
>
资讯
>
展会资讯
2023年中国储能产业全景
日期:2023-07-22 13:45:30 来源:网络整理 作者:本站编辑
评论:0
1. 储能产业发展背景
1.1 储能概念及分类
从广义上讲,储能即能量存储,是指通过一种介质或者设备,把一种能量形式用同一种或者转换成另一种能量形式存储起来,基于未来应用需要以特定能量形式释放出来的循环过程。
从狭义上讲,储能特指针对电能的存储,即利用化学或者物理的方法将产生的能量存储起来并在需要时释放的一系列技术和措施。
根据不同的存储介质和技术路线,储能主要分为机械储能、电化学储能、电磁储能、热储能、氢储能五大类,其中机械储能包括抽水蓄能、压缩空气储能、 飞轮储能、重力储能等
电化学储能包括锂离子电池、铅蓄电池、钠离子电池、液流电池等,电磁储能包括超级电容器储能、超导储能等。
1.2 “碳中和”时代,储能与新能源互补发展,实现能量可控
“碳达峰、碳中和” 目标背景下,清洁能源替代是实现碳排放指标的唯一出路,清洁能源占比逐步提升,但大规模不稳定电源接入对电网的稳定运行带来挑战,部分地区弃风弃光造成资源浪费。
储能成为新能源替代的关键,与新能源互补发展,提升能源系统灵活性、安全性。
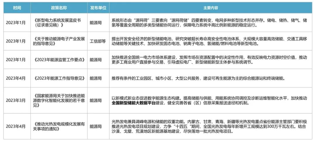
1.3 储能政策:鼓励储能作为独立市场主体参与辅助服务市场
1.4 近期储能政策:深化储能应用,参与系统调节、工商业终端储能
1.5 强制配储政策是当前我国储能发展的重要驱动力,也是新能源发电企业经济负担
随着以风电、光伏为代表的新能源并网量越来越大,新能源的消纳问题愈发突出,对储能时长有了更高要求。
全国已有近30个省份出台了新型储能规划或新能源配置储能文件,大力发展〝新能源+储能”。
为缓解高峰供电,压力,我国各地陆续出台的政策中对新能源配储占比要求达到10%~20%(装机容量占比),4小时以上并且低成本的长时储能需求成为刚需。
1.6 储能补贴,调动行业投资积极性
目前,补贴政策主要涉及投资补贴和运营补贴(调峰补贴)。
储能行业受限于高成本、低收益率的问题,而经济性是制约电储能规模化及商业化发展的核心。各地推出的储能项目补贴,可部分提升储能项目的盈利能力,调动行业投资的积极性。
2. 储能行业发展概况
2.1 全球储能装机规模突破200GW,保持高速增长态势
根据中关村储能产业技术联盟数据,
截至2022年底,全球已投入运行的储能项目累计装机规模为237.2GW,较2021年增长14.9%。
继2021年全球累计装机规模突破200GW后,2022年保持高速增长态势。
2.2 抽水蓄能占据主导,但占比持续下降,电化学储能等新型储能占比不断提升
根据中关村储能产业技术联盟数据,全球抽水蓄能装机量占比持续下滑,2022年占比首次低于80%,较2021年下降6.8个百分点;
随着电化学储能技术不断完善升级,电化学储能装机占比持续提升,2022年占比达到18.7%,较2021年增长7个百分点,其中锂离子电池占据绝对主导地位。
2.3 中国、欧洲、美国引领全球储能市场
2022年以来,全球能源供需格局进入调整阶段,越来越多的国家将储能列为加速其清洁能源转型的必选项。
根据中关村储能产业技术联盟(CNESA)数据,2022年全球新增投运电力储能项目装机规模30.7GW,同比增长98%,其中新型储能投运规模达到20.4GW。
中国、欧洲和美国继续引领全球储能市场发展,三者合计占全球市场的86%。
根据中金公司预测,
2023年全球储能需求有望达到189GWh,同比增长超60%。美国、中国、欧盟成为全球三大储能市场。
国际能源署预测未来5年全球储能装机容量将增长56%,到2026年达到270GW左右。
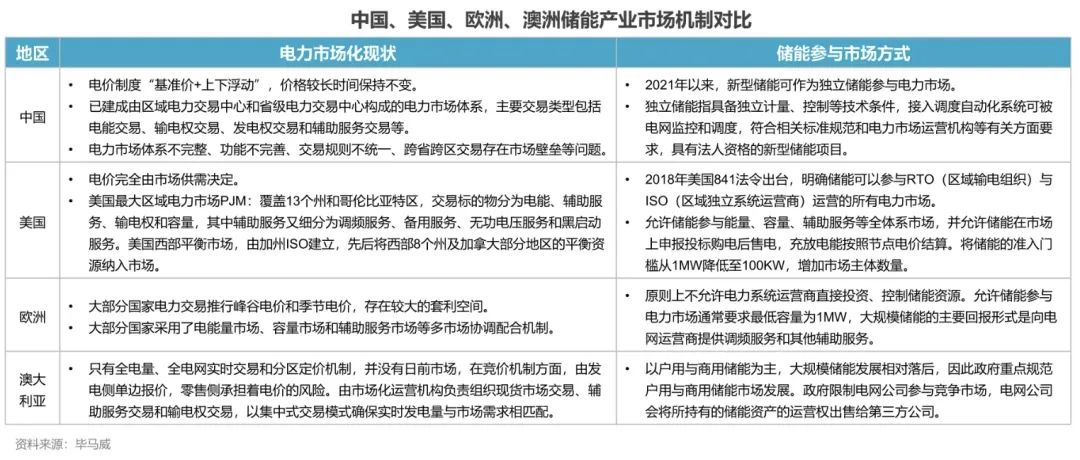
2.4 中国与海外在储能产业市场机制上存在差异,国内电力市场化仍在探索
目前,美国、欧洲、澳大利亚等拥有更成熟的储能市场机制,共性特征在于放开电价管理并建立竞价机制,让储能主体从电价波动中获得商业利益。
中国的电力市场化和新型储能参与市场方式还有优化空间。
新型储能只有广泛深度参与电力市场,才能充分发挥多元化价值。
2.5 中国储能装机规模迅速发展,新型储能装机突破10GW,同比增长128%
根据中关村储能产业技术联盟数据,截至2022年底,中国已投运电力储能项目累计装机规模59.8GW,抽水蓄能累计装机占比首次低于80%,
新型储能继续高速发展,累计装机规模首次突破10GW,达到13.1GW,同比增长128%。
新型储能中,锂离子电池占据主导地位,压缩空气储能、飞轮储能、液流电池、钠离子电池等技术路线的项目在规模上也有突破,应用模式逐渐增多。
2.6 大型央企及布局储能业务,带动行业发展
五大发电集团、六小发电集团、两大电网等央企全部布局储能行业。
目前国内抽水蓄能投资主体主要是国家电网和南方电网,两者占据90%以上的市场。
国内发电侧储能项目,一般以发电集团、电网公司为项目方,投资方为自投及社会资本共同投资。
2.7 储能企业出海:海外储能需求旺盛,中国锂电池出口增长迅猛
根据中国海关总署统计,2023年第一季度,我国电动载人汽车、锂电池、太阳能电池,俗称“新三样”,合计出口2646.9亿元,同比增长66.9%。
在国外电动汽车和储能市场需求旺盛等多重因素的推动下,2023年第一季度,我国锂离子蓄电池出口额达到1097.92亿元,比2022年第一季度增长94.3%。
“新三样〞 产品体现了我国出口质的有效提升和量的合理增长,也为全球绿色低碳转型作出了中国的积极贡献。
“新三样”出口呈现以下特点:
2022年“新三样”拉动我国出口整体增长1.7个百分点,今年以来拉动作用进一步增大,一季度拉动出口整体增长2个百分点。
2023年一季度我国
〝新三样”对全球200多个国家和地区都有出口记录,其中对欧盟、美国、东盟、韩国和英国前五大市场出口分别增长88.7%、88.1%、103.5%、121.7%和118.2%,规模合计占 “新三样”出口总值的71.6%。
2023年一季度,民营企业、外商投资企业、国有企业等经营主体出口“新三样〞都实现了快速增长,增速分别达到79.3%、40.9%和121.9%。
其中,
民营企业占 “新三样” 出口总值的65.4%,比重较去年同期提升4.5个百分点,高于民营企业占出口总体的比重。
2.8 储能企业营收增长迅速,海外市场营收贡献较大
2022年是储能出海元年,之前海外储能市场一直被日韩品牌占据,随着海外储能市场需求火爆,国内储能企业纷纷出海,目前海外储能市场己经成为国内储能企业创收贡献最大的市场。
根据已发布2022年度报告的储能上市企业数据,多数储能相关企业营收获得两位数增长,其中宁德时代、亿纬锂能、派能科技等企业营收增长超过100%;
企业海外市场营收增速较快,部分企业海外市场营收占比超过90%。
3. 储能产业细分市场分析
3.1 储能产业链框架
3.2 不同储能技术在储能容量、储能时长等方面存在差异
3.3 不同储能技术优劣势、应用场景等方面存在差异
传统储能方式抽水蓄能发展成熟,但建设周期长 受自然条任限制,末来发展空间有限, 新型储能项目成本仍然过高。
3.4 抽水蓄能:受自然条件限制,建设周期长,市场格局相对稳定,以大型国企为主
抽水蓄能是指在用电处在低谷时期,新能源发电多、电网不能完全消纳时,抽水蓄能机组将水从下水库抽到上水库,将电能转化为势能储存起来;
在用电高峰时期,抽水蓄能机组开启发电模式,
释放上水库的水,推动水轮机发电,将势能转化为电能。
抽水蓄能是当前最经济的大规模储能技术,但储能设备选址受限,项目开发周期较长。
3.5 压缩空气储能:未来长时储能主流路线之一,大型央企、民企是主要推动力量
压缩空气储能,在电网负荷低谷期将电能用于压缩空气,并将空气高压密封;在电网负荷高峰期,释放压缩空气,推动汽轮机发电。
压缩空气储能是一种能够实现大容量、长时间储能的电力储能系统,是极具潜力的大规模储能技术。
压缩空气储能可分为补燃式和非补燃式两类,我国现有投产均为非补燃式,其中蓄热式(绝热)系统为主流。
3.6 飞轮储能:短时、高频、大功率充放电,应用于不间断电源、轨道交通等领域
飞轮储能是一种源于航天的先进物理储能技术,是指利用电能驱动飞轮高速旋转,将电能转换为机械能, 在需要的时候通过飞轮惯性拖动电机发电,将储存的机械能变为电能输出(即所谓的飞轮放电)的一种储能方式。
适用于不间断电源 (UPS)、轨道交通、电网调频、电网调峰等高功率、短时间放电、频繁充放电的场景。
3.7 重力储能:技术验证阶段,处于商业化早期
重力储能是一种机械储能,基于高度落差对储能介质进行升降,从而完成储能系统的充放电过程。
在电价低谷阶段,电网电力富余时,重力储能系统驱动电机将重物移至高处,将电能转化为重力势能存储;
在电价高峰阶段,电网急需电力时,将重力势能转化为动能驱动发电机发电。
目前重力储能仍处于发展初期,主要有活塞式重力储能、悬挂式重力储能、混凝士砌块储能塔、山地重力储能等类型。
3.8 氢储能:为大规模储能提供新思路;以高压储氢为主,固态储氢技术上有待突破然
氢储能将水电解得到氢气和氧气,利用富余的电力大规模制氢,将电能转化为氢能储存企业,在电力输送不足时利用氢气通过燃料电池或其他方式转化为电能。
氢储能是极具发展潜力的规模化储氢技术,可用于氢燃料电池汽车、可再生能源消纳、电网削峰填谷、用户冷热电气联供、微电网等场景。
如何实现经济、高效、安全的储氢技术,是氢利用走向实用化、产业化的关键。
3.9 热储能:熔盐储热作为一种长时大容量储能技术,应用于光热发电和火电机组改造
光热发电经过“光能-热能机械能-电能”的转化过程,通过反射镜、聚光镜等聚热器将采集的太阳能汇集到集热车专置,加热集热装置内熔盐等传热介质,传热介质经过换热装置将水加热到高温高压蒸汽,蒸汽驱动汽轮机带动发电机发电。
熔盐作为传热介质实现太阳能到热能的转换,作为储能介质可以实现将热能和电能的双向转换,适用于光热电站、火电厂储能改造、工业余热储能、风光弃电储能、交通运输储能等多种领域。
3.10 电化学储能:产业链完备,锂电池主导,工商业储能引领
电化学储能利用电化学电池将电能储存起来,在需要时释放电能。
电化学储能包含锂电池、铅酸电池、钠硫电池、液流电池等,是目前应用范围最广、发展潜力最大的电力储能技术,其中锂电池占据主导,
以宁德时代、比亚迪为代表,液流电池、钠电池末来有望得到推广应用。
按应用领域分类可分为动力电池、储能电池、消费电池,在源网荷电力系统中,作为新能源配储、辅助电网侧调峰调频、工商业储能备电等。
3.11 储能应用场景:储能在新型电力系统建设中,担当基础重要角色
2021年3月,中央首次提出构建以新能源为主体的新型电力系统;
2023年1月,国家能源局印发《新型电力系统发展蓝皮书(征求意见稿)》,新型电力系统是以确保能源电力安全为基本前提、以满足经济社会发展电力需求为首要目标、以最大化消纳系能源为主要任务,
以“源网荷储〞互动与多功能互补为支撑,储能在新型电力系统建设中发挥重要作用。
电源侧:储能产品可在用电谷时存储电力,用电高峰时释放电力,补充用电缺口,弥补新能源发展的问歇性和波动性问题;
电网侧:储能通过大规模存储和释放,用于调峰、调频等辅助服务系统及备用,保障电网的稳定运行;
用户侧:解决用户侧能源短缺并提供能源修复,保障正常工作、生活用电。
3.12 储能应用场景:源网荷储互动,协调调度,保障电力安全稳定运行
储能技术可实现电力在供应端、输送端和用户端之间的稳定运行,是可再生能源发电实现供需稳定的重要条件。
4. 储能产业投融资分析
4.1 投融资趋势:储能行业融资持续火热
不同于近些年国内一级市场投资整体呈现持续下滑趋势,储能行业投融资热度持续高涨。
根据睿兽分析统计,截至2023年3月31日,国内储能行业有300余家企业获得融资,涉及融资事件944件、融资金额1947亿亿元,参与机构达1122家。
中国储能行业在2021年、2022年迎来爆发,2022年中国储能行业融资事件189件,同比增长64.3%,融资金额520.97亿元,同比下降12.2%,仍处于高位。
近10年,中国储能行业累计获得超1900亿元融资。
4.2 融资轮次:主要集中在A轮等早期阶段
根据睿兽分析统计,2018-2023Q1中国储能行业投资事件主要集中在早期阶段 (种子轮、天使轮、A轮融资事件占比60.7%),成长期 (B轮、C轮)事件占比30.8%,后期 (D轮、E轮及之后、Pre-P0)事件占比8.5%。
4.3 融资金额:2亿元以上融资事件占比最高
根据睿兽分析统计,
2018-2023Q1中国储能行业融资金额在2亿元以上的事件最多,占比14.38%,近五年2亿元以上的融资事件数量占比均为当年最高。
1000万元-3000万元(含)融资事件数量占比也在持续提升,2022年占比达到17.55%,较2018年 (5%)提升12.55%,2023Q1占比达到22.22%。
4.4 地区分布:广东、江苏、上海领先,三地融资事件合计占比超五成
根据睿兽分析统计,
2022年中国储能行业融资事件遍布全国20余个省份,其中广东、江苏、上海三地领先,融资事件数量合计占比50.53%。
从城市分布来看,深圳、上海、北京、苏州、杭州位居全国前五位,合计占比达47.87%。
2023Q1,广东(10件) 、江苏(7件)、上海 (6件)位列前三,山东、湖南、浙江、江西、四川各2件。
4.5 行业分布:储能系统集成、锂电池及材料、电池回收利用等领域融资热度较高
综合分析2020-2023Q1储能行业融资事件,储能系统集成、锂离子电池、电池回收利用、正极材料、充换电、储能变流器 (PCS) 等储能行业细分领域融资热度较高。
4.6 VC/PE机构:深创投、晨道资本、基石资本,达晨财智等投资储能行业活跃
4.7 CVC机构:宁德时代、广汽资本、北汽产投等CVC机构投资活跃
4.8 近期储能行业大额融资事件:锂电产业链领先,CVC投资活跃
5. 储能行业发展趋势建议
5.1 储能产业发展趋势
储能产业仍将保持快速增长态势。
碳中和背景下储能政策支持力度加大,随着储能技术的不断创新和进步,电力市场需求的增长和能源结构的升级,储能产业将迎来更多的发展机遇和更为广阔的市场前景,未来储能产业将保持快速增长态势,预计到2030年储能将会迎来一个万亿级别市场。
储能技术多元化发展。
目前抽水蓄能占主导,新型储能中以锂离子电池为主,锂离子电池储能已经形成了较为完备的产业链,压缩空气储能、液流电池储能等也在加速发展,钠离子电池储能、重力储能等新技术陆续开展示范应用。
储能技术多元化发展态势明显,将带动相关产业链快速发展。
储能行业竞争将更为激烈。
当前储能市场同质化严重,企业间储能产品差异性不大;储能项目不断压低价格,价格战竞争造成企业短期盈利压力加大;不同领域企业跨界进入储能行业,产业竞争不断加速。
储能行业也将加速洗牌,随着储能市场不断走向成熟,缺乏核心技术的企业将面临淘汰。
安全仍是储能发展的重要关注点。
储能高速发展的同时,安全事故频发,安全问题成为制约储能发展的重要阳力。2022年12月 30日,《电化学储能电站安全规程》(标准号:GB/T42288-2022) 发布,将于2023年7月1日起开始实施,
将进一步提升电化学储能电站全寿命周期的安全性,为行业参与者指引了方向,将进一步规范储能行业发展。
盈利模式更加多元。
目前强制配储、储能补贴政策等,调动了储能投资的积极性,在政策支持、技术创新、市场完善驱动下,储能产业链将会更更加成熟,储能商业模式将会更加多元。
在新能源配储、共享储能电站快速发展同时,新能源场站调频需求、柔性电网需求、源网荷储建设需求等不断发展,储能也将实现更多精细化功能。
5.2 储能产业发展建议
完善储能行业标准化体系。
建立完善的储能产业标准化体系,推动行业规范化和标准化,提高产品质量和安全性,降低生产成本。
2023年2月,国家能源局印发 《新型储能标准体系建设指南》,要求逐步建立适应我国国情并与国际接轨的新型储能标准体系。
加强资金支持和政策引导。
加大对储能产业的资金支持力度,包括财政补贴、税收优惠、政策性融资等方面,同时通过政策号1导和市场化机制建设,提高储能产业的市场化程度,激发市场活力和储能应用潜力。
地方支持储能产业发展,可将储能纳入新能源相关产业引号基金。
加强行业协同和合作。
储能产业发展需要多方面的支持和协同合作,需要政产学研金等各方合力推动储能技术不断发展;加强行业内部的合作和交流,促进储能产业的健康发展;企业间需加强合作,共同开拓广大市场。
储能企业应做精作细。
储能行业门槛相对较低,在储能行业竞争加剧背景下,储能企业需持续创新不断提升储能产品性能和稳定性,在激烈的竞争中取得优势,提升市场竞争力。
推进人才培养和技能提升。
储能产业属于技术复合型行业,需要大量的专业人才,需要加强人才培养和技能提升,为产业发展提供人才保障,提高储能产业的核心竞争力。
附:储能产业图谱
打赏
更多
>
同类资讯
• 2026年2月24日A股股票投资分析报告
0
条
相关评论
推荐图文
推荐资讯
点击排行
0
1
2026-01-26 可转债市场统计报告
0
2
报告期内发生非同一控制下企业合并增加子公司的合并处理
0
3
【V报告387期】174个最新行业研究报告免费下载,推荐妆容趋势,猫粮行业,海外游戏,零售新品,小宇宙年度,太空算力,飞行汽车,GEO等
0
4
全球首发!一人公司报告: 百页级全AI制作
0
5
从供需关系看CPU 光纤行业涨价趋势
0
6
2026 年 1 月 26日 A 股市场每日复盘报告
0
7
2025年中国电力行业报告(极简版)
0
8
什么是特种陶瓷?我国特种陶瓷行业分析
0
9
“翘尾”行情 | 2026年1月房地产企业新增土地储备报告
网站首页
|
关于我们
|
联系方式
|
使用协议
|
版权隐私
|
网站地图
|
排名推广
|
广告服务
|
积分换礼
|
网站留言
|
RSS订阅
|
违规举报
|
皖ICP备20008326号-18
(c)2008-2022 免费发布网 All Rights Reserved