




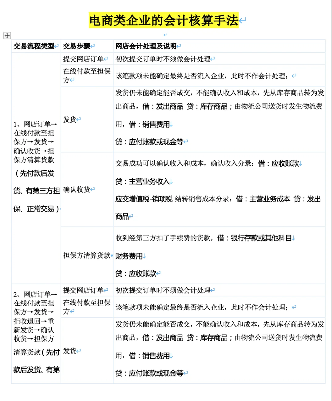
? 电商财务必看|每月11步轻松搞定全流程(附实操技巧)\n姐妹们,做电商财务的你,是不是每个月都在“数据—对账—报表”的循环里忙到飞起?\n其实,只要把流程捋顺,你会发现效率翻倍,心情也变好了~\n我把自己多年经验整理成一份超实用模板,直接照做就行!\n1️⃣ 月初数据大采集(1-3日)\n- 平台数据:淘宝/京东/拼多多后台下载交易流水、退款、佣金账单\n- 库存核对:旺店通导出库存变动表,实物盘点 VS 系统账\n- 银行流水:下载上月流水+回单,标记打款、手续费\n? 小技巧:用Excel透视表一键汇总,省时省力!\n2️⃣ 销售数据整理(4-5日)\n- 按店铺+商品类别汇总订单\n- 确认收入只算“已完成且无退款”订单,并扣除平台服务费\n- 线下出库和线上订单要一一对应\n3️⃣ 成本精细核算(6-7日)\n- 采购成本:用订单编号+商品编码匹配\n- 直接成本:运费按重量分摊,包装费按订单数分摊\n- 库存计价:移动加权平均法最稳妥\n4️⃣ 资金账户核对(8-9日)\n- 平台资金:支付宝流水逐笔勾对\n- 银行对账:编制余额调节表\n5️⃣ 运营费用归集(8-12日)\n- 推广费:直通车/钻展分开记\n- 物流费:发货/退货/仓储分别核算\n- 其他费用:工资、水电按部门归集\n6️⃣ 账簿登记(12-13日)\n- 登记明细账+总账\n- 用T型账户核对借贷平衡\n7️⃣ 税务申报(13-15日)\n- 增值税:开票 & 未开票收入分开报\n- 企业所得税:按利润预缴,注意免税和加计扣除\n- 个税 & 印花税:别漏报!\n8️⃣ 月末结账(13-15日)\n- 往来账龄超1年标红,暂估入库冲回\n- 结转损益,检查本年利润余额\n- 资料归档\n9️⃣ 财务报表编制(15日)\n- 资产负债表:关注应收账款周转率\n- 利润表:毛利率波动超5%要查原因\n- 现金流量表:经营现金流要为正\n? 深度财务分析(16-20日)\n- 销售分析:环比、同比一起看\n- 成本优化:物流费占比超15%的店铺重点关注\n- 资金计划:根据结果调整下月预算和备货\n1️⃣1️⃣ 日常附加工作\n批量开票、采销催款、工商投诉处理…\n这些零碎事提前排期,别临时抱佛脚!\n? 总结:\n电商财务忙归忙,但只要流程清晰、工具到位,就能事半功倍!\n姐妹们,你们最容易卡在哪个环节?可以一起聊聊,互相取取经~\n#电商会计 #会计 #电商财务 #电商对账 #会计实操 #电商干货 #我是会计女孩 #电商财务对账


