手机版
二维码
购物车
(
0
)
供应
求购
公司
团购
展会
资讯
招商
品牌
人才
知道
专题
图库
视频
下载
商圈
推广
热搜:
采购方式
甲带
滤芯
气动隔膜泵
带式称重给煤机
减速机型号
无级变速机
链式给煤机
履带
减速机
首页
供应
求购
公司
团购
展会
资讯
招商
品牌
人才
知道
专题
图库
视频
下载
商圈
首页
>
资讯
>
展会资讯
国际站运营基础知识
日期:2025-09-19 14:04:19 来源:网络整理 作者:本站编辑
评论:0
国际站运营基础知识
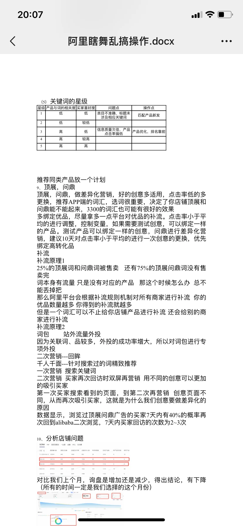
包含所有手操,直通车,问鼎,顶展,但是小红薯好像发不了app,只能截图了 ,也不知道看文字能不能看懂
#阿里巴巴国际站
#电商运营
打赏
更多
>
同类资讯
• 行业动态|2026年制药装备行业三大
0
条
相关评论
推荐图文
推荐资讯
点击排行
0
1
美塑协报告:塑料加工企业需做好承担更高劳动力成本的准备
0
2
关于许昌市外商投资企业报送2025年度报告的通知
0
3
投资共享茶室前,必看的2份数据报告和3个核心指标
0
4
谷歌年度重磅报告:2025 AI 投资回报率报告
0
5
油脂与蛋白市场周度报告2611
0
6
汇报一下近期市场变化和观点
0
7
【NO109 河南电力市场】2025年河南电力市场年度报告
0
8
小说推文行业深度分析
0
9
行业分析之变压器:AI算力引爆全球变压器荒,中国制造成唯一破局关键
网站首页
|
关于我们
|
联系方式
|
使用协议
|
版权隐私
|
网站地图
|
排名推广
|
广告服务
|
积分换礼
|
网站留言
|
RSS订阅
|
违规举报
|
皖ICP备20008326号-18
(c)2008-2022 免费发布网 All Rights Reserved