手机版
二维码
购物车
(
0
)
供应
求购
公司
团购
展会
资讯
招商
品牌
人才
知道
专题
图库
视频
下载
商圈
推广
热搜:
采购方式
甲带
滤芯
气动隔膜泵
减速机型号
减速机
履带
带式称重给煤机
链式给煤机
无级变速机
首页
供应
求购
公司
团购
展会
资讯
招商
品牌
人才
知道
专题
图库
视频
下载
商圈
首页
>
资讯
>
展会资讯
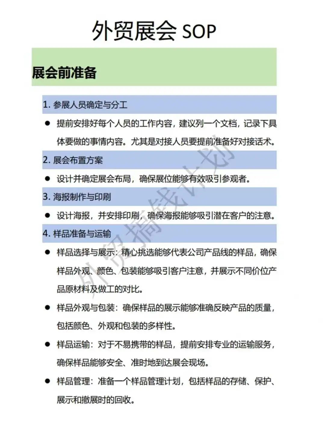
外贸展会全流程SOP|10页手把手教你办展会
日期:2025-09-01 12:31:36 来源:网络整理 作者:本站编辑
评论:0
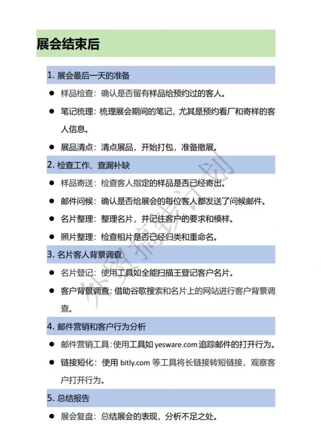
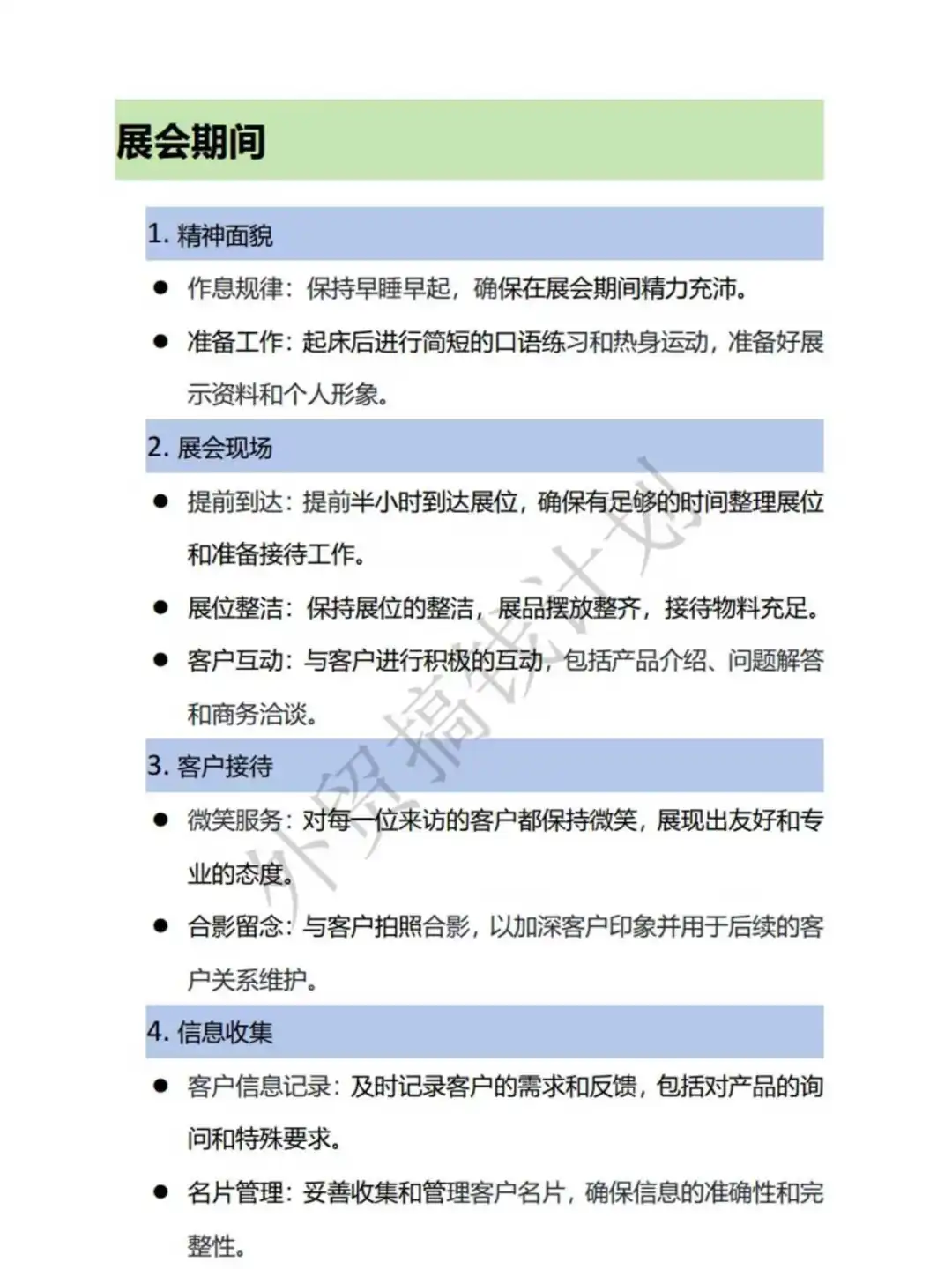
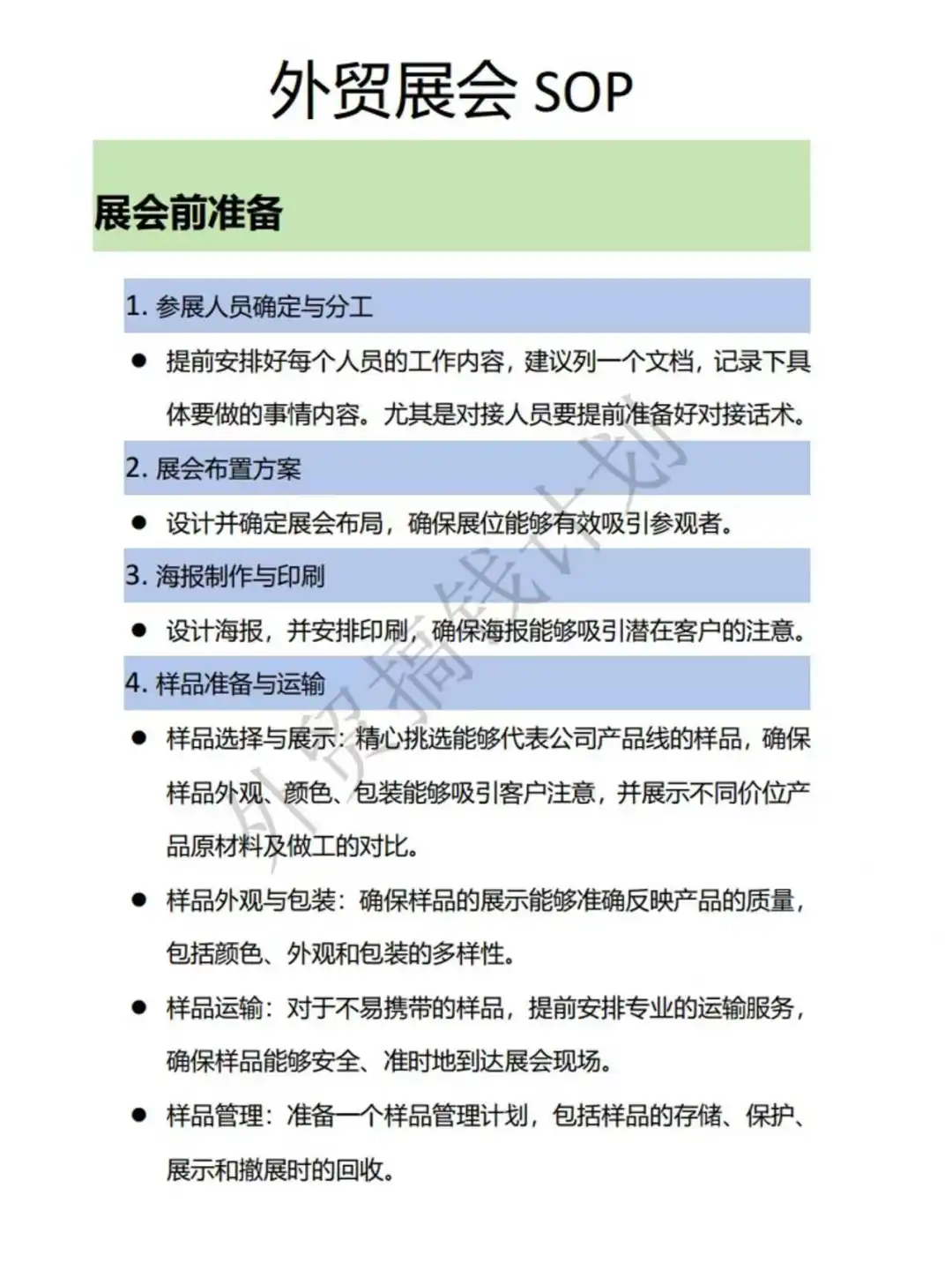
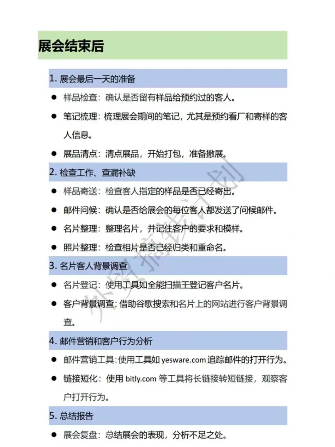
外贸展会全流程SOP|10页手把手教你办展会
跑展手忙脚乱?我把 8 年参展经验浓缩成「展会SOP时间轴」: ① 展前 30 天:客户邀约邮件模板 + 展台动线设计图 ② 展前 7 天:物料清单 check list,防漏防丢 ③ 展中 3 天:100 句口语话术(打招呼、报价、逼单)+ 现场客户登记表 ④ 展后 48 h:分级跟进邮件 40 封,趁热打铁拿订单 ⑤ 撤展当天:样品回运 & 复盘表,数据一次归档
#外贸经验
#外贸开发
#外贸展会
#外贸展会上如何和客户沟通
#外贸展会英语
打赏
更多
>
同类资讯
• 3.宜宾市餐饮企业精准破局调研分
0
条
相关评论
推荐图文
推荐资讯
点击排行
0
1
深度解读白银牛市行业机会!
0
2
住宅物业人效与坪效的对比分析:定义、应用与行业价值
0
3
财报没超华尔街预期,英特尔暴跌,芯片巨头还能翻身吗?
0
4
【行业分析】木质纤维素生物质催化转化技术路线与平台分子路径分析
0
5
财报分析速成!5分钟吃透三大报表,看懂上市公司底牌
0
6
英特尔财报深度拆解:业绩超预期,股价为何却“高台跳水”?
0
7
META25Q4财报前瞻:聚焦利润开支与大模型进展
0
8
英特尔 2025 年财报解读:AI 拉动需求难掩基本面压力,复苏之路仍然艰难
0
9
你输入一种动植物名称生成经济市场报告!
网站首页
|
关于我们
|
联系方式
|
使用协议
|
版权隐私
|
网站地图
|
排名推广
|
广告服务
|
积分换礼
|
网站留言
|
RSS订阅
|
违规举报
|
皖ICP备20008326号-18
(c)2008-2022 免费发布网 All Rights Reserved