


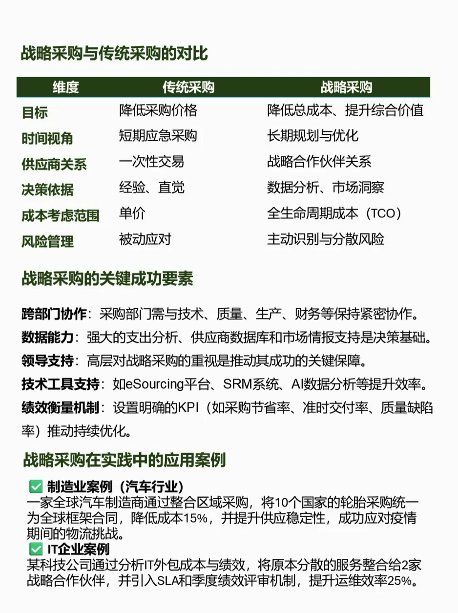
从“买货”到“创造价值”的企业思维模式\n \n战略采购步骤\n1. 品类分析:\n明确采购需求的范围与规格,对历史采购数据进行分类和整理\n关键数据:用户地理分布、供应链各部门需求、历史采购数据\n工具:ABC分类法、支出分析矩阵\n2. 市场调研:\n了解供应市场结构、供应商分布与价格趋势\n评估市场成熟度与竞争格局\n3. 制定采购蓝图:\n识别风险收益比最优的采购策略(如集中/分散采购)\n4.供应商评估与筛选:\n根据KPI、风险、能力进行评分\n5.供应商谈判与合同管理:\n对标RFP响应质量,现场审核/高管访谈(关键品类),签订NDA、明确责任、服务水平协议(SLA)等\n6. 执行与集成\n常规品:自动化订单对接(EDI/API)\n战略物资:建立联合KPI看板(如VMI库存周转率)\n7. 绩效监控与持续改进:\n通过KPI、评审推动优化循环\n \n战略采购关键成功要素\n跨部门协作:采购部门需与技术、质量、生产、财务等保持紧密协作。\n数据能力:强大的支出分析、供应商数据库和市场情报支持是决策基础。\n领导支持:高层对战略采购的重视是推动其成功的关键保障。\n技术工具支持:如eSourcing平台、SRM系统、AI数据分析等提升效率。\n绩效衡量机制:设置明确的KPI(如采购节省率、准时交付率、质量缺陷率)推动持续优化\n#采购 #供应链 #供应链管理 #流程化管理 #get职场新知 #涨知识\n#科普


