手机版
二维码
购物车
(
0
)
供应
求购
公司
团购
展会
资讯
招商
品牌
人才
知道
专题
图库
视频
下载
商圈
推广
热搜:
采购方式
甲带
滤芯
气动隔膜泵
带式称重给煤机
减速机型号
无级变速机
链式给煤机
履带
减速机
首页
供应
求购
公司
团购
展会
资讯
招商
品牌
人才
知道
专题
图库
视频
下载
商圈
首页
>
资讯
>
展会资讯
数分面试|如何优化美团优选社区团购的选品
日期:2025-07-02 13:28:53 来源:网络整理 作者:本站编辑
评论:0
数分面试|如何优化美团优选社区团购的选品
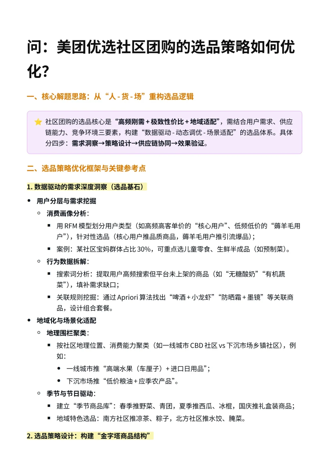
问:美团优选社区团购的选品策略如何优化?\n⼀、核⼼解题思路:从“⼈ - 货- 场”重构选品逻辑\n⭐ 社区团购的选品核⼼是“⾼频刚需 + 极致性价⽐ + 地域适配”,需结合⽤⼾需求、供应链能⼒、竞争环境三要素,构建“数据驱动 - 动态调优 - 场景适配”的选品体系。具体分四步:需求洞察→策略设计→供应链协同→效果验证。
#面试技巧
#面试
#面试题
#生活美学
#数据分析求职
#数据分析
#数据分析师
#数据分析我在行
#题库
#题库分享
打赏
更多
>
同类资讯
• 动力电池行业深度报告
0
条
相关评论
推荐图文
推荐资讯
点击排行
0
1
拆解腾讯财报,AI原来是最强底牌
0
2
企业全情报·腾讯控股 | 腾讯音乐财报发布股价下跌
0
3
东阿阿胶交出亮眼财报,传统老字号向“新”出发
0
4
小鹏汽车发布财报:2025年总营收767.2亿元,实现季度盈利,交付量毛利率等创新高!
0
5
阿里巴巴财报更新
0
6
验牌大厂财报,AI业务涨价成焦点
0
7
营收微涨0.7%?别被中国联通2025财报的“温吞”给骗了!
0
8
陈忠岳时代收官之作:中国联通2025年财报里的“转型杀招”
0
9
腾讯告别“游戏独大”?最新财报拆解
网站首页
|
关于我们
|
联系方式
|
使用协议
|
版权隐私
|
网站地图
|
排名推广
|
广告服务
|
积分换礼
|
网站留言
|
RSS订阅
|
违规举报
|
皖ICP备20008326号-18
(c)2008-2022 免费发布网 All Rights Reserved