手机版
二维码
购物车
(
0
)
供应
求购
公司
团购
展会
资讯
招商
品牌
人才
知道
专题
图库
视频
下载
商圈
推广
热搜:
采购方式
甲带
滤芯
气动隔膜泵
减速机型号
减速机
履带
链式给煤机
带式称重给煤机
无级变速机
首页
供应
求购
公司
团购
展会
资讯
招商
品牌
人才
知道
专题
图库
视频
下载
商圈
首页
>
资讯
>
展会资讯
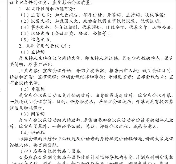
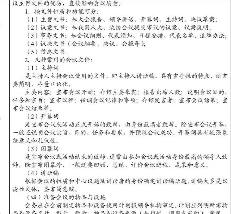
会展概论复习知识点
日期:2025-07-02 07:25:34 来源:网络整理 作者:本站编辑
评论:0
会展概论复习知识点
会展概论笔记
#期末
#考研资料
#会计学
#会展概论
#会展概论笔记
#会展概论重点
#会展概论期末
#会展概论知识点
#专业课
打赏
更多
>
同类资讯
• 欧盟碳边境调节机制(CBAM)企业服务
0
条
相关评论
推荐图文
推荐资讯
点击排行
0
1
2026-01-26 可转债市场统计报告
0
2
报告期内发生非同一控制下企业合并增加子公司的合并处理
0
3
【V报告387期】174个最新行业研究报告免费下载,推荐妆容趋势,猫粮行业,海外游戏,零售新品,小宇宙年度,太空算力,飞行汽车,GEO等
0
4
全球首发!一人公司报告: 百页级全AI制作
0
5
从供需关系看CPU 光纤行业涨价趋势
0
6
2026 年 1 月 26日 A 股市场每日复盘报告
0
7
2025年中国电力行业报告(极简版)
0
8
什么是特种陶瓷?我国特种陶瓷行业分析
0
9
“翘尾”行情 | 2026年1月房地产企业新增土地储备报告
网站首页
|
关于我们
|
联系方式
|
使用协议
|
版权隐私
|
网站地图
|
排名推广
|
广告服务
|
积分换礼
|
网站留言
|
RSS订阅
|
违规举报
|
皖ICP备20008326号-18
(c)2008-2022 免费发布网 All Rights Reserved