未来产业;战略布局;重点领域;扶持政策
随着新一轮科技革命和产业变革的深入演进,为了赢得未来产业发展先机、抢占世界科技和产业竞争的制高点,世界主要经济体纷纷加强了对未来产业的谋划布局,出台相关发展战略,加大支持和投入力度。各主要经济体虽在未来产业大方向上表现出一致性,但在重点领域选择、扶持政策举措等方面各有特色。

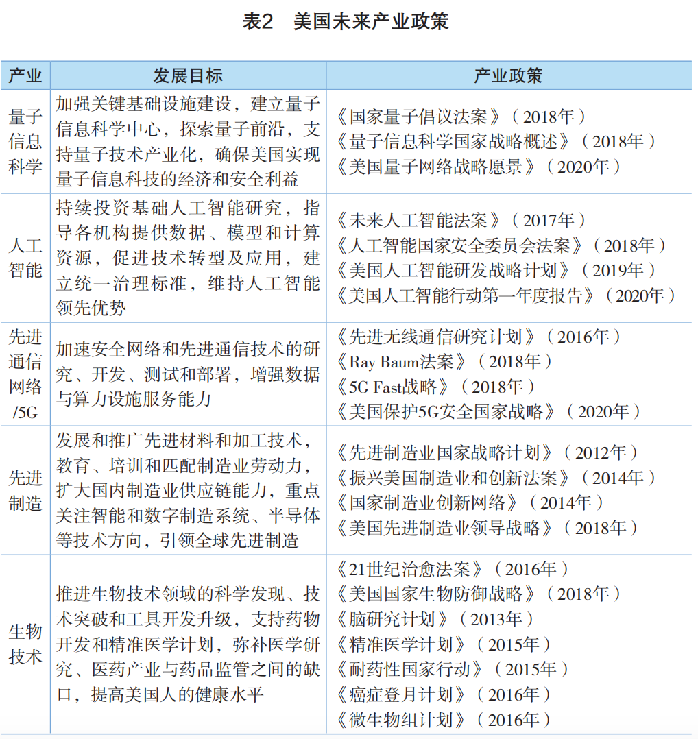
(二)支持未来产业发展的主要举措
OSTP指出,美国将统筹协调政府各个部门,由联邦政府、企业、院校和科研机构共同参与,加大对新兴技术群投入,从基础研究和发展、劳动力发展、宽松监管和国际参与四个方面布局美国未来产业。如表2所示,近几年美国通过发布各项发展战略、行动计划、政策指引等功能性产业政策,指导科研投入、人才吸引、基础设施建设等环节,引导创新资源聚集,营造了有利于未来产业发展的政策环境,使美国未来产业核心竞争力不断增强。

1. 加大对人工智能、量子信息科学等重点领域的投入力度
美国在2020—2023财年研发预算优先领域备忘录中,均明确表示将人工智能、量子信息科学等未来产业作为国家科技发展的优先领域(见表3)。拜登竞选时表示,将在四年内提供3000亿美元的联邦研发资金,大力促进美国先进材料、生物技术等科技产业发展。2021年美国众议院科学委员会在提出的《NSF未来法案》中计划向未来产业领域投入726亿美元。美国国会发布《无尽前沿法案》,计划五年之内投放1100亿美元,支持量子信息科学、人工智能等新兴技术群基础和应用研究、商业化、教育培训等项目。

2. 完善教育体制,培育和引进多层次人才
科技创新竞争的本质是人才竞争,美国经济的繁荣离不开其强大的人才队伍支撑。从20世纪50年代开始,美国多次修改《移民法》,规定任何国籍、信仰、种族以及性别的高技能人才可以不受限制地享受各项政策优惠措施和优先移民美国的权利。根据2022年QS世界大学排名,麻省理工学院连续十年排名第一,前10名中有一半学校都来自美国,其完善的高等教育体制、先进的教育理念和教育方式,培养和吸引了大批兼具较强理论和实践能力的未来社会发展所需的人才为美国工作。
除高等教育外,美国从中学到大学的各项CTE项目、两年制社区学院等职业教育也系统开展STEM教育,增加科学、技术、工程、数学等项目,提供商业管理、软件设计、自动化等课程,培养了一批具有批判性思维和创新技能的高技能技术工人。2018年美国政府发布《美国学徒制扩张任务》,对1619年传入美国的学徒制度进行改革,联邦政府从教育与资格认证两方面吸引企业引入学徒制,并专门创建基于学徒制的数据平台,帮助求职者迅速了解其感兴趣的行业相关的学徒计划,采用“工学结合”的方式为工人提供更多机会获得基于能力的行业认可的资格证书,将技能工人与需要他们的未来行业相匹配。
3. 强化新型基础设施建设支撑未来产业发展
《美国将主导未来产业》报告将人工智能、先进制造、量子信息科学技术、5G四大关键技术领域视为美国新型基础设施。科技和技术基础设施作为激发技术创新与应用,推动产业高质量发展的基石,美国高度重视其建设。2009年奥巴马政府出台《美国复苏与再投资法案》,投资1200亿美元用于科学研究、基础设施以及实验室大型仪器设备的更新。2018年特朗普政府发布《美国重建基础设施立法纲要》,重点投资建设5G通信基站、宽带网络、大数据等基础设施,加大高速互联网技术等新兴技术的研发和应用,抢占未来产业布局战略制高点。2021年拜登政府再次签署《基础设施投资和就业法案》,旨在布局电网和宽带网络等基础设施建设领域最具战略性、最有效的投资。
近年来,美国能源部提出实施“前路计划”,设立“百亿亿次计算项目”,部署百亿亿次超级计算机,解决并行性、内存和存储问题,为推进基础设施建设提供运算支撑;在南达科他州开工建设长基线中微子设施,开展地下深层中微子试验场所。为提高国家生物安全,美国新建5家生物安全四级实验室,包括美国国家过敏和传染病研究所、加尔维斯顿国家实验室、美国国家生物卫生分析与对策中心等。在人工智能领域,美国发布《国家人工智能研发战略规划》,提出要开发人工智能共享数据集和测试环境平台,开发开源软件库和工具集等。现阶段美国技术基础设施和创新支持体系已经较为完善,为未来技术和技能积累,把握新一轮科技革命和未来产业变革趋势积累了显著优势。
近年来,随着新一代技术的发展,欧盟为了巩固和提升国际竞争力,振兴欧盟经济,相继在人工智能、量子技术、自动驾驶、生物科技、低碳技术、数字健康、氢技术、新一代通信、空天科技、纳米技术等领域布局。
(一)主要部署战略
欧盟委员会于2019年发布《加强面向未来欧盟产业战略价值链报告》,该报告由欧洲共同利益重大项目战略论坛(IPCEI)专家组拟定,计划提高欧洲六大战略性和面向未来产业的全球竞争力和领导力。六大产业包括:互联且清洁的自动驾驶汽车、氢技术及其系统、智能健康、工业互联网、低碳产业和网络安全,从多渠道协同投资、加强政策扶植和提升研发支撑等方面为加强各产业战略价值链提供了政策建议。

欧盟成员国也纷纷根据本国产业既有优势和特点,提出差异化的未来产业战略,确定重点发展的领域。在人工智能领域,2018年5月,法国发布《法国人工智能战略》,目的是使法国成为人工智能强国。2019年,丹麦政府出台了《人工智能国家战略》,提出人工智能的发展能提升丹麦的企业竞争力,并加强公共部门的服务管理能力。在量子信息科学领域,2015年,荷兰制定了10年期的量子计算发展计划。2018年,欧盟启动了10年期的量子技术旗舰项目。在数字技术领域,爱尔兰发挥自身大数据产业优势,打造“欧洲数据中心”,重在对区块链、人工智能和物联网等技术进行研发,提高数据中心安全的优先级,提升其安全指数,以安全性保障爱尔兰科技发展。在氢能领域,近年来,随着欧盟对能源转型和气候变化的关注度不断加大,不仅将氢能作为实现“碳中和”、控制气候变化和发展新能源的目标,而且作为实现经济结构性转型、为后疫情时代注入发展动能的重要路径,并力争成为该领域全球的引领力量。2020年7月,欧盟委员会推出《气候中性的欧洲氢能战略》,制定了欧盟发展氢能的路线图,大力促进氢能特别是可再生能源制氢产业的发展以及氢能的广泛应用。目前,已经有26个成员国加入欧盟牵头成立的“氢能倡议”,14个成员国将氢能列入国家替代化石能源的政策框架。在航空航天领域,2016年,欧盟发布《欧洲太空战略》,提出航天科技开发由用户需求驱动,服务当下的新需求,特别是气候变化、可持续发展和国防与安全等的需求。2020年3月,欧盟委员会发布《欧洲新工业战略》,明确提出“寻求民用、航天和国防工业之间的协同作用”。2021年2月,欧盟委员会出台《民用、国防和航天工业协同行动计划》政策文件,勾画了促进欧盟民用、国防和航天工业强大协同发展的具体路线图,启动欧盟无人机技术、基于集成量子加密技术的欧盟天基全球安全通信系统、空间交通管理等旗舰项目,促进技术交叉融合。
END
来源:工信头条
免责声明:凡本公号注明“来源:XXX”的作品,均为转载自其它媒体,版权归原作者所有,本号仅限于传递更多信息之目的,不作为商业用途,亦不代表本公号赞同其观点和对其真实性负责,转载请联系原出处。(本文所用视频、图片、文字若有侵权请后台联系删除),本号原创转载及商务合作请加微信:18310467065

美国公布长达35页的《2016-2045年新兴科技趋势报告》

桥水Ray Dalio 两万字最新长文:中国大周期及其货币

62家央企数字化转型路线图

别忘了点赞+在看哦!


