手机版
二维码
购物车
(
0
)
供应
求购
公司
团购
展会
资讯
招商
品牌
人才
知道
专题
图库
视频
下载
商圈
推广
热搜:
采购方式
滤芯
甲带
气动隔膜泵
减速机
减速机型号
带式称重给煤机
履带
无级变速机
链式给煤机
首页
供应
求购
公司
团购
展会
资讯
招商
品牌
人才
知道
专题
图库
视频
下载
商圈
首页
>
资讯
>
展会资讯
会展经济与管理专业十大选题方向➕题目推荐
日期:2025-05-27 08:20:34 来源:网络整理 作者:本站编辑 浏览:
90
评论:0
会展经济与管理专业十大选题方向➕题目推荐
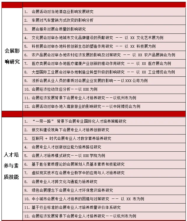
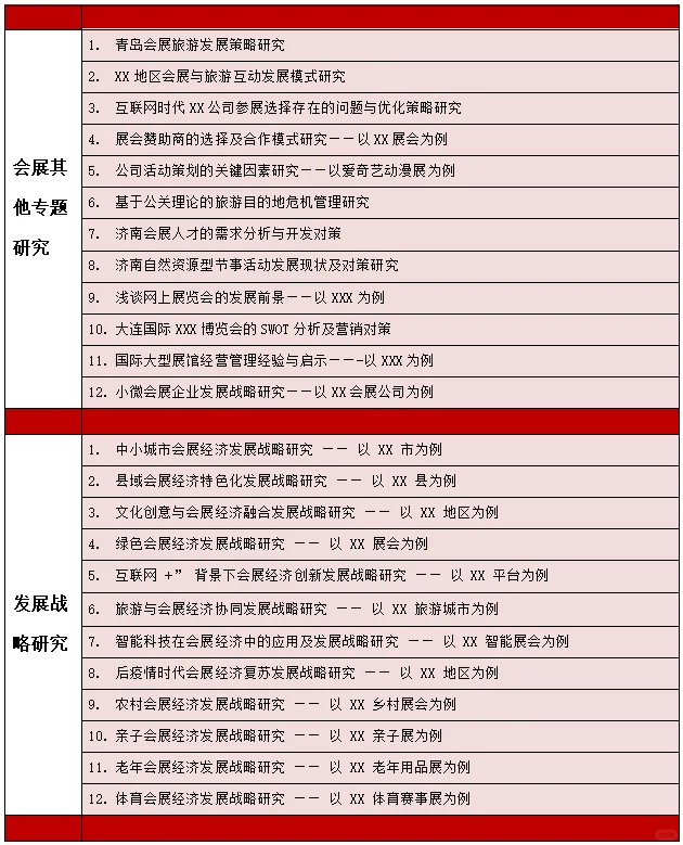
会展经济与管理专业的姐妹不要再纠结选题啦||你们要的会展经济与管理选题来啦??\n还在犹豫不定、没有选好题的宝子们有福啦!\n今天给大家罗列出来的论文选题和选题方向精选❗\n选题就要选热门并且容易过的题目❗\n明确自己的研究方向和自己的兴趣爱好❗\n看到这就开始参考参考,直接下笔吧❗\n祝写作顺利,别忘了点赞收藏+关注哦~❤\n
#会计论文选题
#可行性研究报告
#公共管理考研
#会展策划
#会展经济与管理专业
#毕业论文
#选题技巧
#我的写作日常
#会展经济与管理专业论文选题
#论文
打赏
更多
>
同类资讯
• 直播预告|深宠展艾窝带你云逛
• 芒果秋季招商会 -火速报名啦
• 上海活动搭建执行 品牌招商私享
• 10月20至23深圳特殊渠道宠物用品
• 刘浩存长沙芒果招商会
• 北京er来冲?纽顿来送有宠生活展门
• 10.24在杭州.请你一起逛展?|?得胸
• 招商蛇口海外发展事业部offer
• 招商文案怎么写?
• 铲屎官集合!福利免费?薅!?
0
条
相关评论
推荐图文
推荐资讯
点击排行
129
1
被CCBEC的规模惊到!跨境人的宝藏展会?
119
2
2025第138届广交会(第一期)展区平面图
113
3
无人机展会一站式资料
108
4
美睫人年度狂欢!青岛平度这场展会直接封神
98
5
2025年山西(太原)能源产业博览会我们来咯
98
6
倒计时5天!北京珠宝展源头价开抢,放心冲
92
7
重新睡。
89
8
美院毕业展
87
9
一天一条产业链:半导体产业链
网站首页
|
关于我们
|
联系方式
|
使用协议
|
版权隐私
|
网站地图
|
排名推广
|
广告服务
|
积分换礼
|
网站留言
|
RSS订阅
|
违规举报
|
皖ICP备20008326号-18
(c)2008-2022 免费发布网 All Rights Reserved