


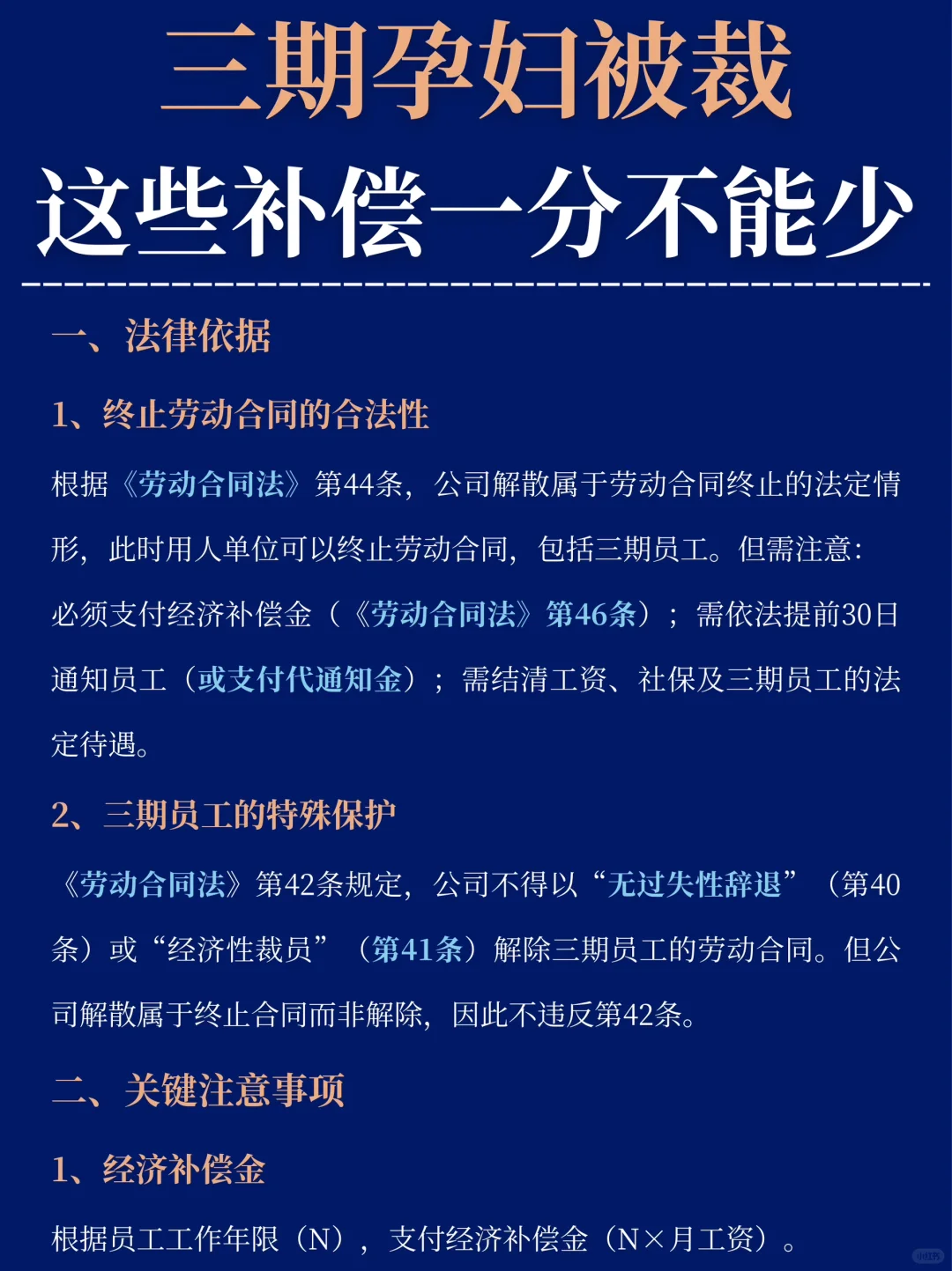
职场女性必看!\n公司解散≠随便裁员!三期女员工(孕期、产期、哺乳期)的补偿金和权益,法律规定得明明白白!无论是HR还是打工人,这篇干货赶紧码住,关键时刻不被坑!\n-\n? 法律核心要点\n1⃣ 公司解散合法,但必须做到\n✔ 支付经济补偿金(N×月工资)\n✔ 提前30天通知或支付代通知金\n✔ 结清工资、社保和三期待遇!\n2⃣ 三期员工特殊保护\n❌ 公司不能用“裁员”或“辞退”解除三期员工合同!\n✅ 但解散属于“终止合同”,合法操作下仍需保障权益!\n? 补偿金&三期待遇\n? 经济补偿金:按工作年限×月工资(N倍),一分不能少!\n? 三期待遇:\n孕期至哺乳期的工资/生活费(部分地区要求到三期结束)\n产检假、产假、哺乳假全额工资\n生育津贴+医疗费报销(社保不断缴才有!)\n? 社保缴纳:必须缴到合同终止当月,否则影响生育险!\n-\n⚠ 公司避雷指南\n这些操作=违法终止!员工可仲裁索赔!\n1⃣ 未付经济补偿金\n2⃣ 工资/社保/三期待遇没结清\n3⃣ 没提前通知或付代通知金\n4⃣ 假借“解散”逃避责任(需合法解散证明!)\n-\n? 打工人自救贴士\n公司解散时,要求书面通知并确认补偿明细!\n社保断缴?立刻维权!生育津贴不能丢!\n#劳动关系 #孕产知识 #经济补偿金 #劳动合同法 #孕妇 #每日一个法律小知识 #职场干货 #不懂就问有问必答 #怀孕那些事


