

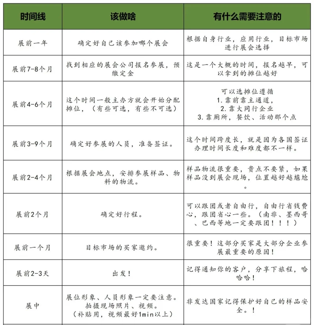
宝子们,作为国际展会招商人,今天给大家分享一份超实用的参展时间规划表!无论是新手参展商还是老手,都能从中受益。
?展前一年:提前规划,选对展会是成功的第一步。根据自身行业精准定位目标展会。
?展前7-8个月:尽早报名锁定好摊位,机会留给有准备的人。
?展前4-6个月:关注摊位分配,争取有利位置。
?展前3-9个月:安排参展人员,准备签证,各国签证时间不同要提前准备。
?展前2-4个月:搞定样品物流,别让辛苦准备的样品掉链子。
✈展前2个月:确定行程,自由行或跟团按需选择。
?展前1个月:邀约目标买家,这可是展会的重头戏。
展会前后还有超多细节要注意,都在图里啦!有任何参展疑问,或者想了解更多展会信息,欢迎随时戳我~
#国际展会 #参展攻略 #报税 #外贸 #外贸经验


