手机版
二维码
购物车
(
0
)
供应
求购
公司
团购
展会
资讯
招商
品牌
人才
知道
专题
图库
视频
下载
商圈
推广
热搜:
采购方式
滤芯
甲带
气动隔膜泵
减速机
减速机型号
带式称重给煤机
履带
无级变速机
链式给煤机
首页
供应
求购
公司
团购
展会
资讯
招商
品牌
人才
知道
专题
图库
视频
下载
商圈
首页
>
资讯
>
展会资讯
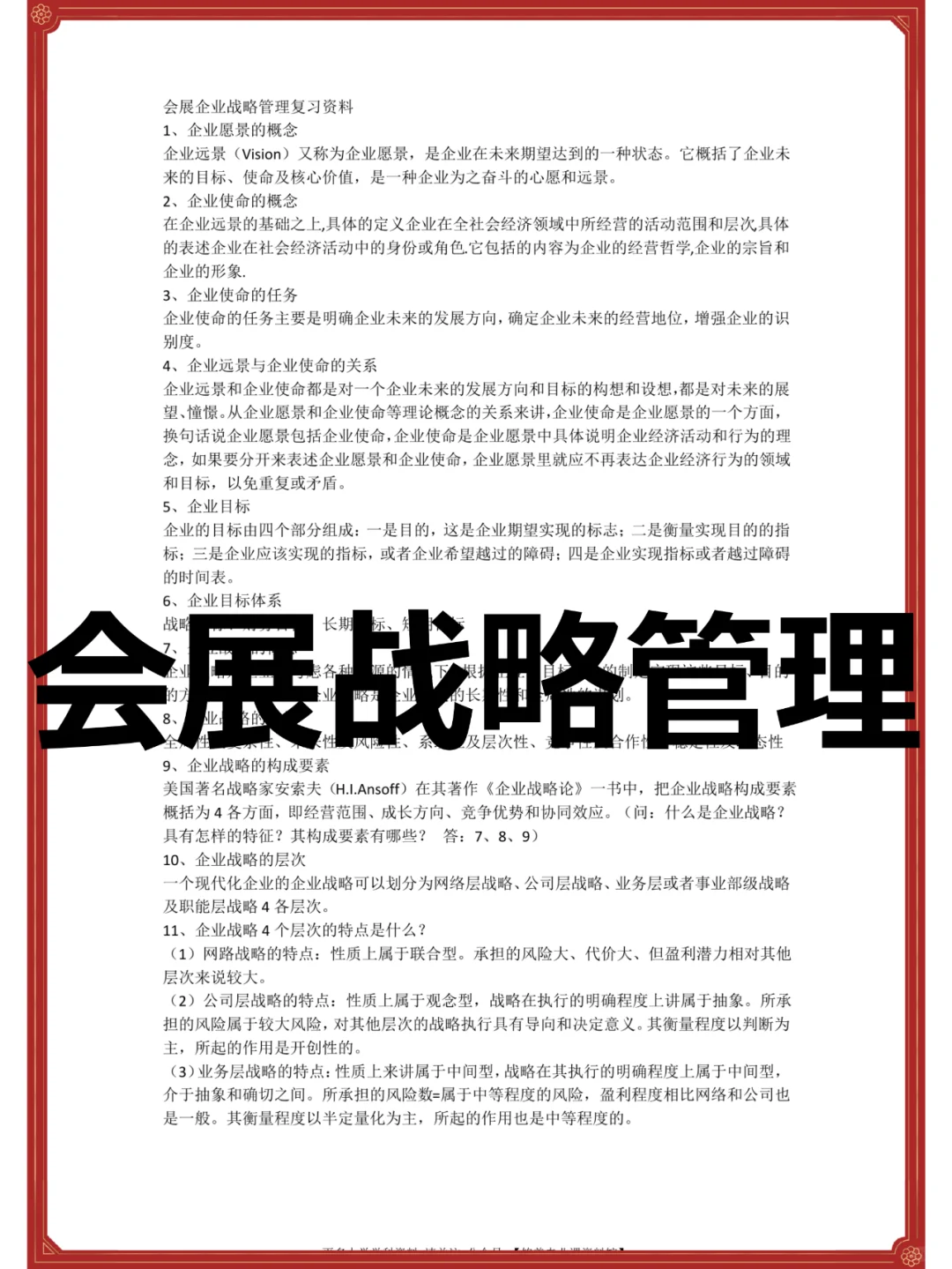
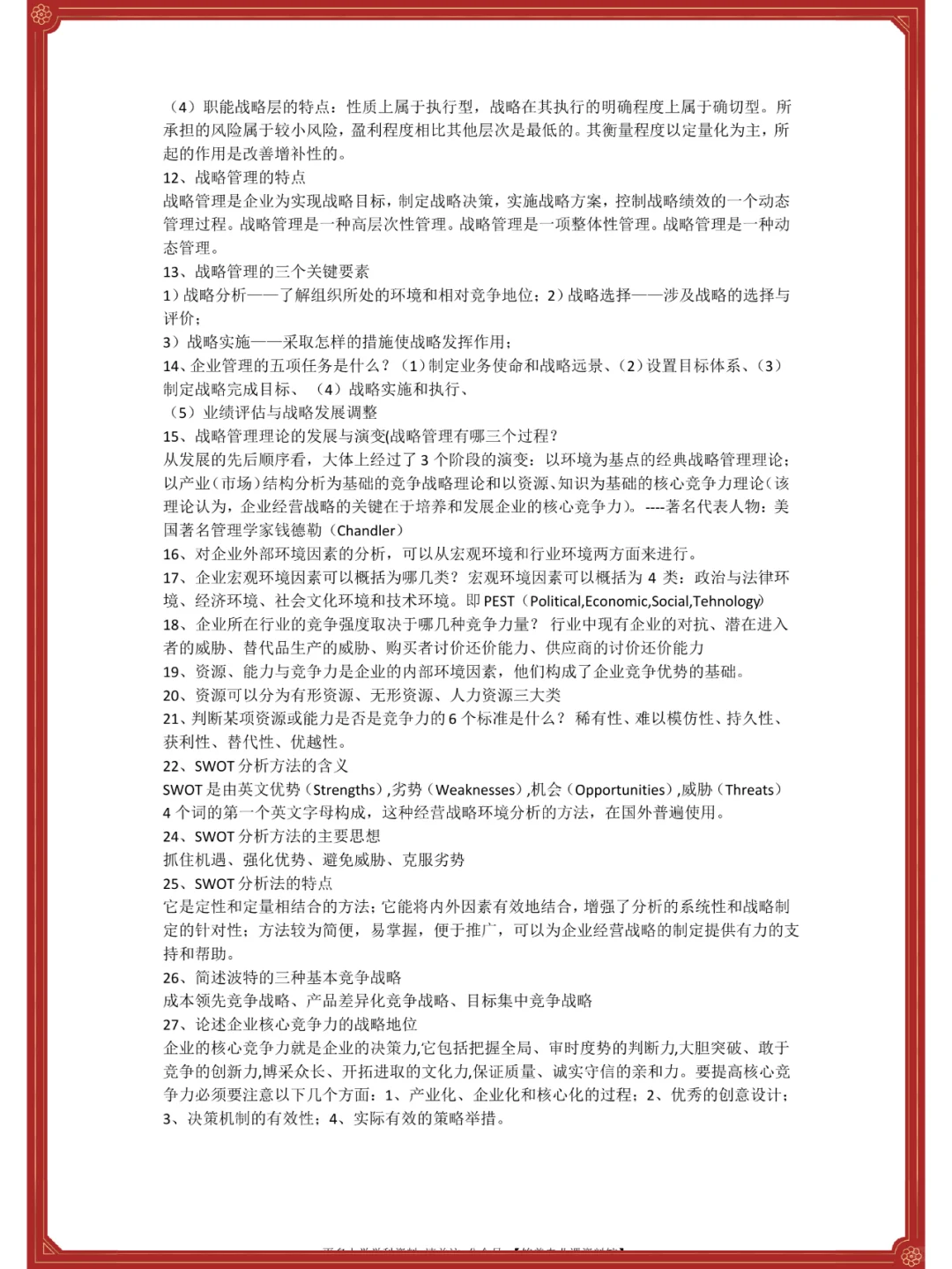
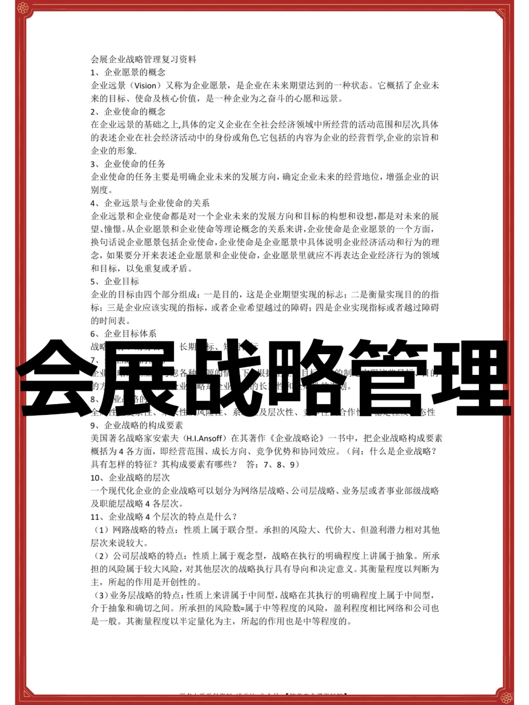
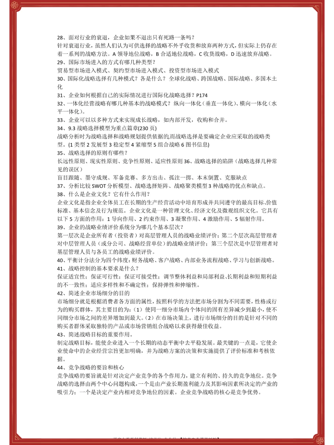
?会展战略管理?复习提纲、题库、笔记
日期:2024-12-19 09:22:24 来源:网络整理 作者:本站编辑 浏览:
3
评论:0
?会展战略管理?复习提纲、题库、笔记
#会展企业战略管理
打赏
更多
>
同类资讯
• 招商会创始人演讲内容六大黄金
• 今天刚结束的活动
• 京东慧采额外支付优化费?
• 2025私域年度大会,定档12月4-5日,
• 淘宝闪购招商会诈骗,遇到的请
• 展会预告
• 拼多多有天眼,很神奇,会掐指
• 北京年度会议策划‖大型会议设
• 2025第32届河北(石家庄)国际医疗器
• 厦门 | 一个创业者该有的交流会?
0
条
相关评论
推荐图文
推荐资讯
点击排行
125
1
被CCBEC的规模惊到!跨境人的宝藏展会?
112
2
无人机展会一站式资料
111
3
2025第138届广交会(第一期)展区平面图
107
4
美睫人年度狂欢!青岛平度这场展会直接封神
97
5
2025年山西(太原)能源产业博览会我们来咯
97
6
倒计时5天!北京珠宝展源头价开抢,放心冲
91
7
重新睡。
89
8
美院毕业展
87
9
一天一条产业链:半导体产业链
网站首页
|
关于我们
|
联系方式
|
使用协议
|
版权隐私
|
网站地图
|
排名推广
|
广告服务
|
积分换礼
|
网站留言
|
RSS订阅
|
违规举报
|
皖ICP备20008326号-18
(c)2008-2022 免费发布网 All Rights Reserved