
招标投标市场是全国统一大市场和高标准市场体系的重要组成部分,对提高资源配置效率效益、持续优化营商环境具有重要作用。国有企业作为国家的重要经济力量,招投标业务贯穿国有企业日常经营的全过程,也是国企违规和员工履职风险高发的领域之一。国有企业招投标活动尤其是招标采购活动受到相关监管机构的严格监管。招标采购合规是国有企业满足监管要求的基础,同时对于风险控制、保障供应链稳定性、提升竞争力、促进可持续发展以及增强员工合规意识等方面都具有重要意义。
5月8日,国务院办公厅发布《关于创新完善体制机制推动招标投标市场规范健康发展的意见》(国办发〔2024〕21号,以下简称《意见》),为未来招投标的发展方向奠基定调。《意见》发布的同时,5月8日晚十点司法部公众号公布全国人大常委会2024年度立法工作计划,其中《招标投标法》赫然在列,意味着,招投标大改即将来临。国有企业应高度重视招标采购合规工作,建立健全的合规体系和流程,确保相关业务的合法、合规和高效。
一、《意见》的制定思路和主要内容
《意见》旨在明确未来一个时期招投标改革创新的总体要求和具体举措,致力于创新完善体制机制,推动招标投标市场规范健康发展。《意见》在总体要求中明确坚持以习近平新时代中国特色社会主义思想为指导,深入贯彻党的二十大精神,完整、准确、全面贯彻新发展理念,加快构建新发展格局,着力推动高质量发展,坚持有效市场和有为政府更好结合,聚焦发挥招标投标竞争择优作用,改革创新招标投标制度设计,纵深推进数字化转型升级,加快实现全流程全链条监管,坚持全国一盘棋,坚决打破条块分割、行业壁垒,推动形成高效规范、公平竞争、充分开放的招标投标市场,促进商品要素资源在更大范围内畅通流动,为建设高标准市场体系、构建高水平社会主义市场经济体制提供坚强支撑。
《意见》共计九个章节二十条,提出了坚持问题导向、标本兼治,坚持系统观念、协同联动,坚持分类施策、精准发力,坚持创新引领、赋能增效等四项总体要求,并强调了要进一步完善招投标制度体系、不断夯实招标人主体责任、完善评标定标机制、推进数字化智能化转型升级等要点。具体包括7个方面政策举措。
一是完善招标投标制度体系。优化制度规则设计,强化法规政策协同衔接。
二是落实招标人主体责任。强化招标人主体地位,健全招标代理机构服务机制,推进招标采购机制创新。
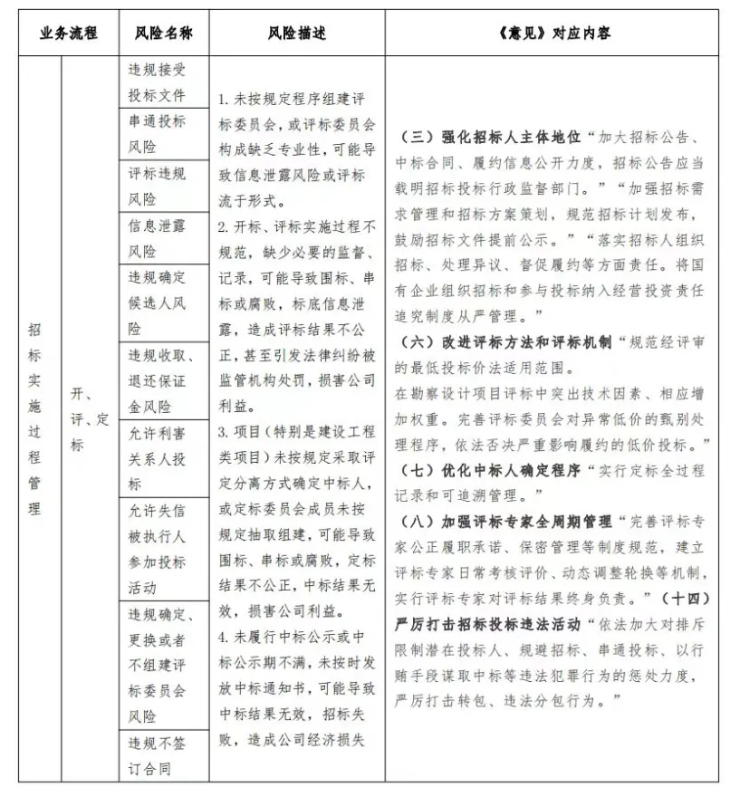
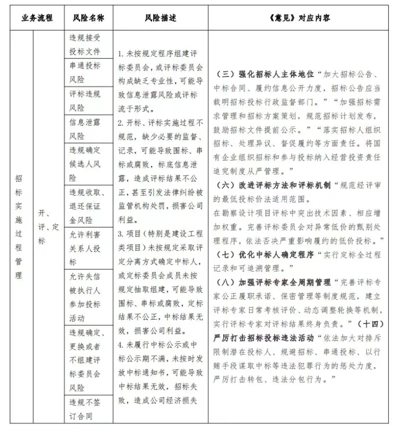
三是完善评标定标机制。改进评标方法和评标机制,优化中标人确定程序,加强评标专家全周期管理。
四是推进数字化智能化转型升级。加快推广数智技术应用,优化电子招标投标平台体系。
五是加强协同高效监督管理。压实行政监督部门责任,强化多层次立体化监管,加快推进智慧监管。
六是营造规范有序市场环境。严厉打击招标投标违法活动,持续清理妨碍全国统一大市场建设和公平竞争的规定、做法。
七是提升招标投标政策效能。健全支持创新的激励机制,优化绿色招标采购推广应用机制,完善支持中小企业参与的政策体系。关于举办“《关于创新完善体制机制推动招标投标市场规范健康发展的意见》宣贯暨招投标业务诊断与改进措施及风险防范”专题研讨班
二、从《意见》角度探析国有企业如何加强招标采购活动合规管理
1、及时外规内化
对于国有企业的招标采购活动而言,除了要遵守《中华人民共和国民法典》《中华人民共和国招标投标法》《中华人民共和国招标投标法实施条例》《中华人民共和国建筑法》等一般规范招投标活动的法律法规外,也可以参照《中华人民共和国政府采购法》,并应当关注针对国有企业招标投标活动的特殊规定,特殊规定包括法律、行政法规、部门规章、地方性法规等外部规定。例如《工程建设项目施工招标投标办法》(国家发展和改革委员会、工业和信息化部、财政部、住房和城乡建设部、交通运输部、铁道部、水利部、国家广播电影电视总局、民用航空局令第23号)、《必须招标的基础设施和公用事业项目范围规定》(发改法规〔2018〕843号)、《必须招标的工程项目规定》(国家发展和改革委员会令第16号)、《关于进一步做好〈必须招标的工程项目规定〉和〈必须招标的基础设施和公用事业项目范围规定〉实施工作的通知》(发改办法规〔2020〕770号)、《关于严格执行招标投标法规制度进一步规范招标投标主体行为的若干意见》(发改法规〔2022〕1117号)等相关规范招投标行为的配套规章和文件。
去年至今年,国家发布多份招投标文件,招投标成为热门话题,也进一步体现了国有企业招投标活动的合规要求的动态变化。《意见》是国有企业招标采购活动开展须遵循的合规义务来源,本次《意见》的出台,进一步呼应了相关要求和导向。例如:2023年11月,国家发改委发布《关于规范招标投标领域信用评价应用的通知》(发改办财金〔2023〕860号),明确不得以信用评价、信用评分等方式变相设立招标投标交易壁垒;立即对本地区信用评价、信用评分以及信用监管有关制度规定进行全面排查。《意见》第一条规定“建立招标投标领域统一分级分类的信用评价指标体系,规范招标投标信用评价应用。”
2024年4月,国家发展改革委、住房城乡建设部等8部门联合印发首部针对具体领域和行业性公平竞争审查的规章——《招标投标领域公平竞争审查规则》(国家发展改革委令第16号),对招标投标领域的公平竞争审查标准、机制和监管等进行了细化与加强,包括禁止政策制定机关以不合理条件限制招标自主权、对经营主体提出地域性要求、在招标文件中设置排他性条款、采用不一致的信用评价标准和监管措施。《意见》第二条规定强化法规政策协同衔接。落实招标投标领域公平竞争审查规则,健全招标投标交易壁垒投诉、处理、回应机制,及时清理违反公平竞争的规定和做法。各级政府及其部门制定涉及招标投标的法规政策,要严格落实公开征求意见、合法性审核、公平竞争审查等要求,不得干涉招标人、投标人自主权,禁止在区域、行业、所有制形式等方面违法设置限制条件。第十五条规定持续清理妨碍全国统一大市场建设和公平竞争的规定、做法。
此外,《意见》从落实招标人主体责任,强化招标人主体地位,完善评标定标机制等方面给国有企业招标采购活动提出了新的要求。合理的制度和程序既是企业合规体系的核心,也是企业所有员工履行职责的基本要求。通过制定合理、有层级的制度体系,可以使企业合规更具规范性与实操性。具体可以从企业行为准则、数据合规管理制度、实施细则或业务操作指引等方面着手。相关要求均作为国有企业招标投标活动的合规义务,应当通过合规管理运行机制外规内化为相关制度和规范。
2、动态风险识别
风险识别与评估是搭建合规管理体系的关键环节,风险识别评估的准确性直接关系到合规管理体系的适用性、充分性和有效性。因此,国有企业一定要重视并配备足够的资源来开展风险识别与评估工作,国有企业招标采购活动中作为整个招标投标活动的发起方,其能否履行主体责任,直接影响招标投标竞争择优作用的发挥。而相关的合规风险贯穿于立项和实施全过程,具体可拆解为立项审查、招标文件编制、发布、答疑澄清、开、评、定标等环节。目前,招标投标领域存在的一些突出问题,其深层次原因之一就在于招标人主体责任缺位。为此,《意见》强调落实招标人主体责任,进一步彰显了国有企业在组织和参与招投标活动中将受到更为严格和更有深度的监管。
基于此,需要结合《意见》内容识别招标采购活动的合规风险,具体而言,《意见》指出要加大招标公告、中标合同、履约信息公开力度,招标公告应当载明招标投标行政监督部门。另一方面,强调要落实招标人组织招标、处理异议、督促履约等方面责任,并将国有企业组织招标和参与投标纳入经营投资责任追究制度从严管理。


注:《意见》作为指导性政策文件,明确将按照统分结合、分级分类的思路完善招标投标制度、规则、标准,统筹短期和中长期政策举措,提升招标投标市场治理精准性有效性,这也预示着招标投标领域相关法律法规等修订完善的动向。结合业务流程识别合规风险,能够洞察该领域的关注焦点以及未来趋势走向。通过准确把握关键信息,在国有企业合规管理中识别、分析、防范合规风险。
3. 强化责任追究
《意见》第十四条指出严厉打击招标投标违法活动。建立健全招标投标行政执法标准规范,完善行政处罚裁量权基准。依法加大对排斥限制潜在投标人、规避招标、串通投标、以行贿手段谋取中标等违法犯罪行为的惩处力度,严厉打击转包、违法分包行为。适时组织开展跨部门联合执法,集中整治工程建设领域突出问题。推动修订相关刑事法律,依法严肃惩治招标投标犯罪活动。发挥调解、仲裁、诉讼等争议解决机制作用,支持经营主体依据民事合同维护自身合法权益,推动招标投标纠纷多元化解。完善招标投标投诉处理机制,遏制恶意投诉行为。
对于国有企业而言,合规体系建设中责任追究是重要环节之一。一方面,企业若违反法律规定的招标的后果包括行政监管、经济处罚、暂停项目执行或资金拨付、人员处分,即《招标投标法》第49条:违反本法规定,必须进行招标的项目而不招标的,将必须进行招标的项目化整为零或者以其他任何方式规避招标的,责令限期改正,可以处项目合同金额千分之五以上千分之十以下的罚款;对全部或者部分使用国有资金的项目,可以暂停项目执行或者暂停资金拨付;对单位直接负责的主管人员和其他直接责任人员依法给予处分。
另一方面,对于国有企业而言,《关于建立国有企业违规经营投资责任追究制度的意见》《关于做好中央企业违规经营投资责任追究工作体系建设有关事项的通知》《国资委办公厅关于做好2020年中央企业违规经营投资责任追究工作体系建设有关事项的通知》等一系列规范性文件构成了违规经营投资责任追究制度体系,其中《中央企业违规经营投资责任追究实施办法(试行)》(以下简称《办法》)将责任追究工作体系具体展开,《办法》规定了包括集团管控、风险管理、购销管理、工程承包建设、资金管理、固定资产投资等11个方面72种责任追究情形。涉及招投标活动的主要包括第九条购销管理方面的责任追究情形:(五)未按规定进行招标或未执行招标结果。 第十条 工程承包建设方面的责任追究情形:(二)未按规定履行决策和审批程序,或未经授权和超越授权投标。(六)工程以及与工程建设有关的货物、服务未按规定招标或规避招标。第十三条 固定资产投资方面的责任追究情形:(四)购建项目未按规定招标,干预、规避或操纵招标。
《意见》强调落实招标人组织招标、处理异议、督促履约等方面责任。将国有企业组织招标和参与投标纳入经营投资责任追究制度从严管理。结合作为部门规章的《中央企业合规管理办法》的相关规定,对于国有企业而言,完善违规行为追责问责机制,明确责任范围,细化问责标准,针对问题和线索及时开展调查,按照有关规定严肃追究违规人员责任是国有企业招投标合规管理工作的应有之义。
4.落实合规保障
实践中,我们发现不少企业存在重业务、轻合规的意识和倾向,主要运行机制也未能充分保障管理层利益与企业长期利益的一致。企业一线业务人员的法律合规意识往往也不高,对于商业活动中的红线行为也缺乏相应的认知,很容易做出不合规行为,从而导致企业陷入巨大的合规风险中。
《意见》在落实招标人主体责任章节,提出健全招标代理机构服务机制。加快推进招标采购专业人员能力评价工作,研究完善招标采购相关人才培养机制。从合规管理三道防线设置角度而言,企业也应当加强第一道防线的力量,坚持“管业务必须管合规”,将合规义务和合规要求融入招标表业务的全环节、全链条,形成跨部门的合规管理合力,提升业务人员履职意识、抓手和能力。
《意见》指出加快推广数智技术应用。推动招标投标与大数据、云计算、人工智能、区块链等新技术融合发展。制定实施全国统一的电子招标投标技术标准和数据规范,依法必须进行招标的项目推广全流程电子化交易。加快推进全国招标投标交易主体信息互联互通,实现经营主体登记、资格、业绩、信用等信息互认共享。加快实现招标投标领域数字证书全国互认,支持电子营业执照推广应用。推动固定资产投资项目代码与招标投标交易编码关联应用。全面推广以电子保函(保险)等方式缴纳投标保证金、履约保证金、工程质量保证金。随着数字经济时代的到来,国家强调要多措并举,推进数字化转型工作落地。国企应为合规管理数据系统的建设,创造更有利的条件,尽可能将多种信息化技术,应用于合规风险管理体系的建设、实施和评估之中。
三、《意见》对于国有企业招标采购活动的其他影响
此外,该《意见》还进一步强调了一些招投标领域的重要事项。
《意见》明确,推进招标采购机制创新。支持企业集中组织实施招标采购。加强招标采购与非招标采购的衔接,支持科技创新、应急抢险、以工代赈、村庄建设、造林种草等领域项目采用灵活方式发包。
《意见》指出完善支持中小企业参与的政策体系,优化工程建设招标投标领域支持中小企业发展政策举措,通过预留份额、完善评标标准、提高首付款比例等方式,加大对中小企业参与招标投标的支持力度。探索将支持中小企业参与招标投标情况列为国有企业履行社会责任考核内容。
此外,包括规范经评审的最低投标价法适用范围,一般适用于具有通用技术、性能标准或者招标人对技术、性能没有特殊要求的招标项目。在勘察设计项目评标中突出技术因素、相应增加权重。完善评标委员会对异常低价的甄别处理程序,依法否决严重影响履约的低价投标。业内专家表示,上述规定旨在落实招标人的主体责任。对于有特殊要求的招标项目,定标将不再简单依据最低投标价。意见引导招标人发挥更大的能动性进行分析、甄别、决策,以提升定标的质量效率。

来源:招标采购信息报,若有侵权请联系删除


