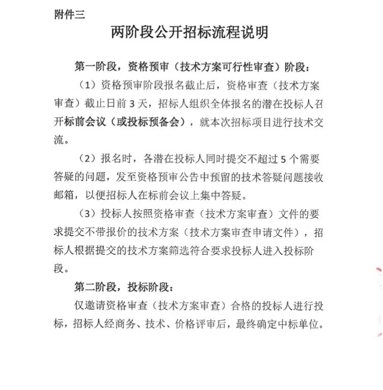
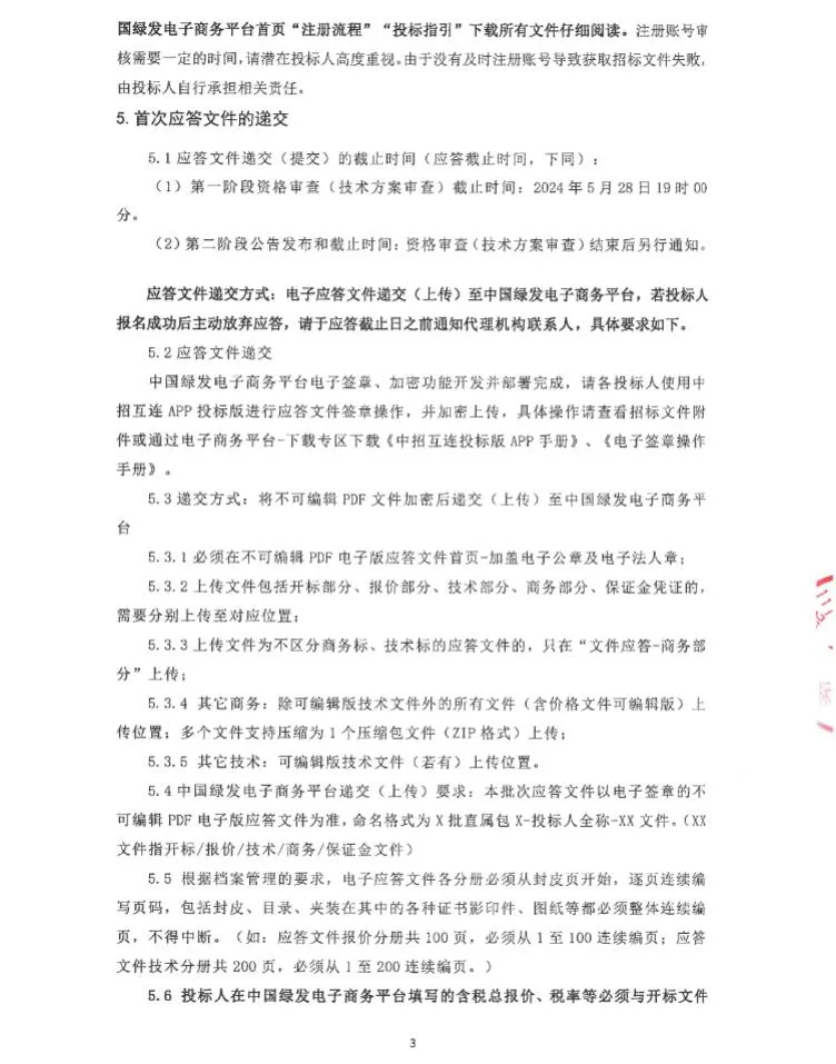
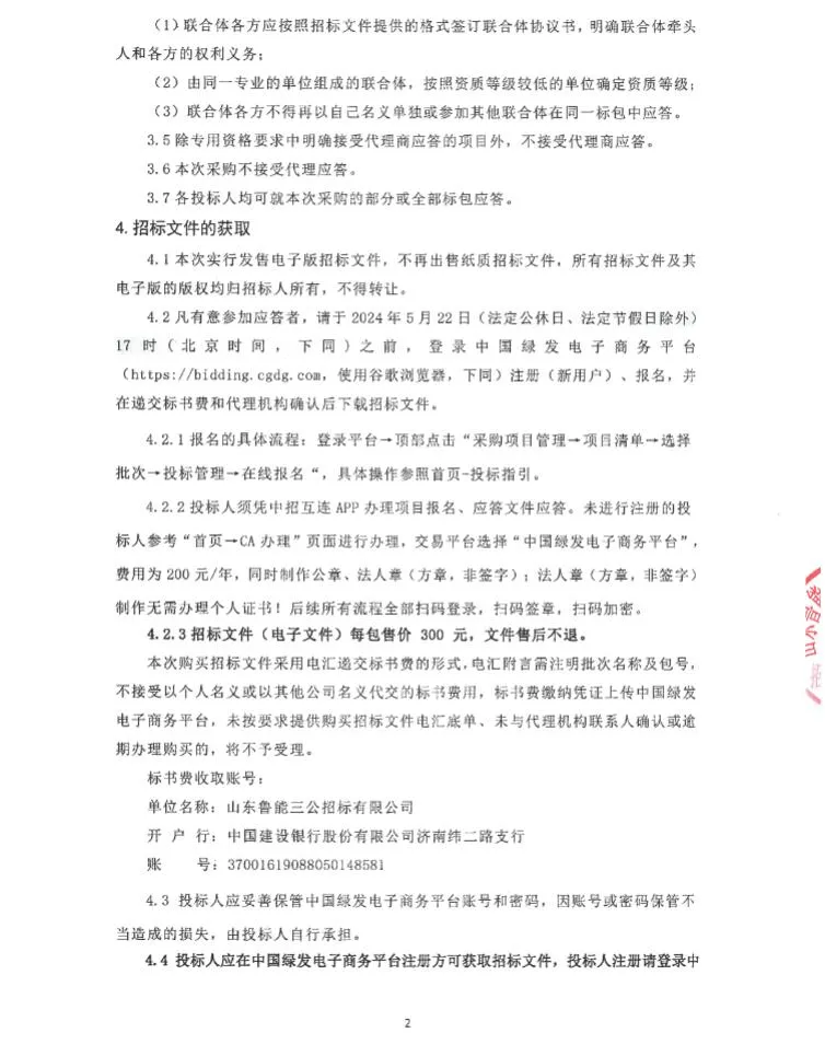
手机版
二维码
购物车
(
0
)
供应
求购
公司
团购
展会
资讯
招商
品牌
人才
知道
专题
图库
视频
下载
商圈
推广
热搜:
采购方式
滤芯
甲带
气动隔膜泵
减速机
减速机型号
带式称重给煤机
履带
无级变速机
链式给煤机
首页
供应
求购
公司
团购
展会
资讯
招商
品牌
人才
知道
专题
图库
视频
下载
商圈
首页
>
资讯
>
招投标信息
2GW!中国绿发光伏逆变器委托生产资格招标!
日期:2024-05-19 20:21:03 来源:网络整理 作者:本站编辑 浏览:
34
评论:0
5月16日,中国绿发投资集团有限公司直属项目公司集中式光伏逆变器委托生产年度协议资格预审公告发布。
根据公告,此次总规模不少于2000MW。逆变器生产工作范围包括但不限于:定制化设计、外围研发、生产制造符合招标人自同步技术性能指标要求的逆变器产品,以及提供箱变(甲供)检验、逆变器与箱变集成、箱逆变一体机供货及相关服务,并贴招标人商标品牌(包括但不限于转让的先进技术、技术性能保证、设计质景保证、制造质量监督和保证、质量管理保证、产品检测和认证、交货期保证、配合现场测试和调试等)。
公告如下:
打赏
更多
>
同类资讯
• 招标投标21号文重磅来袭——21号
• 招标投标法实施条例释义(第二条)
• 4274W 江西省应急防灾项目无人机
• 位于城南!齐河这项工程发布招标
• 天外天招标丨天外天律师事务所20
• 我的课程我做主——中年级段PBL
• 【05月22-27日 厦门】“招标投标领
• 4274W 江西省应急防灾项目无人机
• 关于深入贯彻落实招标投标领域
• 滕州:正在招标!鲁班大道将提升改
0
条
相关评论
推荐图文
推荐资讯
点击排行
网站首页
|
关于我们
|
联系方式
|
使用协议
|
版权隐私
|
网站地图
|
排名推广
|
广告服务
|
积分换礼
|
网站留言
|
RSS订阅
|
违规举报
|
皖ICP备20008326号-18
(c)2008-2022 免费发布网 All Rights Reserved