前言
日本作为全球领先的发达国家之一,其稳定的市场投资环境、完善的社会福利体系、领先的科学技术水平吸引着众多海外投资者。在股神巴菲特投资日本五大商社、谷歌在日本投资1000亿日元用于建设数据中心、微软计划在AI和云领域对日投资29亿美元、台积电熊本工厂开业以及日元贬值等多重利好因素加持下,日本经济全面复苏,房地产市场、股票市场一路高歌,外国资本进入日本市场、设立公司的需求激增。
一
株式会社和合同会社的区别
日本公司法项下规定了多种公司形态,其中最主要的包括株式会社和合同会社两种,而株式会社的数量规模远超于合同会社。
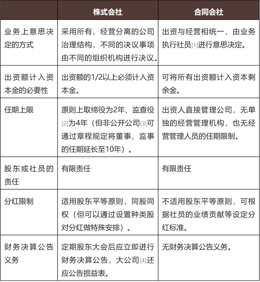
株式会社类似于股份公司,出资人通过出资取得株式会社股份,成为“股东”(日文:株主);
合同会社是日本参照美国的LLC(Limited Liability Company)而引入的制度,被称为日本版的LLC,出资人通过出资取得合同会社的股权,成为“社员”。
株式会社与合同会社的主要区别包括如下几点:

由于篇幅有限,本文之后部分仅围绕占绝对主流的株式会社类型进行说明。
二
新设日本公司的准备事项、流程

三
新设日本公司的周期、费用

四
如何为日本公司选址
五
日本公司资本金最低限额、缴纳要求
六
日本公司董事是否应有日本国籍、是否需要常驻日本
日本法律曾要求公司的代表董事中至少应有一人在日本有住所,但该要求已被废止。发起人、设立时董事均没有日本国籍、均不在日本居住的,也可以申请设立公司。
七
何为反社会势力核查?实际控制人的判断
随着2018年日本公证人法实施规则的修改,发起人在向公证人申请公司章程认证时,公证人将对日本公司实际控制人进行反社会势力核查,外国投资人作为发起人的也不例外。
进行反社会势力核查时,发起人应提供可以说明日本公司实际控制人信息的资料。实际控制人主要通过直接或间接持有的日本公司股份比例,是否存在通过出资、融资、交易等其他方式对日本公司进行控制等方式进行认定。该实际控制人的认定采取股权穿透原则,发起人一般需要披露完整的股权结构图,直至最上一层控制人为自然人或上市公司为止(有例外)。
八
日本是否有最低雇佣员工人数的法律要求
日本法律并不强制要求公司设立后的最低雇佣员工人数,如果设立初期公司规模小、没有雇佣员工的必要的,也可以不雇佣任何员工。但实务中,很多外国投资人为了更好地经营管理日本公司业务,需要取得日本长期在留资格(经营管理签证),而申请该签证应满足的条件之一为出资500万日元以上或雇佣2名以上长期员工(仅限于日本人、永住者等)。
九
日本公司的印章类型及法律效力
日本公司的印章包括代表章、方章和银行章。其中:
代表章(也称为“代表人章”、“实印”、“法人印”),是经法务局备案过的印章,一般用于重要合同及向政府机构提交的文件。对于公司,1名代表董事(指代表取缔役)持有1枚代表章。公司设有多名代表董事时,每位代表董事均可申请登记代表章。
方章是未经法务局备案的印章,旨在告知相对方文件是由该公司出具。一个公司可有多枚方章。方章除了用于报价单、收据和账单等频繁使用的公司对外文件外,还经常被用于重要的公司内部文件。
银行章是在银行开户时在银行备案的、和银行进行交易时所需使用的印章。
向下滑动阅览
作者:
卢潇,顾问,东京办公室;邮箱:luxiao@jp.kwm.com
须贝周平,律师,东京办公室;邮箱:shuhei.sugai@jp.kwm.com
特别声明:本篇文章的所有内容仅供参考和交流,不代表金杜律师事务所的法律意见以及对法律的解读。
(来源:金杜律师事务所)
更多资讯




