
行业主要上市公司:晨光文具(603899);齐心集团(002301);新华传媒(600825);广博股份(002103);创源股份(300703);天星股份(838984)等。
1、文具行业产业链上市公司汇总







2、文具行业上市公司业务布局对比

3、文具行业上市公司业务业绩对比

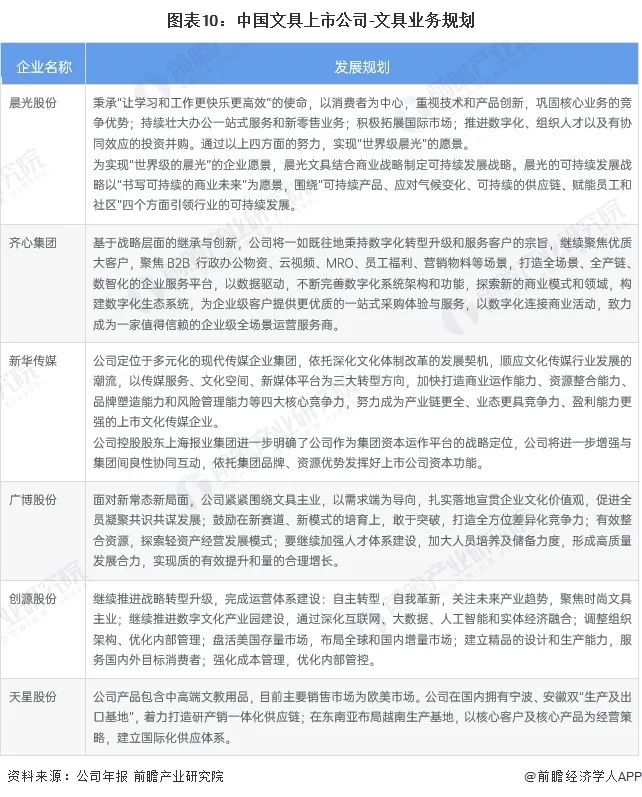
4、文具行业上市公司业务规划对比

![]() | ![]() | ![]() |
![]() | ![]() | ![]() |






原创声明:本文内容为前瞻产业研究院原创文章,未经授权,不得转载至公众号或其它第三方平台,侵权必究!如需转载请在相应文章底部留言或微信添加懂行帝(微信:qianzhanseo)授权。


前瞻产业研究院
SINCE 1998
FORWARD
股票代码:839599
前瞻产业研究院于1998年在北京清华园成立。26年来,前瞻作为国内唯一国际院士领衔的民营智库,坚持两翼一体的可持续发展战略,以“宏观研究+技术洞察+自研大数据”为可持续发展先行之翼,以“智库专家+平台资源"为落地性发展后固之翼,致力于为政府、企业、科研院所等单位提供一体化的产业发展咨询服务。
帮政府 解决规划与落地问题
产业研究
产业规划
产业招商
产业政策
空间规划
产业基金

帮企业 解决战略与市场问题
业务发展战略规划
市场竞调与定位
行研报告与评估
行业影响与证明
IPO上市辅导
单项冠军专业申报

更懂产业的科技型决策智库
FORWARD.

前瞻使命
让用户更懂行业
让决策更前瞻

国际院士领衔
560+研究员
6600+细分研究

以客户价值为导向
服务超22万+政企单位
完成1800+规划项目
欢迎各种咨询→

产业咨询
400-639-9936

研究咨询
400-068-7188
内容转载请联系:前瞻懂行帝
(微信号qianzhanseo)
更懂产业,驱动决策走在前列
FORWORD, FOR WORLD










