麦 哲 洞 察
M C K T U R E
2023年12月,国家发展改革委牵头会同相关部门共同修订形成《产业结构调整指导目录(2024 年本)》,自2024年2月1日起正式施行。指导目录的发布,有望引导更多社会资金流向相关领域,促进资源要素在行业上下游汇集,在总体保持此前目录连续性、稳定性的基础上,进一步强化了目录的指导性、可行性,使其不仅是政府项目管理以及制定实施财税、信贷、土地等政策的主要依据,也成为广大企业兴业投资与生产经营的重要参考,广大经营主体要善于洞察产业新趋势,积极把握产业发展规律,努力在全球价值链分工中赢得主动。
麦哲开通了产业及“十五五”规划交流群,欢迎各位读者扫描文末二维码,对接小编入群。
01
《目录(2024 年本)》主要内容
为深入贯彻党的二十大精神,落实中央财经委第一次会议部署,适应产业发展新形势新任务新要求,加快建设现代化产业体系,2023年12月,国家发展改革委牵头会同相关部门共同修订形成《产业结构调整指导目录(2024 年本)》(以下简称《目录(2024 年本)》),自2024年2月1日起正式施行。
《目录(2024 年本)》由鼓励、限制和淘汰三类目录组成,鼓励类、限制类和淘汰类之外的,且符合国家有关法律、法规和政策规定的属于允许类。
鼓励类主要是对经济社会发展有重要促进作用的技术、装备及产品;
限制类主要是工艺技术落后,不符合行业准入条件和有关规定,不利于安全生产,不利于实现碳达峰碳中和目标,需要督促改造和禁止新建的生产能力、工艺技术、装备及产品;
淘汰类主要是不符合有关法律法规规定,严重浪费资源、污染环境,安全生产隐患严重,阻碍实现碳达峰碳中和目标,需要淘汰的落后工艺技术、装备及产品。
02
《目录(2024 年本)》导向
一是推动制造业高端化、智能化、绿色化。持续增强制造业核心竞争力,推动质量提升和品牌建设,不断引领产业向中高端跃升。以智能制造为主攻方向推动产业技术变革和优化升级,加快推广应用智能制造新技术,推动制造业产业模式转变。鼓励绿色技术创新和绿色环保产业发展,推进重点领域节能降碳和绿色转型,坚决遏制高耗能、高排放、低水平项目盲目发展。
二是巩固优势产业领先地位。加快传统产业改造提升,提高先进产能比例,有效扩大优质供给。依法依规化解过剩产能、淘汰落后产能。大力发展壮大战略性新兴产业,加快发展数字经济,前瞻布局未来产业,构建产业发展新引擎。扎实推进农业现代化,巩固和提高粮食、重要农产品生产能力,强化农业科技和装备支撑。加快发展物联网,建设高效顺畅的流通体系。优化基础设施布局、结构、功能和系统集成,构建现代化基础设施体系。
三是在关系安全发展的领域加快补齐短板。加快实现高水平科技自立自强,以国家战略需求为导向,积聚力量进行原创性引领性科技攻关,坚决打赢关键核心技术攻坚战。加快推进产业基础再造和重大技术装备攻关,提升战略性资源供应保障能力。加强重点领域安全能力建设,增强产业体系抗冲击能力,确保粮食、能源资源、重要产业链供应链安全,守住不发生系统性风险底线。
四是构建优质高效的服务业新体系。推动现代服务业同先进制造业、现代农业深度融合,培育新业态新模式新路径。推动生产性服务业向专业化和价值链高端延伸,加快发展研发设计、现代物流、法律服务等服务业,加快推进服务业数字化。推动生活性服务业向高品质和多样化升级,加快发展健康、养老、托育、文化、旅游、体育、家政等服务业,加强公益性、基础性服务业供给。推进服务业标准化、品牌化建设。
03
《目录(2024 年本)》解读行业发展趋势
与上一本指导目录相比,调整后的鼓励类目录新增了“智能制造”“农业机械装备”“数控机床”“网络安全”等行业大类,以及相关领域中有利于产业优化升级的条目,限制类目录主要对高耗能、高排放、资源依赖性较强的行业进行约束,淘汰类目录主要针对落后生产工艺装备及产品等。
从目录分类看,只要是符合绿色低碳智能等高质量发展方向的制造业领域,有利于促进形成强大国内大市场的领域,有助于满足人民对美好生活需要的服务业短板领域等,均为受到鼓励且发展潜力较大的行业产业,这也意味着更多的发展机会与市场空间。
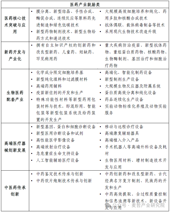
以医药产业为例:

表:医药产业鼓励类

图:医药产业限制类

图:医药产业限制类
从市场角度来看(医疗器械),2023年度我国医疗器械投融资情况显示,融资事件最多的领域是手术机器人,融资数额最大的领域是心血管耗材。综合来看,医学影像、高值耗材、介入类器械、手术机器人等赛道吸金能力排名靠前,对应《目录(2024 年本)》中医药行业鼓励类“高端医疗器械创新发展”中内容。

图:2023年度中国医疗器械企业融资金额TOP20
04
麦哲视野
指导目录的发布,有望引导更多社会资金流向相关领域,促进资源要素在行业上下游汇集。新的指导目录明确了鼓励、限制和淘汰的产业和行业,在总体保持此前目录连续性、稳定性的基础上,进一步强化了目录的指导性、可行性,使其不仅是政府项目管理以及制定实施财税、信贷、土地等政策的主要依据,也成为广大企业兴业投资与生产经营的重要参考。
未来企业的竞争,不仅仅只是技术或资本的竞争,更多的是对产业链供应链控制能力上的竞争。也就是说,企业与企业的竞争,已不局限于单一的产品与产品之间的竞争,本质上将是其所在产业集群与另外一个产业集群之间的竞争。透过指导目录的变化,广大经营主体要善于洞察产业新趋势,积极把握产业发展规律,努力在全球价值链分工中赢得主动。
麦哲开通了产业及“十五五”规划交流群,欢迎各位读者扫描文末二维码,对接小编入群。
作者:吴越 编辑:吴越

—————— 精选文章推荐 ——————
☞ “十五五”规划基本思路:郑栅洁表示要把发展新质生产力作为研究重点
☞ 一文读懂:两会盛启,除人工智能、乡村振兴,产业政策还在关注哪些方面?
—————— 查看往期内容 ——————


麦哲中国为国内各级政府、管委会、平台公司、产业地产投资者等客户提供政府产业培训考察、产业调查研究、产业规划、区域战略咨询、产业新城战略定位、产业园发展战略规划、区域开发模式和开发策略、产业招商、产业运营、产业基金等业务。在多年的专业服务实践中,和中国社科院、复旦大学、中欧国际工商学院等知名高校和研究机构有长期战略合作,拥有丰富的知识案例库、互联网产业平台、产业企业及运营数据库、产业研究院等,致力于为客户提供最有价值的产业全程服务。


