
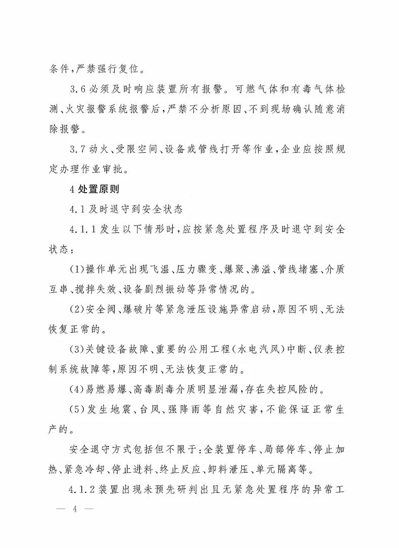
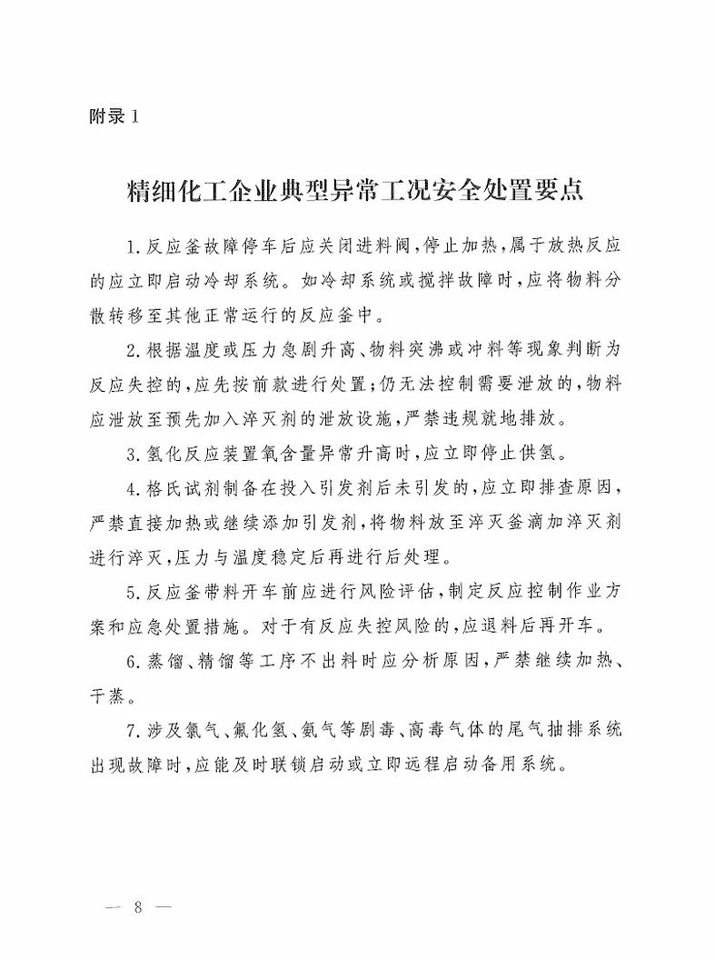
为进一步规范和加强化工企业生产过程异常工况安全风险管控,应急管理部近日印发了《化工企业生产过程异常工况安全处置准则(试行)》。应急管理部要求有关企业认真对照《处置准则》,建立健全异常工况处置制度,规范异常工况处置程序,提高生产过程异常工况安全处置能力。
化工企业生产过程异常工况安全处置准则(试行)










全文请登录iTrack系统或移动App查看
*免责声明:本公众号所载内容仅供参考,读者不应单纯接受公众号信息而取代自身独立判断,应自主做出决策并自行承担风险。本公众号不对任何因使用本号所载内容所引致的损失承担任何责任。
喜欢记得“分享、点赞、在看”三连哦!
往期推荐
EFC环一 | 专注可持续发展的全球化科技服务公司
核心业务 | ESG与法规合规 安全与应急管理 环境与可持续发展
ESG与法规合规 | iTrack法规数据库、法规合规检查表与在线评估系统、ESG与合规审核专项服务等。


Android下载
iOS下载


长按下载iTrack移动App

点击「阅读原文」进入iTrack法规系统。
分享
点赞
在看


