手机版
二维码
购物车
(
0
)
供应
求购
公司
团购
展会
资讯
招商
品牌
人才
知道
专题
图库
视频
下载
商圈
推广
热搜:
采购方式
甲带
滤芯
气动隔膜泵
带式称重给煤机
减速机型号
减速机
链式给煤机
履带
无级变速机
首页
供应
求购
公司
团购
展会
资讯
招商
品牌
人才
知道
专题
图库
视频
下载
商圈
首页
>
资讯
>
社会热点
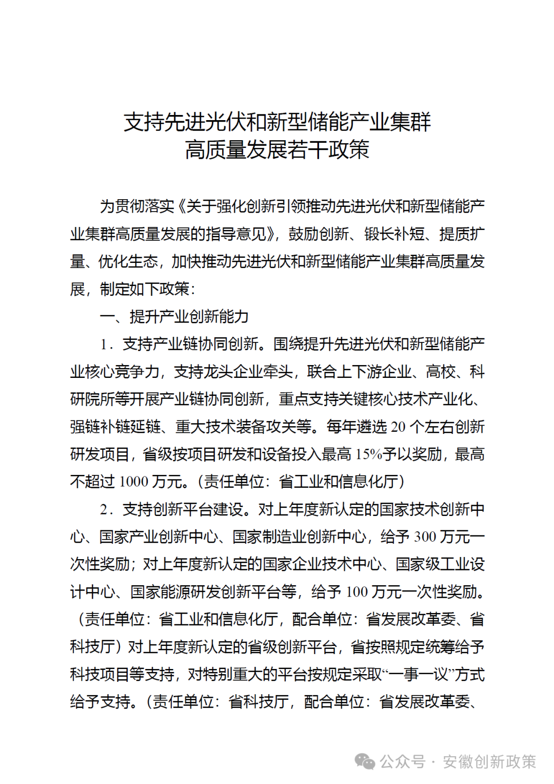
安徽省支持先进光伏和新型储能产业集群高质量发展若干政策印发
日期:2024-04-21 22:07:09 来源:网络整理 作者:本站编辑
评论:0
近日,安徽省工业和信息化厅等五部门联合印发全省首个光储产业专项支持政策——《支持先进光伏和新型储能产业集群高质量发展若干政策》,综合运用政策资金、产业基金、资源要素等多种手段,“真金白银”助力全省光储产业高质量发展。
支持先进光伏和新型储能产业集群高质量发展若干政策
打赏
更多
>
同类资讯
• 2025年中国夜间经济发展总结-深度
0
条
相关评论
推荐图文
推荐资讯
点击排行
0
1
2026市场研究行业发展趋势
0
2
成都2026年政府工作报告出炉:低空经济再提速
0
3
|申城榜样|《物理AI白皮书》-诠释AI+产业界、投资界和科研-开放下载!
0
4
宠物虹膜识别产业白皮书
0
5
2025年中国益生菌市场白皮书
0
6
CATTI白皮书2026(热点素材跟练156)
0
7
2025年中国B2B市场营销现况白皮书
0
8
《北京市西城区人民法院涉重疾险纠纷审判白皮书》之当"暴发性1型糖尿病"遭遇保险条款的"三重门":一份判决如何撕开重疾险的隐形枷锁
0
9
东方药师|微生物中药发酵技术应用品牌战略白皮书——从养生到自救:以微生物生物转化,重构药食同源临界身心干预新范式
网站首页
|
关于我们
|
联系方式
|
使用协议
|
版权隐私
|
网站地图
|
排名推广
|
广告服务
|
积分换礼
|
网站留言
|
RSS订阅
|
违规举报
|
皖ICP备20008326号-18
(c)2008-2022 免费发布网 All Rights Reserved