

4月19日,国家能源局在京召开《供电营业规则》(以下简称《规则》)宣贯落实暨“获得电力”服务水平提升工作会议。国家能源局党组成员、副局长宋宏坤出席会议并讲话。

《供电营业规则》
《供电营业规则》已经2024年2月5日第9次委务会议审议通过,现予公布,自2024年6月1日起实行,具体文件内容如下:








































《供电营业规则》是《电力法》《电力供应与使用条例》最重要的配套规章,作为指导全国供电营业工作的基本法规,自1996年颁布实施以来,为供用电市场健康、有序、繁荣发展做出了重要贡献。
END
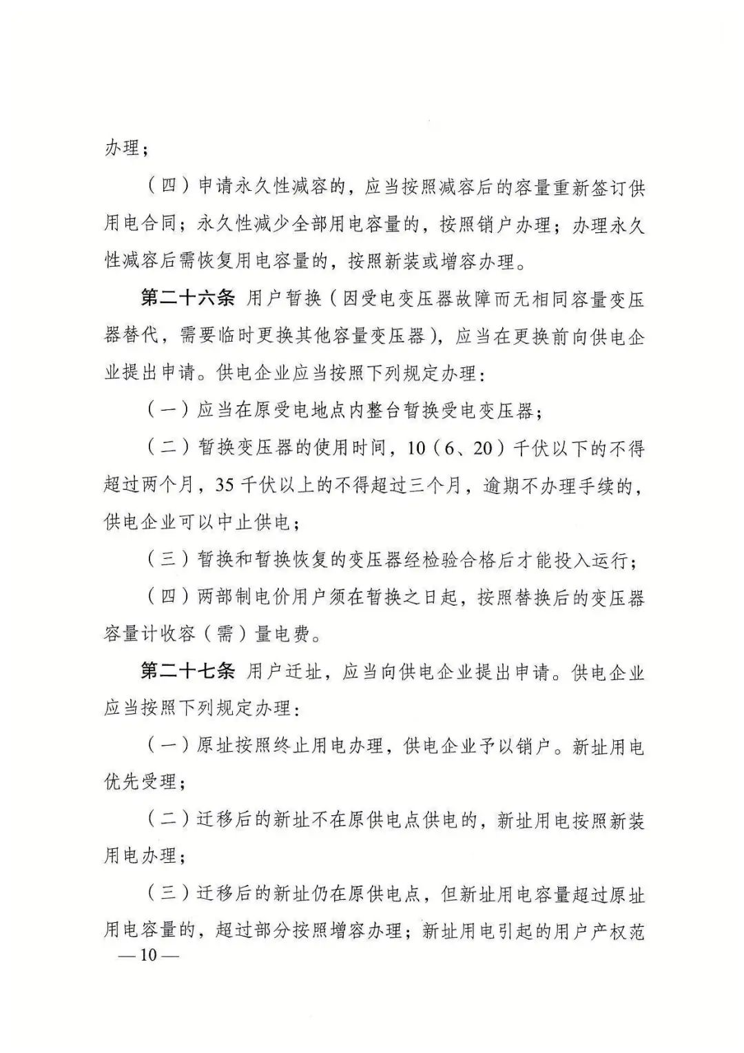
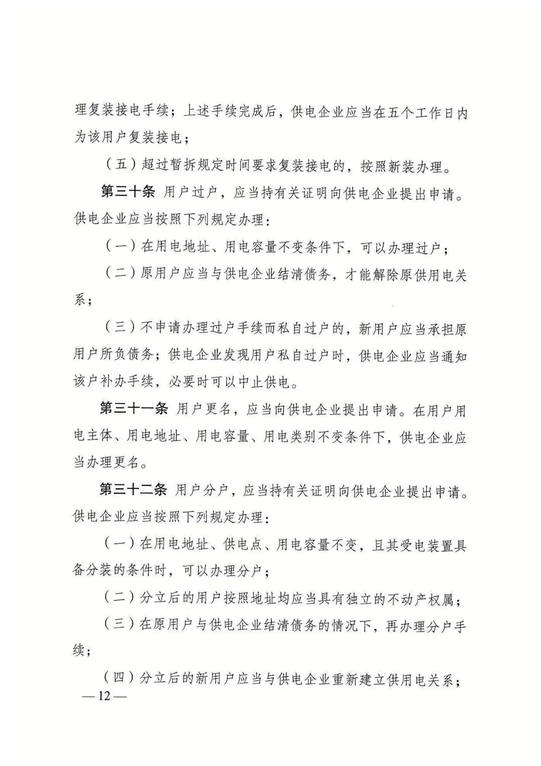
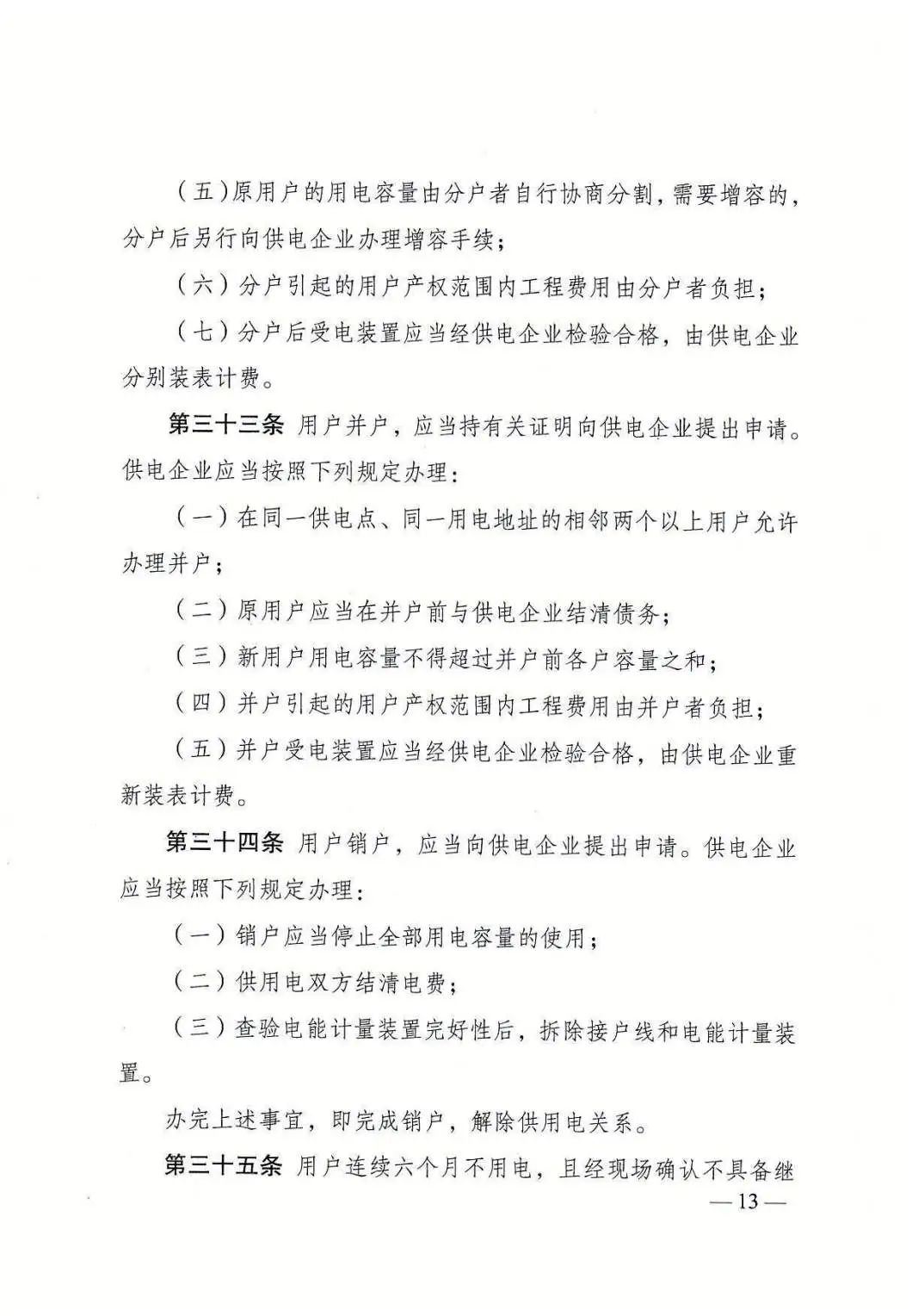
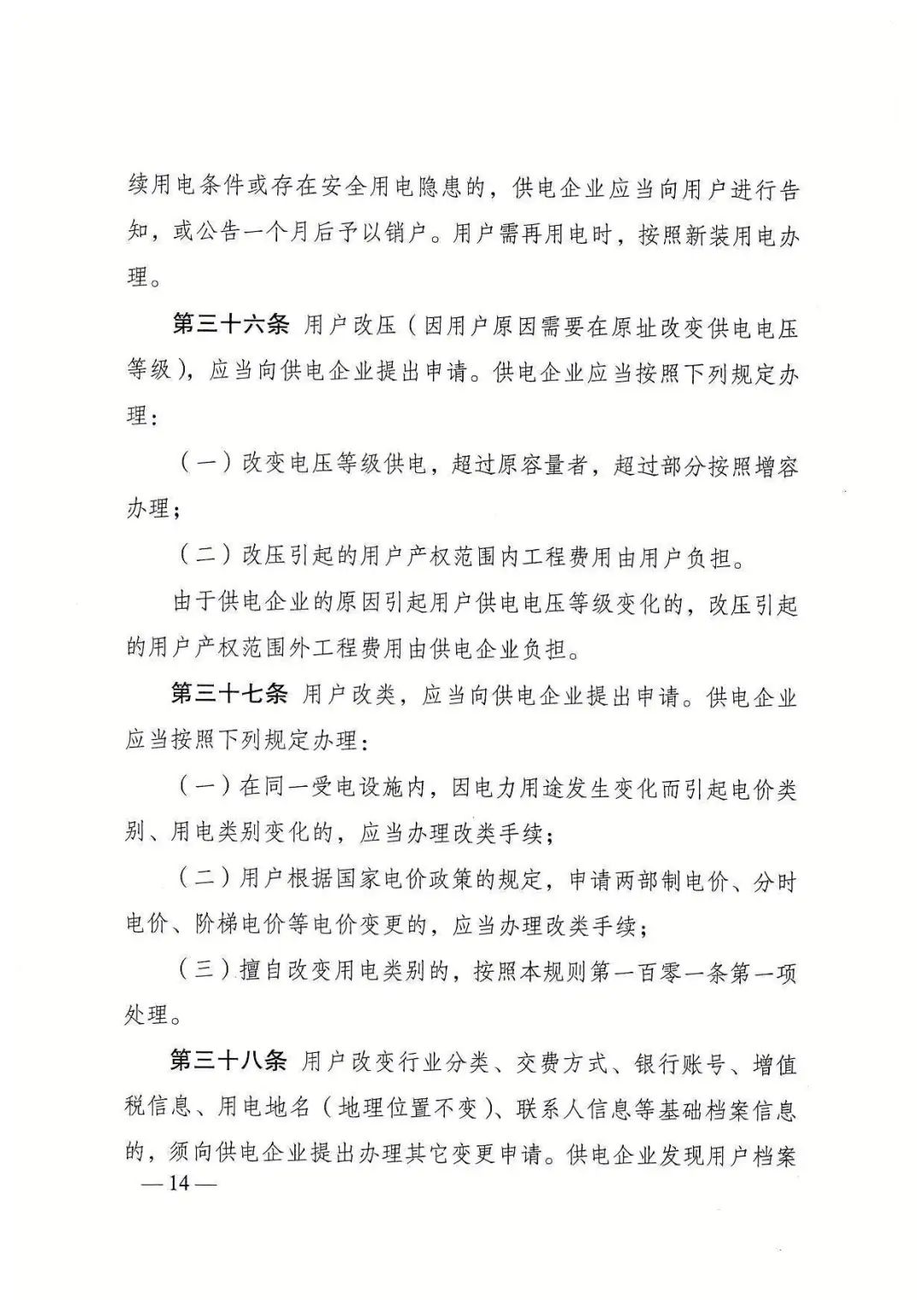
(来源:国家能源局官网)


