手机版
二维码
购物车
(
0
)
供应
求购
公司
团购
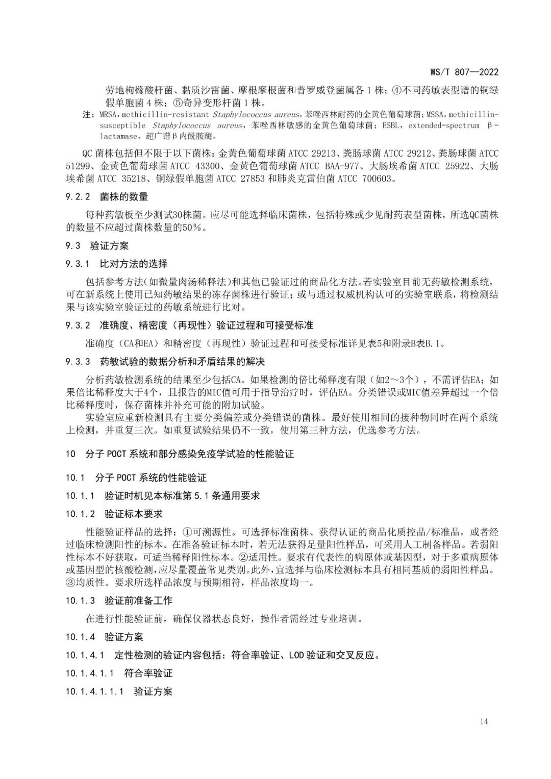
展会
资讯
招商
品牌
人才
知道
专题
图库
视频
下载
商圈
推广
热搜:
采购方式
滤芯
甲带
气动隔膜泵
减速机
减速机型号
带式称重给煤机
履带
无级变速机
链式给煤机
首页
供应
求购
公司
团购
展会
资讯
招商
品牌
人才
知道
专题
图库
视频
下载
商圈
首页
>
资讯
>
社会热点
【卫生行业标准】临床微生物培养、鉴定和药敏检测系统的性能验证(WS/T 807-2022)
日期:2024-04-21 10:37:22 来源:网络整理 作者:本站编辑 浏览:
12
评论:0
点击“阅读原文”,即可下载该行业标准
来源:
http://www.nhc.gov.cn/wjw/s9492/202211/06f11efd690041af9cbb0a89924bbae9.shtml
【声明】公众号发布国家卫生行业标准仅作为学术传播,不涉及任何商业营销,如涉及版权,请联系小编删除。
封面:
目次:
前言:
正文:
附录A:
附录B:
附录C:
参考文献:
完
一些相关内容(规范性引用文件+参考文献):
WS/T 639 抗菌药物敏感性试验的技术要求
WS/T 640 临床微生物学检验标本的采集和转运
WS/T 499 下呼吸道感染细菌培养操作指南
WS/T 497 侵袭性真菌病临床实验室诊断操作指南
WS/T 498 细菌性腹泻临床实验室诊断操作指南
临床微生物检验程序验证指南(CNAS GL028-2018)
MALDI-TOF MS在临床微生物鉴定中的标准化操作专家共识
参考文献[13]请看本轮推送的第二篇图文
打赏
更多
>
同类资讯
• 全网最详细的东极岛穿搭教程❗
• 秋天来看海?
• 在威海!拍到了人生照片❤️
• 来点朋友圈发不了的细糠
• 月入3000?打工人|红色系穿搭出片
• ?存一些海边拍照姿势|?jk海盐味
• 176cm|超适合海边的一身穿搭‼️
• ?️|海边平价穿搭分享
• 夏天的第一组朋友圈照片?️附滤
• ?白裙爆单!小个子海边穿搭太绝
0
条
相关评论
推荐图文
推荐资讯
点击排行
94
1
全网最详细的东极岛穿搭教程❗️❗️❗️
65
2
40+小阿姨好久不见
61
3
秋天来看海?
59
4
月入3000?打工人|红色系穿搭出片又显白?
54
5
215斤|大码女孩的海边穿搭分享~
51
6
?存一些海边拍照姿势|?jk海盐味的夏天
46
7
那是我一直想去的海边
43
8
这么会穿衣的姐姐是谁?!
43
9
My ruby Hawaii?? 【夏威夷红色系穿搭】
网站首页
|
关于我们
|
联系方式
|
使用协议
|
版权隐私
|
网站地图
|
排名推广
|
广告服务
|
积分换礼
|
网站留言
|
RSS订阅
|
违规举报
|
皖ICP备20008326号-18
(c)2008-2022 免费发布网 All Rights Reserved